• Добро пожаловать на компьютерный форум Tehnari.ru. Здесь разбираемся с проблемами ПК и ноутбуков: Windows, драйверы, «железо», сборка и апгрейд, софт и безопасность. Форум работает много лет, сейчас он переехал на новый движок, но старые темы и аккаунты мы постарались сохранить максимально аккуратно.

    Форум не связан с магазинами и сервисами – мы ничего не продаём и не даём «рекламу под видом совета». Отвечают обычные участники и модераторы, которые следят за порядком и качеством подсказок.

    Если вы у нас впервые, загляните на страницу о проекте, чтобы узнать больше. Чтобы создавать темы и писать сообщения, сначала зарегистрируйтесь, а затем войдите под своим логином.

    Не знаете, с чего начать? Создайте тему с описанием проблемы – подскажем и при необходимости перенесём её в подходящий раздел.
    Задать вопрос Новые сообщения Как правильно спросить
    Если пришли по ссылке со старого Tehnari.ru – вы на нужном месте, просто продолжайте обсуждение.

Простейший универсальный программатор

  • Автор темы Автор темы Raver
  • Дата начала Дата начала
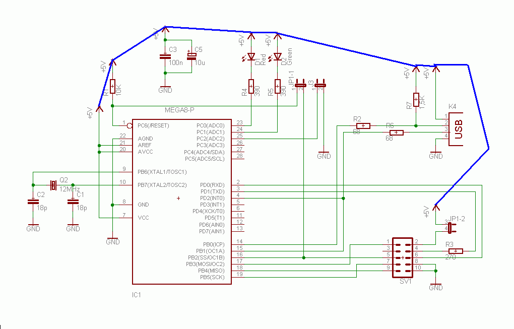
Подскажите не опытному,стрелочки на схеме с подписью "+5v",что обозначают?Что я должен подать на каждую напряжение +5в с юсб порта?На схеме синим обозначил свое понимание
Посмотреть вложение 30203
Спасибо

И еще,чем отличается ATmega8-16AU от ATmega8? =)
 
прошил без проблем attiny2313 в Windows XP, в 7мерке один гемор выскакивал!
 
конденсатор 0,1мкф (104)
конденсатор 22пкф * 2 шт(220)

104 и 220 это Вольт?И какой конд. электролит или керамический
 
керамика.
104 и 220 это их обозначения
 
а есть ли у кого-нибудь рабочая и не сложная схема программатора работающего через usb, а то у меня ноут....
 
на 2-й странице этого топика есть программатор для USB. Но проблема в том, что перед его использованием его тоже надо прошить.
 
А можно ли получить больше информации о нем, почитать описание, получить рисунок печатной платы, прошивку для МК. Сам никогда не занимался ничем подобным, в ближайшем времени хочу попробывать :tehnari_ru_203: ну по поводу прошивки думаю смогу найти кого-нибудь через знакомых..
 
подожди пару неделек. если заработает выложу)
 
а пока можешь собрать программатор с 1-страницы, и этим программатором прошить программатор Prottoss'a. сходи к знакомым у которых есть LPT порт. я лично так сейчас и делаю: один, чтобы прошить другой.
 
а пока можешь собрать программатор с 1-страницы, и этим программатором прошить программатор Prottoss'a. сходи к знакомым у которых есть LPT порт. я лично так сейчас и делаю: один, чтобы прошить другой.

Да мне пока не к спеху, да и все хорошие знакомые тоже с буками, так что больше проблем... :tehnari_ru_117: .....

как к стати твои успехи? :tehnari_ru_203:
 
только все собрал для первого. соберу сегодня все для 2-го и распечатаю платы для обоих.
 
Собрал программатор как у автора темы. Вроде работает. Но есть пару вопросов: какая программа лучше пойдёт для этого программатора (юзал понипрог), и как разблокировать фиюзы у ATmega8? В интернете советуют собирать ещё один программатор, хотя вроде видел упоминание что можно просто какие то ноги у мк запитать.
 
Собрал USB-программатор(самый простой,чтоб без заморочек всяких),по статье одной, с довольно известного ресурса(кого заинтересует-пишите в лс),РАБОТАЕТ! :)
Несколько фото(качество веб-камеры):
P.S.Собран на ATMega8
 

Вложения

  • Image.webp
    Image.webp
    30.1 KB · Просмотры: 1,383
  • Image2.webp
    Image2.webp
    35.3 KB · Просмотры: 535
  • Image3.webp
    Image3.webp
    14.5 KB · Просмотры: 537
Последнее редактирование:
Да, это неплохой программатор, но есть одно, даже два НО:
1) необходимость записи прошивки в Atmega8
2) факт снятия Atmega8 с производства.
 
OFF
факт снятия Atmega8 с производства.
Long Cat, если я ничего не путаю, сейчас вместо него Atmega8A и большинство прошивок к нему подойдут. Или её тоже сняли с производства?
Кстати, что вы думаете о микроконтроллерах ARM? По цене довольно выгодно их использовать, только вот готовых проектов на них в интернете мало.
 
Последнее редактирование:
Atmega8A - версия Atmega8 с пониженными максимальной тактовой частотой и энергопотреблением. Некоторые проекты на ней работать не будут.

По ARM - совершенно другой класс устройств, их ниша - сотовые телефоны, КПК, игровые консоли, а не мелкая бытовая автоматизация.
Соответственно имеем: высокие цены на сами чипы, принципиальное отсутствие DIP корпусов и так далее.
 
По-моему, Atmega8L - версия с заниженной частотой, а 8А наоборот.
 
Назад
Сверху