• Добро пожаловать на компьютерный форум Tehnari.ru. Здесь разбираемся с проблемами ПК и ноутбуков: Windows, драйверы, «железо», сборка и апгрейд, софт и безопасность. Форум работает много лет, сейчас он переехал на новый движок, но старые темы и аккаунты мы постарались сохранить максимально аккуратно.

    Форум не связан с магазинами и сервисами – мы ничего не продаём и не даём «рекламу под видом совета». Отвечают обычные участники и модераторы, которые следят за порядком и качеством подсказок.

    Если вы у нас впервые, загляните на страницу о форуме и правила – там коротко описано, как задать вопрос так, чтобы быстро получить ответ. Чтобы создавать темы и писать сообщения, сначала зарегистрируйтесь, а затем войдите под своим логином.

    Не знаете, с чего начать? Создайте тему с описанием проблемы – подскажем и при необходимости перенесём её в подходящий раздел.
    Задать вопрос Новые сообщения Как правильно спросить
    Если пришли по старой ссылке со старого Tehnari.ru – вы на нужном месте, просто продолжайте обсуждение.

Ремонт "Вега 108 Стерео"

Статус
В этой теме нельзя размещать новые ответы.
С покупкой конденсаторов больших для БП произошло недоразумение.
В магазине мне продавец предложил точно такие же как шли в "Веге".
И выносит точно такие же. Я аж ахнул. Смотрю, а там год указан 2004! Вот думаю какая у меня получится аутентичность! Впаял кондеи и аппарат загудел. :fase: чего не было со старыми электролитами. Потом присмотрелся, а там дата изготовления местами переставлена не так как на родных. Получается, что конденсатор выпущен в 1987 году, а не в 2004-м. Заменил на нормальные, маленькие. Все ОК.
 

Вложения

  • IMG_2210.webp
    IMG_2210.webp
    20.2 KB · Просмотры: 365
Последнее редактирование:

Вложения

  • IMG_2214.webp
    IMG_2214.webp
    18.6 KB · Просмотры: 288
Ну так пройдитесь наушником по всему тракту, найдите, где сигнал пропадает, только к наушнику добавьте конденсатор
Браво! Меня этому научил форумчанин Витюшка, лет пять назад.
 
https://www.avito.ru/omsk/audio_i_video/usilitel_elektronika_b1-01_806953140 - ребята, может не в тему, НО, я бы с руками и ногами оторвал данные лоты за такую цену. К примеру - вырезаем всё из 108 (как говорит Саша) дорабатываем, и цепляем вертушку к этому монстру. :))
 
Сегодня на Авите продавалась "Вега-106" - фактически это голая Unitra G-602 с фонокорректором. Цена 700 руп.

Кстати, сегодня завершил восстановление своей "Веги-108". Убрал все обходные провода, вынул платы тембрблока и коммутирующий и внимательно прошелся с лупой. И чудо снизошло, нашел-таки обрыв в дорожке коммутирующего блока. Из за этого и не работал в режиме Стерео правый канал. Еще раз пробежался паяльником по подозрительным местам и аппарат ожил в стоковом состоянии.
Теперь жду голову (заказал в М.Видео) и новый пассик. После чего займусь уже творчеством. Начну с фонокорректора и замены акустики.
 

Вложения

  • Ortofon_OM_3E.webp
    Ortofon_OM_3E.webp
    9 KB · Просмотры: 205
Пришел по почте новый пассик. Красивый, рыжий, он заметно ширше (ширее) штатного и как показалось толще, хотя его гибкость вне сомнений. Обошелся в 400 рублей. Старый был уже клееный и порвался в день получения нового. Не выдержал натуги при раскручивании диска от Unitra Fonica G-600C1, он на целый килограмм тяжелее штатного G-602.
Теперь вопрос попыток улучшайзинга предусилителя. Какие малошумящие транзисторы вкрячить вместо штатных КТ315? Есть основания полагать, что это несколько взбордрит звуковую картину.
Вчера стал обладателем "Вега-002", аппарат достался с вырванным шеллом, только провода торчат. Сегодня пробная перестановка на неё G-602, показала, что аппарат 1977 года работает замечательно. Исправен и по качеству звучания превосходит "Вегу-108" особенно в области верхних частот и середины. Даже не ожидал. Хотя его предусилитель очень похож на 108-й и тоже выполнен на этих самых КТ315, но аппарат играет заметно лучше даже без замены "армянского сухостоя". Вообщем есть повод для технического творчества.
 

Вложения

  • Unitra_G-602_rubber_passyc.webp
    Unitra_G-602_rubber_passyc.webp
    19.8 KB · Просмотры: 562
  • IMG_2259.webp
    IMG_2259.webp
    32.5 KB · Просмотры: 544
  • Vega-002_Frankinshtein.webp
    Vega-002_Frankinshtein.webp
    40.7 KB · Просмотры: 629
Какие малошумящие транзисторы вкрячить вместо штатных КТ315?
BC546C, BC547C, вместо 361 - BC556С, BC557С. Мощность при этом чуть поднимется ввиду того что у "С-шек" КУ в районе 1000 :)
 
Есть основания полагать, что это несколько взбордрит звуковую картину.
То, что есть основания полагать , это конечно хорошо, но звуковая картина вряд ли взбодрится. Ну, а с чего бы это ей взбодриться? От того, что ты поставишь другие транзисторы? Ну, конечно же нет! Даже шумы не уменьшатся. Я уже пробовал. Поверь. Что себя обманывать? Если хочешь действительно взбодрённую звуковую картину, если качественного звука душа требует, то собирай новый корректор. Ну это же так просто! И главное быстро. Чего там делать то? Какое там питание приходит на корректор? Вольтей сколько?
 
Focus 016 правильно сказал . Сам занимался такими вещами схем много довольно простых.
 
Не-не,чего ты. Мощность банально питанием ограничена
Андрюх, я не говорю о десятках Вт (это понятно выходники дубовые) но на 5Вт примерно прироста расчитывать можно потому как преварительный каскад "раскачивается" на импорте (это я проверял на стоковом питании оконечников 108-ой веги). 315/361 дубовые там.
 
Андрей, не имел дела случаем с мощниками 2N3055 или KD503? Лежат кучкой небольшой, всё никак не дойдут руки куда-нибудь их вмастырить и проверить....
 
Запутал ишь каков. И типа отмазался,да? Ладно,ворчу немного :fase:
не имел дела случаем с мощниками 2N3055 или KD503?
Было. TESLA усилитель ремонтировал,там 503-и вкорячены. Ну попробуй такой или проще есть
 

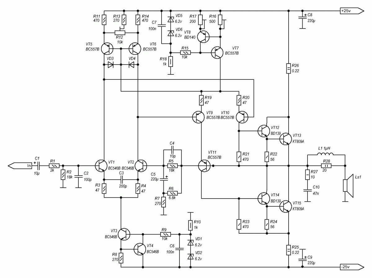
Вложения

  • Квази финальный.GIF
    Квази финальный.GIF
    67.5 KB · Просмотры: 585
  • 50-watt-rms-hifi-anfi.rar
    50-watt-rms-hifi-anfi.rar
    813.7 KB · Просмотры: 94
Запутал ишь каков. И типа отмазался,да?
В чём запутал? Я же не сказал что после замены "мелочи" моща подпрыгнет в разы :)
По поводу TESLA - я имею в виду по звуку как они? Заметна разница скажем с теми же 803/805/808/819?
 
Так чего спрашиваешь? Даташит же есть. По звуку усилитель этот Тесла ничего так,не Натали конечно,но пойдет вполне. Середнячок,ага.
Ну не знаю даже,если есть разница,то небольшая
 
Статус
В этой теме нельзя размещать новые ответы.
Назад
Сверху