• Добро пожаловать на компьютерный форум Tehnari.ru. Здесь разбираемся с проблемами ПК и ноутбуков: Windows, драйверы, «железо», сборка и апгрейд, софт и безопасность. Форум работает много лет, сейчас он переехал на новый движок, но старые темы и аккаунты мы постарались сохранить максимально аккуратно.

    Форум не связан с магазинами и сервисами – мы ничего не продаём и не даём «рекламу под видом совета». Отвечают обычные участники и модераторы, которые следят за порядком и качеством подсказок.

    Если вы у нас впервые, загляните на страницу о проекте, чтобы узнать больше. Чтобы создавать темы и писать сообщения, сначала зарегистрируйтесь, а затем войдите под своим логином.

    Не знаете, с чего начать? Создайте тему с описанием проблемы – подскажем и при необходимости перенесём её в подходящий раздел.
    Задать вопрос Новые сообщения Как правильно спросить
    Если пришли по ссылке со старого Tehnari.ru – вы на нужном месте, просто продолжайте обсуждение.

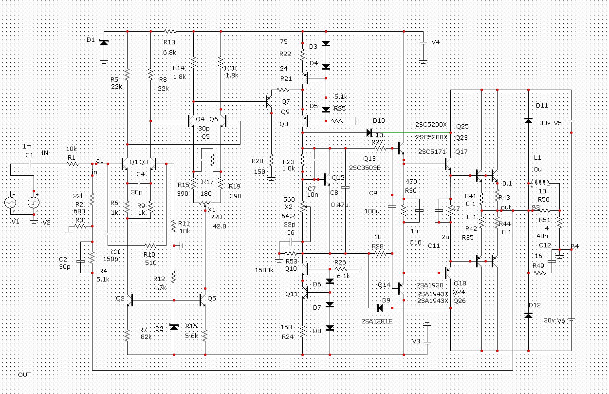
Схема мощного УМЗЧ до 30А до 100 КГц

  • Автор темы Автор темы game1965
  • Дата начала Дата начала
Максим, это было обращение к топикстартеру.
 
Ясно.Вот электрокомпонент немного измененный.Вот такие модели нужно показывать.Чтобы работать было удобно.
вы не дали файп .cir а только "Отала по Виктору жуковскому1.ANO"
 
Ясно.Вот электрокомпонент немного измененный.Вот такие модели нужно показывать.Чтобы работать было удобно.
вы не дали файп .cir а только "Отала по Виктору жуковскому1.ANO"
ща исправим.
 

Вложения

  • электрокомпанент новая схема.rar
    электрокомпанент новая схема.rar
    11 KB · Просмотры: 26
  • электрокомпанент новая схема1.GIF
    электрокомпанент новая схема1.GIF
    14.8 KB · Просмотры: 95
  • электрокомпанент новая схема.GIF
    электрокомпанент новая схема.GIF
    28.8 KB · Просмотры: 170
Резюме

Вот во что выродилась эта схема сверхмощного и сверхлинейного унч:

Во вложении - модель
 

Вложения

  • унч.webp
    унч.webp
    35.3 KB · Просмотры: 216
  • унч_rar.pdf
    унч_rar.pdf
    5.5 MB · Просмотры: 113
Последнее редактирование:
Назад
Сверху