- Регистрация
- 7 Май 2011
- Сообщения
- 1,723
- Реакции
- 44
- Баллы
- 0
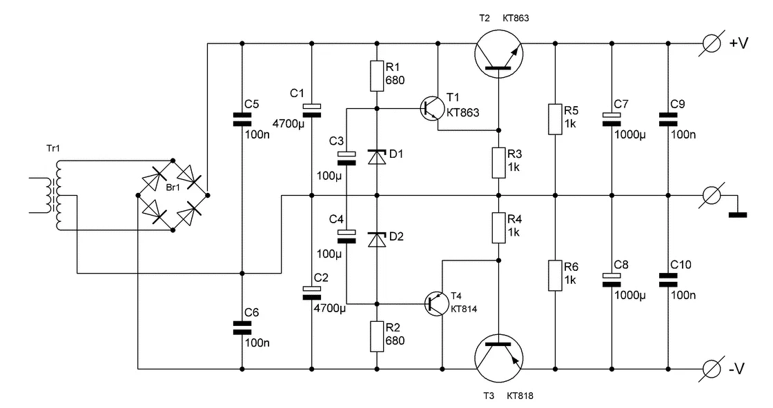
Уже хотел собирать, но я как всегда в своем репертуаре! Обломалась ножка у одного КТ863А.
Пока пытался найти замену, но пока не нашел. За то нашел КТ639В, как понимаю он лучше чем КТ814А? И нашел транзистор КТ837В, он тоже вроде лучше чем КТ818Г?
Пока пытался найти замену, но пока не нашел. За то нашел КТ639В, как понимаю он лучше чем КТ814А? И нашел транзистор КТ837В, он тоже вроде лучше чем КТ818Г?