• Добро пожаловать на компьютерный форум Tehnari.ru. Здесь разбираемся с проблемами ПК и ноутбуков: Windows, драйверы, «железо», сборка и апгрейд, софт и безопасность. Форум работает много лет, сейчас он переехал на новый движок, но старые темы и аккаунты мы постарались сохранить максимально аккуратно.

    Форум не связан с магазинами и сервисами – мы ничего не продаём и не даём «рекламу под видом совета». Отвечают обычные участники и модераторы, которые следят за порядком и качеством подсказок.

    Если вы у нас впервые, загляните на страницу о форуме и правила – там коротко описано, как задать вопрос так, чтобы быстро получить ответ. Чтобы создавать темы и писать сообщения, сначала зарегистрируйтесь, а затем войдите под своим логином.

    Не знаете, с чего начать? Создайте тему с описанием проблемы – подскажем и при необходимости перенесём её в подходящий раздел.
    Задать вопрос Новые сообщения Как правильно спросить
    Если пришли по старой ссылке со старого Tehnari.ru – вы на нужном месте, просто продолжайте обсуждение.

TDA2050, разводка сигнала

  • Автор темы Автор темы Trezvon
  • Дата начала Дата начала
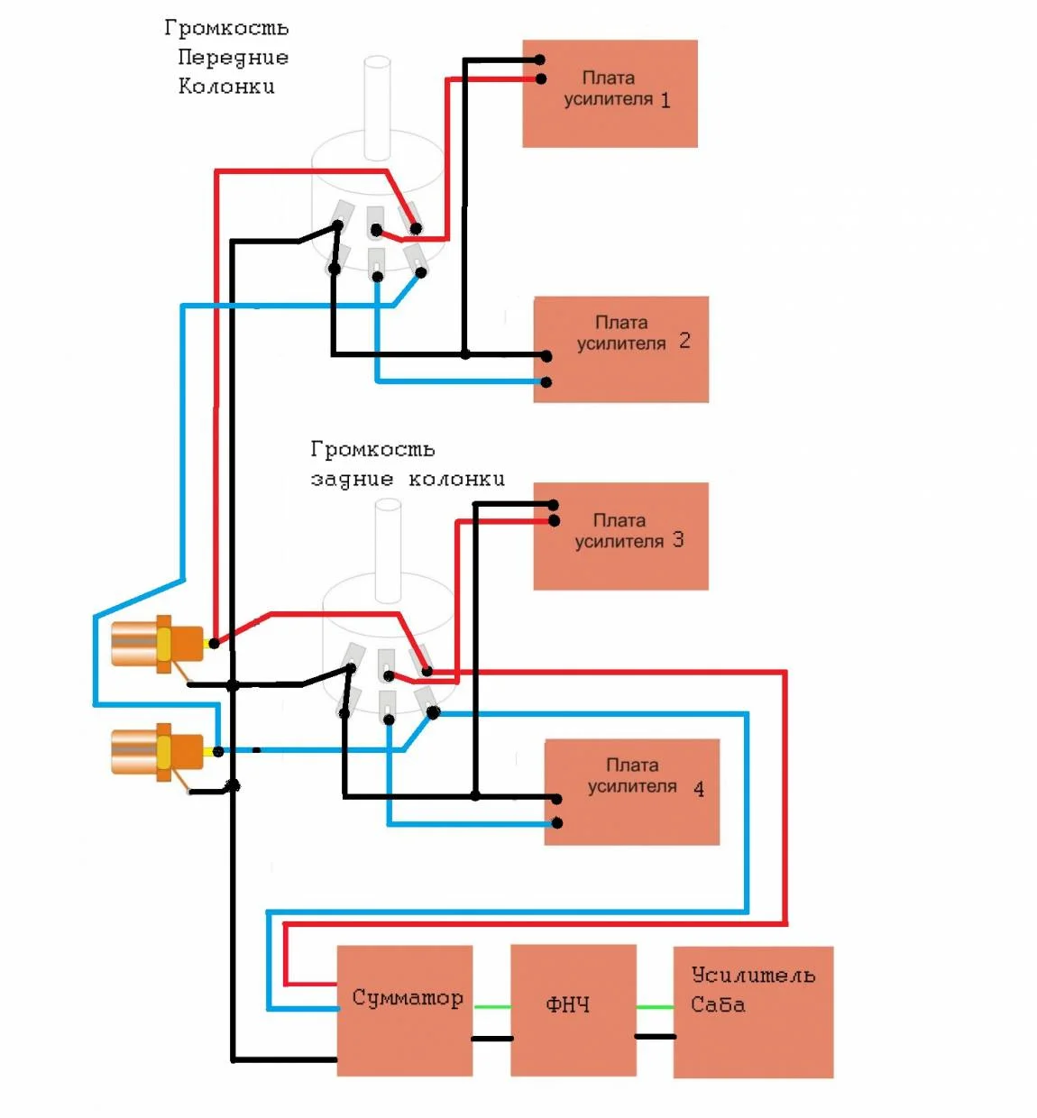
Можно использовать такую схему ?
 

Вложения

  • Безимени-2.webp
    Безимени-2.webp
    38.5 KB · Просмотры: 81
Trezvon, в вашем случае - громкость задних колонок будет влиять на саб . неужели вы не понимаете , что саб это == правый канал + левый канал смиксованный в одно целое + обрезанный до определенных частот фильтром + в нем свои настройки и своя громкость..


зачем городить эту ересь - так называемуюю псевдоквадро.. сделайте 2.1 а оставшиеся 2 уся ипользуйте для другого проекта... квадро вы всеравно не почувствуете .. и истратите 2 усилителя просто так ...
 
Последнее редактирование:
Назад
Сверху