УНЧ GlaZZZ Audio

  • Автор темы Автор темы GlaZZZ
  • Дата начала Дата начала

Вложения

  • пп.GIF
    пп.GIF
    14.3 KB · Просмотры: 150
Ну, как то так, да... попробуй ещё подстроечники повернуть горизонтально
 
Ну, да... только разверни их на 180°
 
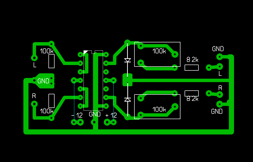
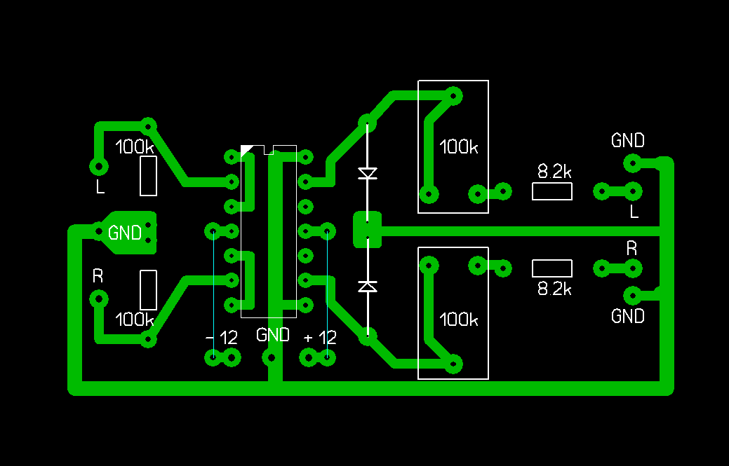
Вот окончательный вариант, наверное
 

Вложения

  • пп.GIF
    пп.GIF
    13.3 KB · Просмотры: 152
Наверное...:), на входе надо предусмотреть место для делителя, если будешь подключать к выходу УНЧ
 
на входе надо предусмотреть место для делителя, если будешь подключать к выходу УНЧ
Я уже думал. Я не знаю как его расположить? Крайние на дорожку. А центральный на общий?
 
Вот так вот?
 

Вложения

  • log.gif
    log.gif
    17.6 KB · Просмотры: 1,775
.Возможно, из РАДИО_12_85, но там речь шла не о среднеквадратичном, а о комбинированном, пиковом и логарифмическом

Вряд ли..... Хотя очень похоже, а может и не очень.... Там вроде миллиамперметр в мост был включен... И точно не из Радио. Не могу вспомнить. Наверное старею.:tehnari_ru_942:
 

У вас получается, что при повороте движка потенциометра на землю в разных пропорциях (а в крайних положениях вообще КЗ) сажается либо вход индикатора, либо выход усилителя. Если вход на землю вполне приемлемое явление, то устраивать КоЗу на выходе УНЧ НЕ ДОПУСТИМО. Делитель напряжения выглядит так:
 

Вложения

  • Voltage_regulator_tl431.webp
    Voltage_regulator_tl431.webp
    4 KB · Просмотры: 3,278
У вас получается, что при повороте движка потенциометра на землю в разных пропорциях (а в крайних положениях вообще КЗ)

Тогда я вообще не пойму, как это сделать с потенциометром? Объединить крайний и центральный вывод? И получается дальше делать также как у вас на схеме? Между входом и минусом на обоих каналах так же делать?
 
Вот такой получается делитель на сдвоенном переменнике?
 

Вложения

  • Снимок.webp
    Снимок.webp
    7.1 KB · Просмотры: 70
Нет. Не верно. Обычный регулятор громкости как раз и есть делитель напряжения с переменным коэффициентом деления. В посте №91 на "родной" схеме пер.резисторы 43 и 44 как раз правильно включены. Посмотрите на рисунок в пост 136. Точка соединения резисторов как бы и является средним выводом переменного резистора. Представьте, мы двигаем его вверх. При этом сопротивление верхнего резистора уменьшается, а нижнего увеличивается, соответственно, большая часть сигнала, поступающего на верхний вывод верхнего резистора попадает на вход устройства (уся или индикатора), в самом же верхнем положении весь сигнал попадает на устройство. При движении вниз - все наоборот, верхний резистор увеличивает сопротивление, нижний уменьшает, и чем меньше оно становится, тем больше вход устройства сажается на землю, соответственно, и меньше сигнала попадает в устройство. При нижнем положении вход полностью на земле, т.е уровень (громкость) сигнала на входе равен 0. При этом выход предыдущего каскада при любом положении движка оказывается нагружен на неизменяющеся сопротивление последовательно соединенных резисторов делителя. Вот как то так. Уж как мог...
Погуглите на тему "Делитель напряжения", много схем и расчетов, да и понятней чем тут я объясняю.
 
Назад
Сверху