• Добро пожаловать на компьютерный форум Tehnari.ru. Здесь разбираемся с проблемами ПК и ноутбуков: Windows, драйверы, «железо», сборка и апгрейд, софт и безопасность. Форум работает много лет, сейчас он переехал на новый движок, но старые темы и аккаунты мы постарались сохранить максимально аккуратно.

    Форум не связан с магазинами и сервисами – мы ничего не продаём и не даём «рекламу под видом совета». Отвечают обычные участники и модераторы, которые следят за порядком и качеством подсказок.

    Если вы у нас впервые, загляните на страницу о форуме и правила – там коротко описано, как задать вопрос так, чтобы быстро получить ответ. Чтобы создавать темы и писать сообщения, сначала зарегистрируйтесь, а затем войдите под своим логином.

    Не знаете, с чего начать? Создайте тему с описанием проблемы – подскажем и при необходимости перенесём её в подходящий раздел.
    Задать вопрос Новые сообщения Как правильно спросить
    Если пришли по старой ссылке со старого Tehnari.ru – вы на нужном месте, просто продолжайте обсуждение.

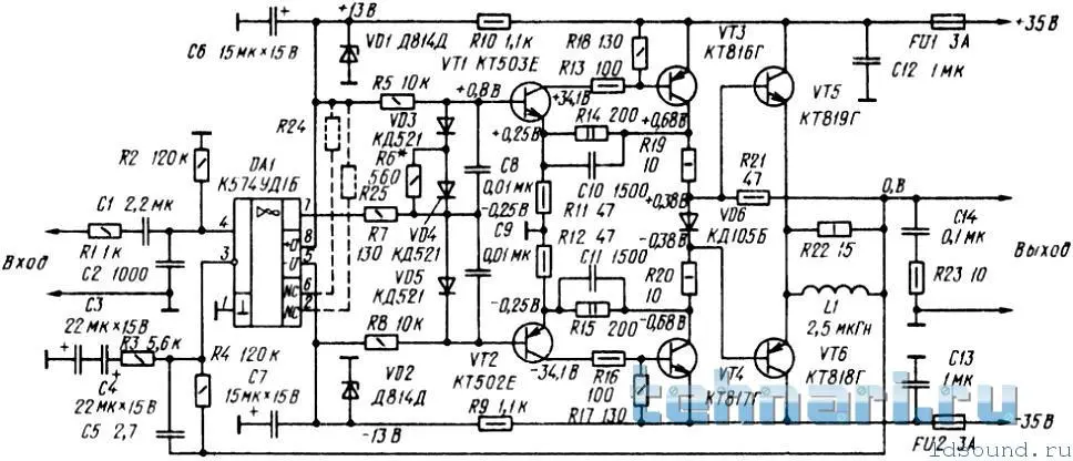
Усилитель Брагина

Блин.. с телефона грузил. Получилось в верх тормашками.
Но буфер видно..
 
Александр.. на тебя вмя надежда )))
 
Добавьте в разрыв, между базой транзистора ЭП и выхода ОУ, резистор номиналом 20-50 Ом.
 
Александр.. на тебя вмя надежда )))
Это в адрес Фокуса?
Парни, блин, сложно выбрать схему для повторения. основываясь на разногласиях грамотных электронщиков.
"твою мать", имеется-ли единая схема УМЗЧ, которую посоветовали-бы ВСЕ, у которых мы учимся?
(Приношу извинения автору темы)
 
Это в адрес Фокуса?
Парни, блин, сложно выбрать схему для повторения. основываясь на разногласиях грамотных электронщиков.
"твою мать", имеется-ли единая схема УМЗЧ, которую посоветовали-бы ВСЕ, у которых мы учимся?
(Приношу извинения автору темы)

Я думаю что такого не дождется ни кто..
На вкус и цвет товарищей нет.
Кто то любит сухое звучание.. кто то сочное..
Да и уши у всех разные.
Думаю что только индивидуальная прослушка решит вопрос..
 
Кто то любит голый унч. Кто то с предом и тб.
Вообще встречал много людей, выворачивают тембра в лево до упора и тащатся..
Поэтому фиг знает.. канечно все не переслушаеш.
Но все равно по моим наблюдением на слуху держится 5 - 10 усилков.
Так что подберем потихоньку. ))
 
С современными оу так делать не стоит.С лм318 и не5534/тл071 отлично.Но с ора134/ад825, с теми у кого симметричный выхлоп не лучший способ.
А вот так к примеру,как у меня сделано плохо что ли?
 

Вложения

  • ОУ ОРА134 повторитель.webp
    ОУ ОРА134 повторитель.webp
    167.1 KB · Просмотры: 843
С современными оу так делать не стоит.С лм318 и не5534/тл071 отлично.Но с ора134/ад825, с теми у кого симметричный выхлоп не лучший способ.
А вот так к примеру,как у меня сделано плохо что ли?

Почему же плохо.. оч даже хорошо. В каком класе работает впша схемка? АВ ? Какая мощность
 
Есть у меня желание, в Брагине на пред выход и выход поставить по две пары транзисторов.
Вот скажите, это сыграет какую то роль в лучшую сторону???
 
ав конечно .вк можно и на одной структуре выходники сделать. в брагине умощать возможно
 
Ну выход вроде бы понятно как запаралелить у Брагина.
А вот пред выход.. там он как то замудренно. Не просто же тупо запаралелить.. все равно там надо как то их правильно поставить..
Я позже нарисую как себе это предстовляю.. если что может и поправите..
 
В брагине качество усилителя на 95% зависит от ОУ. Задача остальных каскадов не сильно испортить исходное качество даваемое от ОУ. Усилитель этот самодостаточен и красив в том виде как есть, никакими параллельками там качество особо не улучшишь. Хочешь более качественный усилитель - собирай другой усилитель.
 
В брагине качество усилителя на 95% зависит от ОУ. Задача остальных каскадов не сильно испортить исходное качество даваемое от ОУ. Усилитель этот самодостаточен и красив в том виде как есть, никакими параллельками там качество особо не улучшишь. Хочешь более качественный усилитель - собирай другой усилитель.

Совершенно с вами согласен. Оставлю как есть.
 
Потихоничку рисую ПП, хочу RL цепочку и RC ( те што на выходе, как называются по правильному не знаю), поставить на плату защиты.. ничего в этом страшного нет?
 
Скажите кто-нить , а для чего эта параллель R22 и L1 ? Что она делает ?

umz4-bragina-ldsound_ru-1 (1).webp
 
Назад
Сверху