• Добро пожаловать на компьютерный форум Tehnari.ru. Здесь разбираемся с проблемами ПК и ноутбуков: Windows, драйверы, «железо», сборка и апгрейд, софт и безопасность. Форум работает много лет, сейчас он переехал на новый движок, но старые темы и аккаунты мы постарались сохранить максимально аккуратно.

    Форум не связан с магазинами и сервисами – мы ничего не продаём и не даём «рекламу под видом совета». Отвечают обычные участники и модераторы, которые следят за порядком и качеством подсказок.

    Если вы у нас впервые, загляните на страницу о проекте, чтобы узнать больше. Чтобы создавать темы и писать сообщения, сначала зарегистрируйтесь, а затем войдите под своим логином.

    Не знаете, с чего начать? Создайте тему с описанием проблемы – подскажем и при необходимости перенесём её в подходящий раздел.
    Задать вопрос Новые сообщения Как правильно спросить
    Если пришли по ссылке со старого Tehnari.ru – вы на нужном месте, просто продолжайте обсуждение.

Усилитель для наушников

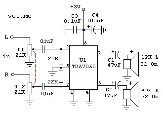
Попробую по этой схеме собрать, просто с мп3 плеера тоже помехи идут
 

Вложения

  • TDA7050.webp
    TDA7050.webp
    8.1 KB · Просмотры: 3,144
Попробую по этой схеме собрать, просто с мп3 плеера тоже помехи идут

блок питания трансформаторный скидай и конденсатор возьми на фильтр питания не меньше 2000мкф и ни какого фона не будет в помине,провода сигнальные конечно же должны быть экранированны и по оплётке питание не пускай (это важно) иначе тоже фонить будет безбожно..к земле их цепляй поближе к микросхеме
 
Понятно, спасибо за помощь!
 
у меня между проводом питания и гнездом для наушников 5 вольт, получается гнездо для наушнико-земля? Это нормально?
 
у меня между проводом питания и гнездом для наушников 5 вольт, получается гнездо для наушнико-земля? Это нормально?

каким проводом питания? плюсом? земля должна присутствовать в гнезде безусловно
 
Да, между плюсом, поставил отдельный бп, все помехи исчезли.Хочу собрать еще один усилок для наушников, только уже на tda2822m ( нашел у себя сегодня). Есть несколько вопросо: 1) можно сигнал запараллелить от tda7050? 2) По какой схеме собирать?
 
Какой сигнал за параллелить ??? :)

ЗЫ: я очень рад !!! :tehnari_ru_953:
 
Звук с одного и того же источника брать
 
Раздельная, есть вот такой разветвитель, в него хочу подключить два усилителя, звуковуха не сгорит?
 

Вложения

  • 8bde77ccd5f6a3a4695ae6654a1439e9.webp
    8bde77ccd5f6a3a4695ae6654a1439e9.webp
    94.2 KB · Просмотры: 617
Не сгорит, цепи у усилителей входные ... :)
 
Подскажите пожалуйста, что будет если я на выход усилителя, подключу ещё один усилитель?
 
Зачем???...ничего хорошего не будет!!!
 
То есть входы за параллелишь ??? :)
 
Подскажите пожалуйста, что будет если я на выход усилителя, подключу ещё один усилитель?
если имеешь в виду к одному динамику подключить два усилителя,то один по любому сгорит,а если два усилителя подключить к одному источнику входами,а выходы будут нагружены своими динамиками то работать будет вполне нормально,-если же захотелось подключить вход одного усилителя к выходу второго,то при высоком уровне сигнала усилитель(ток который входом подключён к выходу другого)будет давать искажения либо просто выйдет из строя входной каскад(а в случае с микросхемным усилителем попросту микросхема отправится в мусорное ведро)
 
Подключай входы параллельно, ничего страшного ... :)
 
Понятно, всем спасибо
 
Что будет, если так подключить?
 

Вложения

  • Безымянный.webp
    Безымянный.webp
    37.1 KB · Просмотры: 1,460
Ничего хорошего не будет!
Какова цель этих ... манипуляций?
 
Назад
Сверху