• Добро пожаловать на компьютерный форум Tehnari.ru. Здесь разбираемся с проблемами ПК и ноутбуков: Windows, драйверы, «железо», сборка и апгрейд, софт и безопасность. Форум работает много лет, сейчас он переехал на новый движок, но старые темы и аккаунты мы постарались сохранить максимально аккуратно.

    Форум не связан с магазинами и сервисами – мы ничего не продаём и не даём «рекламу под видом совета». Отвечают обычные участники и модераторы, которые следят за порядком и качеством подсказок.

    Если вы у нас впервые, загляните на страницу о проекте, чтобы узнать больше. Чтобы создавать темы и писать сообщения, сначала зарегистрируйтесь, а затем войдите под своим логином.

    Не знаете, с чего начать? Создайте тему с описанием проблемы – подскажем и при необходимости перенесём её в подходящий раздел.
    Задать вопрос Новые сообщения Как правильно спросить
    Если пришли по ссылке со старого Tehnari.ru – вы на нужном месте, просто продолжайте обсуждение.

Усилитель на П213

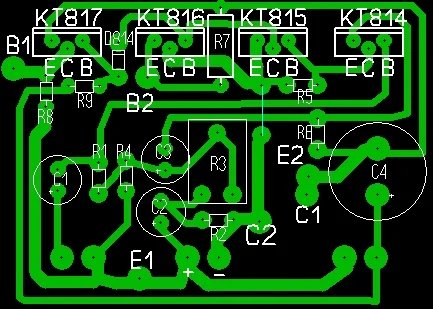
Тут кроме знания схемы нужно пользоваться чисто житейской логикой. Самый большой конденсатор по номиналу (ну и как следствие по размеру) - это С4 (4700 мкФ)?
Это я понял:)
 
Ну как я понял минус С1 идёт на R1, а потом на R4,потом R4 идёт на С3 так?
 
Вот я кое-что расставил.. Дальше совсем путаюсь:( Поможете ?:tehnari_ru_942:
 

Вложения

Последнее редактирование:
Сверху, возле КТ817, слева направо, R8, R9, Д814. Под КТ815 R5. Ниже R6.
 
Остальное вроде правильно. А зеркальность в данном случае не имеет значения. Но ради соответствия с оригиналом распечатать нужно зеркально.
 
А на текстолит для ЛУТ, так и переводить?
 
плата.webp

0053_1.webp

Всё расставил, правильно? :)
 
Вроде правильно. Но чтоб расположение элементов совпало с оригиналом, печать на бумагу надо зеркалировать.
 
Вот если будет интересно.статья о подборе транзисторов для УНЧ.
 

Вложения

Вроде правильно. Но чтоб расположение элементов совпало с оригиналом, печать на бумагу надо зеркалировать.

На бумагу зеркалить. А на текстолит не нужно. Я прав?
 
Нужен ли пластмассовым транзисторам радиатор?
 
Хочу сделать усилитель для колонок. Точнее пока ещё динамиков.
Динамики по 8Ом 5ватт.
Нормально, подойдет.
Подберешь сопротивления, что бы ограничения одинаковые были, выставишь ток покоя уся так, что бы ступеньку убрать. И будет тебе этот усь честно качать 10ватт от20 гц, до 20кгц, а для аудио больше и не надо. Главное колонки нормальные сварганить.
 
Ещё хотел спросить насчёт стабилитрона Д818Д. Он у меня в стекле.
1.Где там анод, а где катод?
2.И что на плате полосочкой отмечено? Анод или катод?
 
Ответьте пожалуйста. Просто сейчас детали на плату паяю. Всё припаял, остался стабилитрон.
 
Назад
Сверху