hatabi4
Новые
- Регистрация
- 23 Июн 2011
- Сообщения
- 94
- Реакции
- 8
- Баллы
- 0
Выходная мощность за счет применения выходных транзисторов с токовым управлением(Транзисторы tip 147, 142) достигает 100ватт.
Характеристики схемы такие:
Напряжение питания двуполярное - 25В
Потребляемый ток отсутствие сигнала, мА220
Выходная мощность(КГ=0,5%), Вт:55
Выходная мощность (КГ=10%), Вт:90
Коэффициент гармоник (Pвых=45Вт, Rнагр=4Ом), %:0,03
Есть один недостаток, склонность к высокочастотному возбуждению, устраняется подбором конденсатора С8. Все очень сильно будет греться, поэтому желательно хорошее охлаждение.
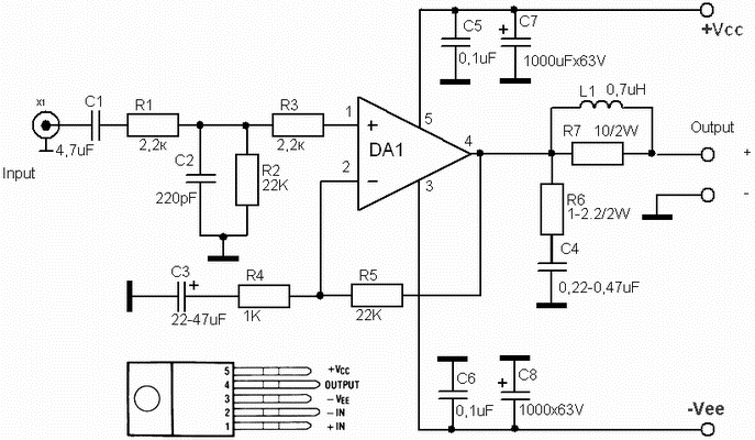
Есть схема без транзисторов, если кому хочется.
Выходная мощность у нее при 4 Ом(18В питания) - 30Вт, при 8 Ом(18В) - 18..22Вт, при 8Ом(22В) - 25..32Вт
Характеристики схемы такие:
Напряжение питания двуполярное - 25В
Потребляемый ток отсутствие сигнала, мА220
Выходная мощность(КГ=0,5%), Вт:55
Выходная мощность (КГ=10%), Вт:90
Коэффициент гармоник (Pвых=45Вт, Rнагр=4Ом), %:0,03
Есть один недостаток, склонность к высокочастотному возбуждению, устраняется подбором конденсатора С8. Все очень сильно будет греться, поэтому желательно хорошее охлаждение.
Есть схема без транзисторов, если кому хочется.
Выходная мощность у нее при 4 Ом(18В питания) - 30Вт, при 8 Ом(18В) - 18..22Вт, при 8Ом(22В) - 25..32Вт
