• Добро пожаловать на компьютерный форум Tehnari.ru. Здесь разбираемся с проблемами ПК и ноутбуков: Windows, драйверы, «железо», сборка и апгрейд, софт и безопасность. Форум работает много лет, сейчас он переехал на новый движок, но старые темы и аккаунты мы постарались сохранить максимально аккуратно.

    Форум не связан с магазинами и сервисами – мы ничего не продаём и не даём «рекламу под видом совета». Отвечают обычные участники и модераторы, которые следят за порядком и качеством подсказок.

    Если вы у нас впервые, загляните на страницу о проекте, чтобы узнать больше. Чтобы создавать темы и писать сообщения, сначала зарегистрируйтесь, а затем войдите под своим логином.

    Не знаете, с чего начать? Создайте тему с описанием проблемы – подскажем и при необходимости перенесём её в подходящий раздел.
    Задать вопрос Новые сообщения Как правильно спросить
    Если пришли по ссылке со старого Tehnari.ru – вы на нужном месте, просто продолжайте обсуждение.

Усилитель Шушурина

  • Автор темы Автор темы Cayz
  • Дата начала Дата начала
при первом включение надо две лампы подключить одну по +35 другую -35 или как? Есть лабораторный блок питания +-15 можно подключить к нему запустится от 15 вольт
 
Лампа имеется в виду на 220В в последовательно с первичкой трансформатора
 
Я тут один канал начал собирать и обнаружил, что у 2n5551/5401 цоколевка ЕБК, а на печатке ЕКБ. Придется ножки как то подгинать?
 

Вложения

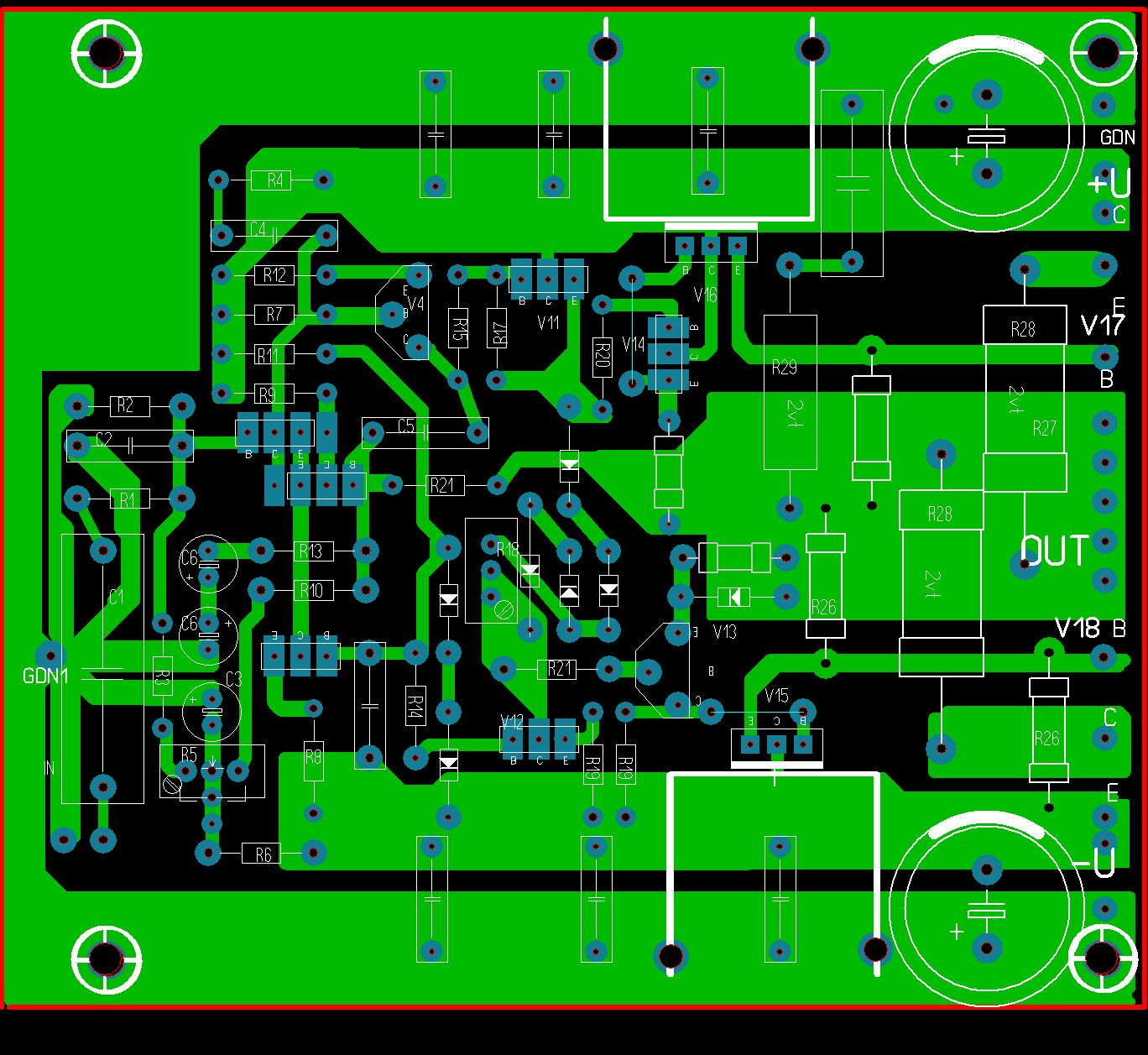
  • универсал шушурин.GIF
    универсал шушурин.GIF
    71.1 KB · Просмотры: 1,529
Bd139 и 2sc4793 совпадают цоколевкой с нечеткой и 2n5401 еще тоже нормально встали. Видимо придется у 5551 ножки перегинать как то :(
 
Шило между ножек загони,и вперед *ножки гнуть*
 
печатка под бф422/423 или кт601.п307.Да и 5551/5401 в таком корпусе тоже бывают.Дырочки можно как на этой печатке дополнительно просверлить и выйти из положения
 

Вложения

Шило между ножек загони,и вперед *ножки гнуть*
у меня как раз термоусадка на 2 мм есть :)

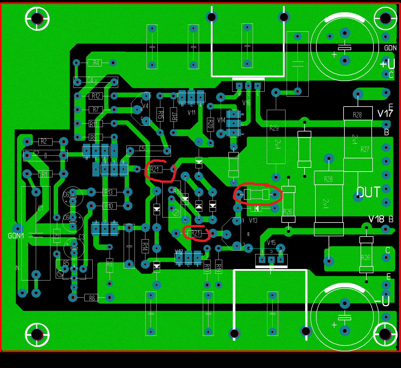
М.Васильев я не пойму вот, какие именно резисторы не нужно ставить в вашей печатке, если в качестве выходников будут КТ808 ? Можете их обвести на рисунке печатки?
 
у меня как раз термоусадка на 2 мм есть :)

М.Васильев я не пойму вот, какие именно резисторы не нужно ставить в вашей печатке, если в качестве выходников будут КТ808 ? Можете их обвести на рисунке печатки?
зачем гнуть ножки По дыркам то внимательно гляньте,любая цоколевка подойдет то.Вот гифка для 808
 

Вложения

  • мда да да.GIF
    мда да да.GIF
    70.7 KB · Просмотры: 1,249
зачем гнуть ножки По дыркам то внимательно гляньте,любая цоколевка подойдет то.Вот гифка для 808
Но ведь на печатке ЭКБ а транзисторы 2n5551 ЭБК, поэтому пришлось менять местами ножки базы и коллектора.
 
а дополнительные дырки под коллектора разве не видишь.
 
А да, вижу :) Я уже так впаял.
WP_000747.webp
А что будет если резисторы 39кОм заменить на 43кОм, а 820Ом на 780Ом?
 

Вложения

  • WP_000748.webp
    WP_000748.webp
    33.8 KB · Просмотры: 1,416
М.Васильев на вашей печатке конденсатор 10-20 пФ можно керамический ставить?
 
Начали дымиться 100 Омные резисторы :tehnari_ru_744:
На выходе что то около 3 вольт, а падение на резисторе вообще не показывает :(
 

Вложения

  • универсал шушурин.GIF
    универсал шушурин.GIF
    180.2 KB · Просмотры: 1,447
фото платы давай.Ничего там не должно лететь.Значит или номинал не тот всадили или грубая ошибка или какой то элемент дохлый.
 
Вот. Резисторы по 820 я напаивал из трёх, потом проверил.
 

Вложения

  • WP_000838.webp
    WP_000838.webp
    39.9 KB · Просмотры: 2,253
  • WP_000839.webp
    WP_000839.webp
    34.2 KB · Просмотры: 1,306
  • WP_000840.webp
    WP_000840.webp
    37.9 KB · Просмотры: 1,303
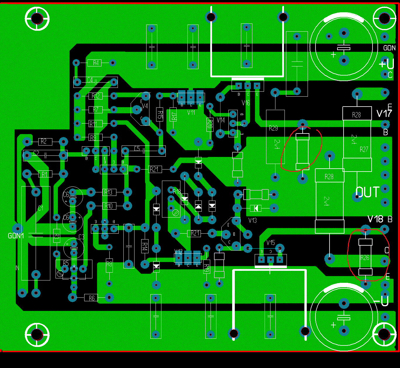
R26 правильно стоит? Выходники какие?
 
Вот так, стоят на 270 Ом. Выходники будут КТ808А, но пока без них проверял.
Цобель внизу напаян, R19 R20 тоже, так как сверху не влезли.
 

Вложения

  • мда да да.GIF
    мда да да.GIF
    177.7 KB · Просмотры: 1,096
Назад
Сверху