- Регистрация
- 22 Май 2009
- Сообщения
- 1,812
- Реакции
- 47
- Баллы
- 0
Это коричневый который?Лавсан ставь и не парься .Только не на 63вольта, а выше.
Смотрите видео ниже, чтобы узнать, как установить наш сайт в качестве веб-приложения на домашнем экране.
Примечание: Эта возможность может быть недоступна в некоторых браузерах.
Это коричневый который?Лавсан ставь и не парься .Только не на 63вольта, а выше.
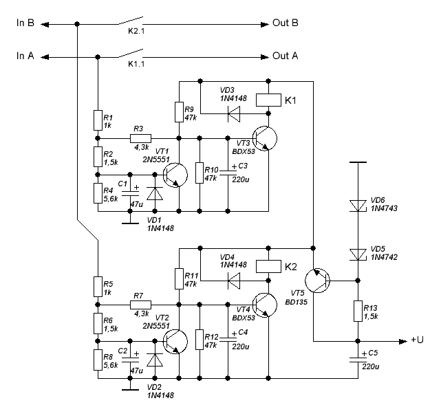
можно и нужно . Входное сопаротивление уся 19ком и 1-2мк вполне достаточно.Ребят в оригинальной схеме шушурина на входе электролит 10мкф на 15 вольт можно ли его заменить(не лучше ли будет?) на 1 мкф плёнку?
файл то скинуть? Доработанный.
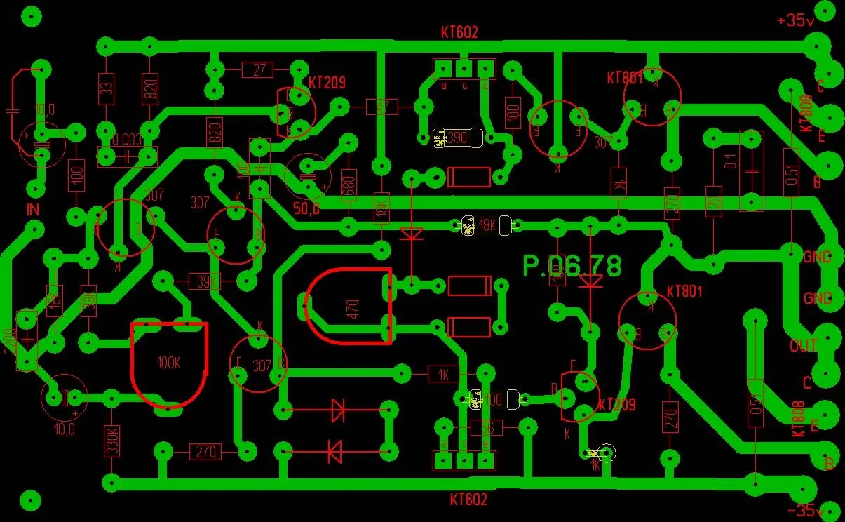
Даже если не совпадают. то это полезно. Лишний раз подумать придется и прогнать печатку и схему.В уне все детали отмаркированы и подписаны.А номера деталей соответствуют схеме?![]()
У КТ602 в пластике и в железе цоколевка разве одинакова?вот тоже потихоньку собираю усилитель шушурина. И вопрос в схеме цоколёвка чуть перепутана кт209 и кт 602 э к б наоборотПосмотреть вложение 136895
А у меня там стоит кт940У КТ602 в пластике и в железе цоколевка разве одинакова?
Жалко. Кт602 самое то
А архив мой разве ответа не дает на этот вопрос?а на 4 ома можно подключать не изменяя схему или надо обязательно изменить(уменьшить) резисторы R16 или увелич R13? и на сколько? и надо ли предвыходники ставить на радиатор греются или нет?
А архив мой разве ответа не дает на этот вопрос?
А номера деталей соответствуют схеме?![]()
О! Я такие ставлю как раз)Или такую? Поменьше деталей