• Добро пожаловать на компьютерный форум Tehnari.ru. Здесь разбираемся с проблемами ПК и ноутбуков: Windows, драйверы, «железо», сборка и апгрейд, софт и безопасность. Форум работает много лет, сейчас он переехал на новый движок, но старые темы и аккаунты мы постарались сохранить максимально аккуратно.

    Форум не связан с магазинами и сервисами – мы ничего не продаём и не даём «рекламу под видом совета». Отвечают обычные участники и модераторы, которые следят за порядком и качеством подсказок.

    Если вы у нас впервые, загляните на страницу о проекте, чтобы узнать больше. Чтобы создавать темы и писать сообщения, сначала зарегистрируйтесь, а затем войдите под своим логином.

    Не знаете, с чего начать? Создайте тему с описанием проблемы – подскажем и при необходимости перенесём её в подходящий раздел.
    Задать вопрос Новые сообщения Как правильно спросить
    Если пришли по ссылке со старого Tehnari.ru – вы на нужном месте, просто продолжайте обсуждение.

Усилитель Шушурина

  • Автор темы Автор темы Cayz
  • Дата начала Дата начала
Может будет полезен вот этот материал. Смотри правила межсоединений.
 

Вложения

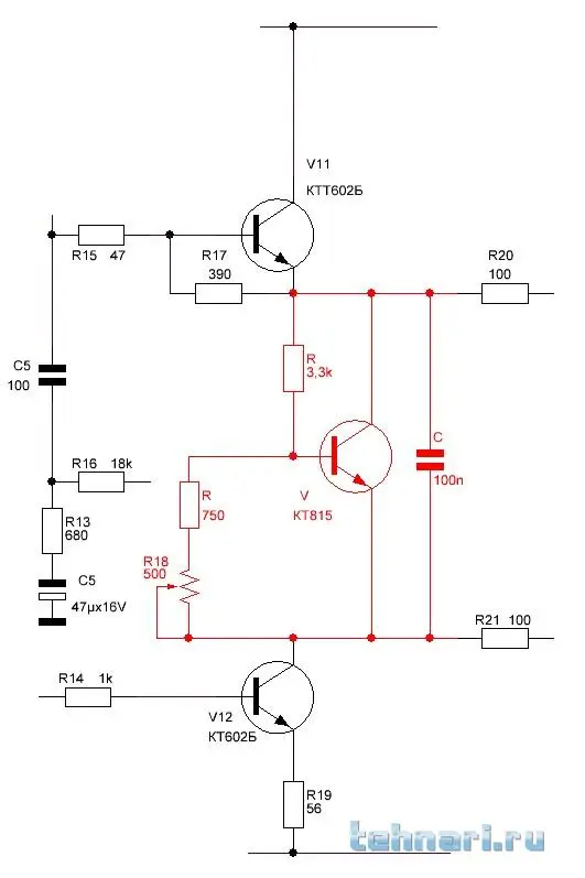
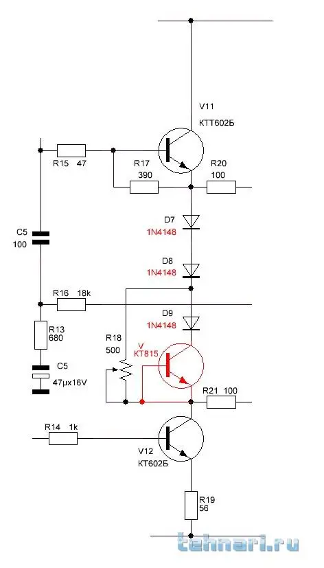
Так и остался открытым вопрос по замене диода цепи термостабилизации на транзистор.
Если сделаю так - будет работать?
Или оставить классику - полностью на диодах?
 

Вложения

  • Термостабилизация.webp
    Термостабилизация.webp
    13.7 KB · Просмотры: 92
Так и остался открытым вопрос по замене диода цепи термостабилизации на транзистор.
Если сделаю так - будет работать?
Или оставить классику - полностью на диодах?
С таким соединением электродов транзистор никогда не откроется. Возьмите проверенную схему термы с какого-нибудь усилителя, и замените ею все диоды
 
Или взять Амфитоновскую?
Папа вроде-бы один?
 

Вложения

  • Термостабилизация 2.webp
    Термостабилизация 2.webp
    13.7 KB · Просмотры: 80
Платы собрал. Сейчас "затык" в эффективной термостабилизации.
Пока не решил вопрос с корпусом - поживут на стапелях.
 

Вложения

  • Платы Шушурин.webp
    Платы Шушурин.webp
    71.1 KB · Просмотры: 156
Да Бог с ним, с "диодом"!
Что по термостабилизации посоветуете?
 
Что по термостабилизации посоветуете?
А что , собственно, советовать то? Собирай " папину " терму, и сажай транзистор на один винт с выходным транзистором. Вот, не мучайся. Это Шушурин на импорте.
 

Вложения

  • Снимок экрана (14).png.webp
    Снимок экрана (14).png.webp
    49.2 KB · Просмотры: 1,511

Вложения

  • Термостабилизация 2.webp
    Термостабилизация 2.webp
    13.7 KB · Просмотры: 91
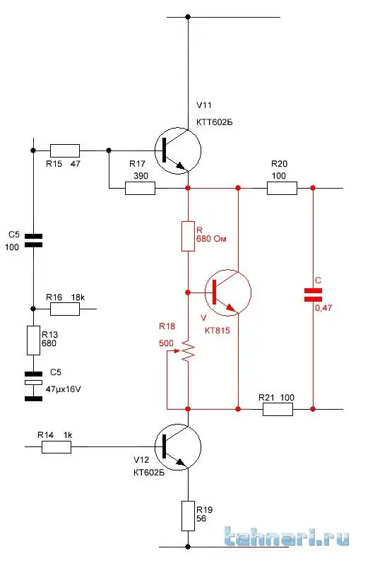
Отправил не тот вариант!

Вот это то что хотел.
 

Вложения

  • Шушурин Термостабилизация 2.webp
    Шушурин Термостабилизация 2.webp
    13.3 KB · Просмотры: 82
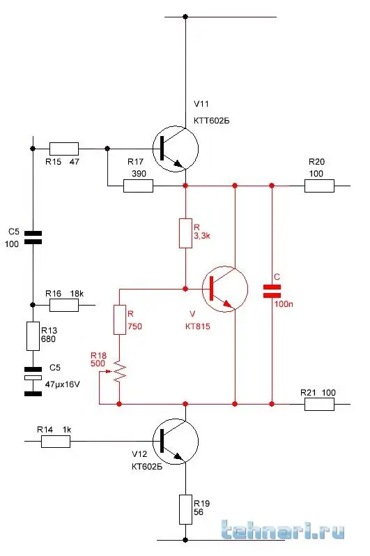
Чтоб была ясность.
Я пособирал с этой "ветки" про усилитель Шушурина все "улучшайзеры", обобщил так сказать, и собрал плату вот по этой схеме (термостабилизацию, естественно, добавил только что). Всё что добавил в схеме выделено красным.
Может что не так?
Сразу кирпичами не забрасывайте, пожааалуйста!
 

Вложения

  • Шушурин Схема Дополнения 2.webp
    Шушурин Схема Дополнения 2.webp
    42.1 KB · Просмотры: 1,599
Подобрать транзисторы в дифкаскаде, и станут не нужны R3, R5, R6, R10, C3. В эмиттеры транзисторов дифкаскада включить сопротивления по 22...47 Ом
 
Подобрать транзисторы в дифкаскаде
Все пары транзисторов (у 2N5551 и 2N5401 их можно было практически и не подбирать, минимальный разброс), впрочем как и остальные элементы схемы, подобраны с максимально аналогичные по параметрам.
 
Больше беспокоит каскад термостабилизации. В оригинальной схеме стоят четыре диода, сопротивление одного диода порядка 600 ом, итого 2400 ом. В схеме амфитона суммарное сопротивление вообще 4520 ом.
В предложенной Александром Анатольевичем схеме термостабилизации суммарное сопротивление получается 680+500=1180 ом.
Не маловато-ли???
 
Может что не так?
Конечно! Про красненькии и сининькии земли помнишь? У тебя ж элементы , которые должны сидеть на силовой земле, сидят на сигнальной! Давай разберись! А пока садись , ДВА ! :))
 
Про красненькии и сининькии земли помнишь?
Конечно помню!
Схему рисовал по оригинальной из журнала, в оригинале, к сожалению, они тоже не обозначены разными знаками.
А земли у меня разделены на самой плате.
Так что, ещё неизвестно, кому:
tehno001
 
Алексей марафетил немного,посмотри
 

Вложения

  • Лехин мод Шушурин.webp
    Лехин мод Шушурин.webp
    68.8 KB · Просмотры: 306
Назад
Сверху