• Добро пожаловать на компьютерный форум Tehnari.ru. Здесь разбираемся с проблемами ПК и ноутбуков: Windows, драйверы, «железо», сборка и апгрейд, софт и безопасность. Форум работает много лет, сейчас он переехал на новый движок, но старые темы и аккаунты мы постарались сохранить максимально аккуратно.

    Форум не связан с магазинами и сервисами – мы ничего не продаём и не даём «рекламу под видом совета». Отвечают обычные участники и модераторы, которые следят за порядком и качеством подсказок.

    Если вы у нас впервые, загляните на страницу о форуме и правила – там коротко описано, как задать вопрос так, чтобы быстро получить ответ. Чтобы создавать темы и писать сообщения, сначала зарегистрируйтесь, а затем войдите под своим логином.

    Не знаете, с чего начать? Создайте тему с описанием проблемы – подскажем и при необходимости перенесём её в подходящий раздел.
    Задать вопрос Новые сообщения Как правильно спросить
    Если пришли по старой ссылке со старого Tehnari.ru – вы на нужном месте, просто продолжайте обсуждение.

Защита акустических систем

  • Автор темы Автор темы DTS
  • Дата начала Дата начала
Тогда вдогонку вопрос, а разъёмы для подключения акустики
влияние оказывают ?
оказывают конечно. поэтому их влияние стараются минимизировать, используя неокисляющиеся материалы с низким сопротивлением и увеличивая площадь контакта...
сравнение не корректно. тк колонки отсоединяются редко, да и площадь контакта большая - переходное сопротивление крайне мало. и влияние всяко ниже чем у реле (ну я так думаю)… т.е. влияние на 2-3 порядка ниже
 
я просто свои мысли изложил, и на звание Гуру не претендую
 
Чтобы минимизировать влияние на звук поставьте релейную защиту с нормальноразомкнутым контактом по типу тиристорной защиты. Емкость разомкнутого контакта у реле линейна в отличие от нелинейной емкости закрытого тиристора. Сенсор электронного ключа релюшки можно запитать от выхода и через резистор в 1 МОм, что тоже минимизирует влияние на звук.
 
Мне очень понравилась схема защиты АС Лайкова, чётко срабатывает от мультиметра даже. Вдобавок мониторит двухполярное питание, при пропадании любого из плеч отключает акустику. Лично собирал и убедился в полной работоспособности, причем схема не намного сложнее бриговской
.
Приблизительно развёл печатку Лайкова.
Появились вопросы.
1.В сети два варианта этой защиты -непосредственно из статьи и другой вариант без двух диодов 522, непонятно что дают эти диоды?
2. В защите нет индикатора срабатывания, в варианте без диодов светодиод индикации включён от дополнительных контактов реле это меня не устраивает - можно ли приделать индикацию от транзистора, который управляет БД 140?
3.Потянет ли БД140 сразу два реле для обоих каналов УСЯ?
4. землю обвёл вокруг всей платы, наверное зря получится земляная петля, стоит ли разорвать контур?
разобравшись с этим буду собирать макет, вдруг эту защиту перехвалили!
 
Индикация, проверена, на примере подключения приведу защиту амфитона 002, вход подключается на коллектор кт815. Резистор в цепи эмиттера второго транзистора 3.3-3.9ком. Если питание 12в тогда входной резистор 5.6-6.8ком, в цепи эмиттера второго транзистора 1.5ком, остальные 1ком.
 

Вложения

  • IMG_20191022_102536.webp
    IMG_20191022_102536.webp
    26.6 KB · Просмотры: 99
  • IMG_20191022_102730.webp
    IMG_20191022_102730.webp
    34.7 KB · Просмотры: 105
  • Screenshot_2018-09-19-10-23-12.webp
    Screenshot_2018-09-19-10-23-12.webp
    31.3 KB · Просмотры: 121
Индикация, проверена, на примере подключения приведу защиту амфитона 002, вход подключается на коллектор кт815. Резистор в цепи эмиттера второго транзистора 3.3-3.9ком. Если питание 12в тогда входной резистор 5.6-6.8ком, в цепи эмиттера второго транзистора 1.5ком, остальные 1ком.
.Ну СПАСИБО может заработает!
 
.Ну СПАСИБО может заработает!

Работает с разными защитамм, я просто привёл пример на амфитоновской, удобно то что визуально видно аварийный и рабочий режим есть, принцип такой, включаем питание, сначала горит красный светодиод как только реле сработало загорается зелёный, только появилась постояннка реле сработало и загорается красный, транзисторы ставил любые подходящие, схожие по параметрам, не прихотливая.
 
не прихотливая.
Да я не про Вашу индикацию, а про защиту Лайкова, спалил тут усь и динамики на макете теперь пробую разные защиты с мониторингом двуполярки! Например Андронниковская не устроила -сложная!
 
Соберите Амфитона защиту, срабатывает от по стоянки +-0.7в может и от меньшего напряжения сработает но я не проверял. Ложных срабатываний ни наблюдалось.
 
А шо там непонятно?

Впрочем, по просьбам трудящихся...

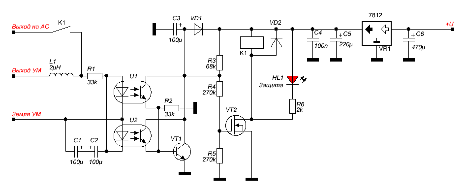
c.GIF
(Нумерация не совпадает, номиналы в текстовом файле с платой)
 
Я вот ума не приложу,- зачем оно там надо? Защита АС должна защищать АС, и только.
 
Но! Если уж совсем сильно приспичило, то 2 оптопары и пара резюков позволят отключить АС при прпадании питалова.
Хотя, при пропадании плеча на выход попрет постоянка и защита все равно АС отключит...
 
А шо там непонятно?

Впрочем, по просьбам трудящихся...

Было дело, опробовал тройку схем из простых, что тут приводились.. Изменил правда, - вместо mosfet присунул составной транзистор. Это самая разумная и удобная схема из всех. С той поры не понимаю, на кой другие вообще нужны..
 
Ну да, схема простая и надежная. Сам использую ее, только в более близком к первоисточнику виде (защита от Nataly на оптронах с термоконтролем, можно найти на схемнете). Полевик, разумеется, можно заменить на биполяр с пересчетом некоторых номиналов, тут кому что удобней).
 
Ну да, схема простая и надежная. Сам использую ее, только в более близком к первоисточнику виде (защита от Nataly на оптронах с термоконтролем, можно найти на схемнете). Полевик, разумеется, можно заменить на биполяр с пересчетом некоторых номиналов, тут кому что удобней).
R4, R5 убрал. R3 подобрал под задержку: порядка 200+ кОм. Пара биполярных транзисторов вместо полевика. Питание +-12=24В с - использовал питание усилителей. Симметрии захотелось.С этой схемой можно делать всё, что пожелаешь при таком входе.
 
Олова и канифоли, господа!

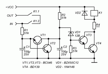
Интересует практический вопрос. Схема защиты на рисунке. Можно ли с её помощью контролировать сразу два канала?

Второй канал подключить через ещё один резистор 51 кОм к конденсатору С1, а на реле К1 использовать вторую группу контактов?
 

Вложения

  • защита.gif
    защита.gif
    10.7 KB · Просмотры: 191
Назад
Сверху