• Добро пожаловать на компьютерный форум Tehnari.ru. Здесь разбираемся с проблемами ПК и ноутбуков: Windows, драйверы, «железо», сборка и апгрейд, софт и безопасность. Форум работает много лет, сейчас он переехал на новый движок, но старые темы и аккаунты мы постарались сохранить максимально аккуратно.

    Форум не связан с магазинами и сервисами – мы ничего не продаём и не даём «рекламу под видом совета». Отвечают обычные участники и модераторы, которые следят за порядком и качеством подсказок.

    Если вы у нас впервые, загляните на страницу о проекте, чтобы узнать больше. Чтобы создавать темы и писать сообщения, сначала зарегистрируйтесь, а затем войдите под своим логином.

    Не знаете, с чего начать? Создайте тему с описанием проблемы – подскажем и при необходимости перенесём её в подходящий раздел.
    Задать вопрос Новые сообщения Как правильно спросить
    Если пришли по ссылке со старого Tehnari.ru – вы на нужном месте, просто продолжайте обсуждение.

Защита акустических систем

  • Автор темы Автор темы DTS
  • Дата начала Дата начала

Вложения

  • Cxms.GIF
    Cxms.GIF
    13.1 KB · Просмотры: 194
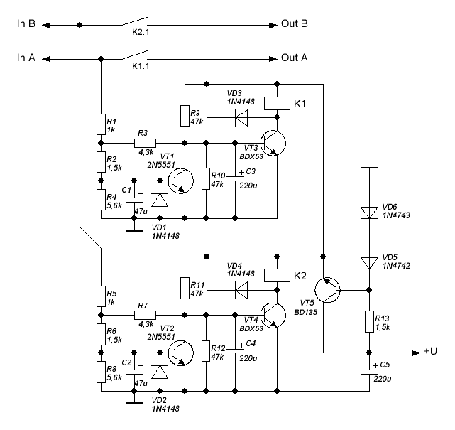
Интересует практический вопрос. Схема защиты на рисунке. Можно ли с её помощью контролировать сразу два канала?
.
Можно,но не ДАЛЬНОВИДНО! Только для малобюджета. На деле стараются максимально разделить каналы встречал даже уси ,где защиты на разные каналы разведены зеркально,у транзисторных усей частая проблема отсутствие сцены! Чтобы решить пришёл к выводу -только двойное моно! ессно защиты на отдельных платах-зеркалка,конечно излишне.
 
В усилитель для наушников защита. Не думаю, что всё станет плохо в плане сцены из-за этого устройства.

Возможно Вы правы. Усилителями для наушников не пользуюсь тк к высококачественному звуку они не имеют отношения. Обычно молодёжь наушники от сотиков в маршрутках слушает!
 
Усилителями для наушников не пользуюсь тк к высококачественному звуку они не имеют отношения.
Напрасно. Даже недорогие мониторные наушники дают прекрасные ощущения при прослушивании музыки. Тем более, психология срабатывает- заранее настраиваешься на прослушивание музыки, при прослушивании "привязан" к устройству звуковоспроизведения- лежишь/сидишь в комфортной позе и ни на что не отвлекаешься как при прослушивании через колонки.
Обычно молодёжь наушники от сотиков в маршрутках слушает!
Отдельным товарищам, не только молодежи, хватает и китаевской блюпуп колонки-стаканчика. Что теперь, на них равняться и нормальные колонки тоже записать в вещи "не имеющие отношения к качественному воспроизведению"? :)
 
На деле стараются максимально разделить каналы встречал даже уси ,где защиты на разные каналы разведены зеркально,у транзисторных усей частая проблема отсутствие сцены!

Каким образом блок задержки и защиты может влиять на стереобазу? Хотелось бы услышать аргументированный ответ. Схемы приведены, берите любую для примера.
 
Хотелось бы услышать аргументированный ответ.
От людей, склонных к аудиофилии, ждать действительно обоснованных аргументов, бесполезно.
Да и спорить с ними бесполезно. Их вера непоколебима. :tehnari_ru_707:
 
Каким образом блок задержки и защиты может влиять на стереобазу? Хотелось бы услышать аргументированный ответ. Схемы приведены, берите любую для примера.

Во, во! :star2:
 
Интересует практический вопрос.?
Потому и схема с применением оптопар, приведённая ( #812 Андрей_Ран) и оптимальнее. Предусмотрел на каждый канал резистор , конденсатор, пару оптронов, транзистор, - это уже порогово срабатывает при 1- 1.2 вольта.. При этом всё развязано-прекрасно, места не занимает. Дальше городи, что захочется, хоть один, хоть десять ключей. Ваяяю сейчас себе 2.1, так думаю приладить к этому микроконтроллер, а в нём прошить задержки, выходы на сигнализацию, выходы для управления, как душа пожелает. В итоге будет проще и функциональнее, чем все эти куски от "бригов-амфитонов".
 
Потому и схема с применением оптопар, приведённая ( #812 Андрей_Ран) и оптимальнее.

Вы немножко невнимательно мой вопрос прочитали)) Я про то, как может схема влиять на сцену, а не в том, что оптимальнее и лучше.
 
Вы немножко невнимательно мой вопрос прочитали)) Я про то, как может схема влиять на сцену, а не в том, что оптимальнее и лучше.
Никак она не повлияет.
Я к тому писал, что никакой проблемы нет в том, чтобы по каждому каналу отдельные входные цепи выполнить, если они разумно выполнены. Вопрос и снимется.
 
Никак она не повлияет.
Я к тому писал, что никакой проблемы нет в том, чтобы по каждому каналу отдельные входные цепи выполнить, если они разумно выполнены. Вопрос и снимется.

Если никак не влияет, то к чему это:

В итоге будет проще и функциональнее, чем все эти куски от "бригов-амфитонов".

Сами себе противоречите :tehnari_ru_509:
 
Если никак не влияет, то к чему это:
Сами себе противоречите :tehnari_ru_509:
Всё к тому, что схема с оптопарами лучше и проще выполнить отдельно вход от каждого канала на ней, чем заморачиваться "сценами" попусту, планируя нацепить всё на один вход. Это не сложно и затрат никаких не требует.
Далее с этих оптопар можно снять сигнал как угодно.. Хоть на одно реле, хоть на двадцать пять, .. хоть на контроллер, как я планирую потому, что хочу иметь дополнительно возможность выполнить на этой же плате индикацию перегрузки и отключение питания в случае, если долго нет напряжения на АС.
 
На логике еще лучше. А на оптронах порог высоковат
 
У меня на МК реализовано (+софт старт), применение оптронов - кому как нравится, у меня их нет...
 
Всё к тому, что схема с оптопарами лучше и проще выполнить отдельно вход от каждого канала на ней, чем заморачиваться "сценами" попусту, планируя нацепить всё на один вход. Это не сложно и затрат никаких не требует.

Коль уж речь зашла про элементную базу: у меня КТ315 мешок... А оптопары искать надо, нет в наличии. И вопрос мой был совсем не про элементную базу, и не про что лучше - каждый сам решает, на чём делать и что оптимальнее.
 
На логике еще лучше. А на оптронах порог высоковат
Нормально всё с порогом срабатывания для этой цели. PC817C применял в предыдущем усилителе. Он стоит у китайцев 100 рублей за 50 штук. Я больше имею ввиду то, что гальваническая развязка имеет место быть.. Этот плюс.
 
У меня на МК реализовано (+софт старт), применение оптронов - кому как нравится, у меня их нет...
Разве с развязкой хуже на МК придти? Не проблема приобрести, они дешёвые.. Опять же на ненужных платах часто попадаются.
 
Оптопары хорошо решают проблему земляных петель!
 
Назад
Сверху