• Добро пожаловать на компьютерный форум Tehnari.ru. Здесь разбираемся с проблемами ПК и ноутбуков: Windows, драйверы, «железо», сборка и апгрейд, софт и безопасность. Форум работает много лет, сейчас он переехал на новый движок, но старые темы и аккаунты мы постарались сохранить максимально аккуратно.

    Форум не связан с магазинами и сервисами – мы ничего не продаём и не даём «рекламу под видом совета». Отвечают обычные участники и модераторы, которые следят за порядком и качеством подсказок.

    Если вы у нас впервые, загляните на страницу о форуме и правила – там коротко описано, как задать вопрос так, чтобы быстро получить ответ. Чтобы создавать темы и писать сообщения, сначала зарегистрируйтесь, а затем войдите под своим логином.

    Не знаете, с чего начать? Создайте тему с описанием проблемы – подскажем и при необходимости перенесём её в подходящий раздел.
    Задать вопрос Новые сообщения Как правильно спросить
    Если пришли по старой ссылке со старого Tehnari.ru – вы на нужном месте, просто продолжайте обсуждение.

Блок усилителя 140 Вт TDA7293. Набор BM2042

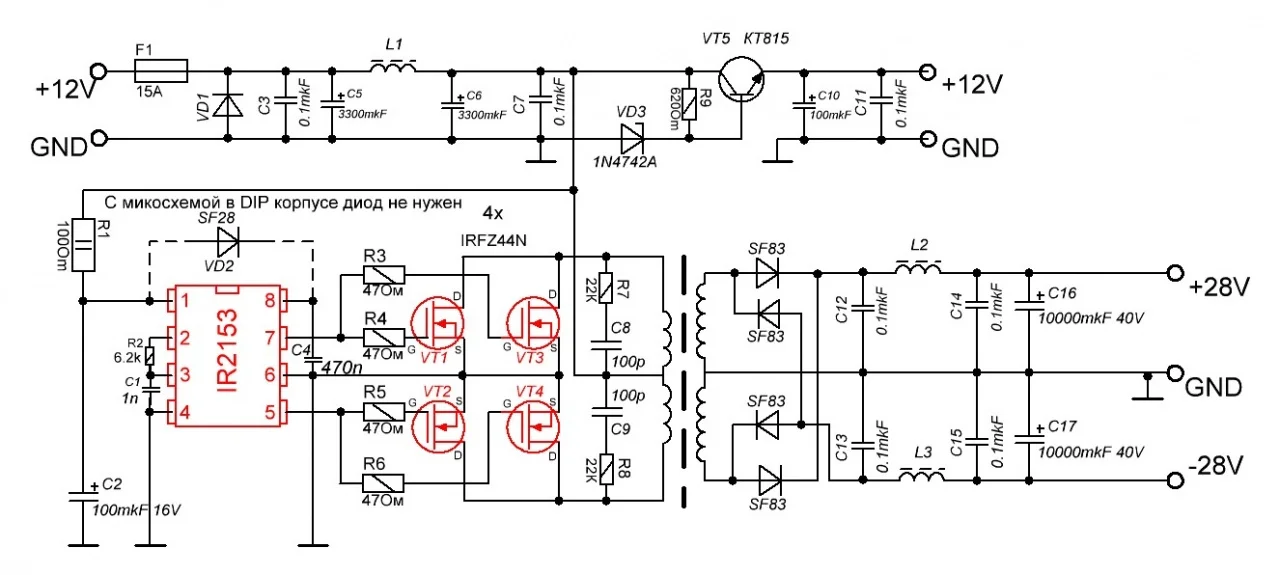
Саня забыл про конденсатор 2.2 мкФ с первички на электролиты
Дак это ж не та схема, этож преобразователь а не ИИП :D и термистора в ней нет :) Все, Юрий заработался :)
Дроссель входной 5х 0.75 мм, другие 5х 0.5 мм ...
 
Ну в общем ощутив весь кошмар намотки трансформатора многожильным проводом (не столько намотки сколько лужения концов) Я все таки закончил сборку преобразователя. Печатку немного подкорректировал, расширил проводники, кое что передвинул, убрал на отдельную плату большие электролиты (просто они очень высокие и я решил их поставить горизонтально).
Ну вот фото. (как обычно ещё не проверял, но уже сделал фото-отчет)

Посмотреть вложение 50779 Посмотреть вложение 50780
Посмотреть вложение 50697 Посмотреть вложение 50698 Посмотреть вложение 50699 Посмотреть вложение 50700 Посмотреть вложение 50701 Посмотреть вложение 50702

P.S. Входной дроссель все-таки оставил одножильным так как нервов на многожилку не хватило, надеюсь что сгодится и так ну если нет то потом перемотаю.
а кто скажет мощьность этого преобразователя?
 
Я скажу :) теоретически ватт 300-350 смело
 
Ланзар 400 ватт пике должен потянуть.
 
Подойдет такой феррит, вытащил его из бп от какого-то телевизора, или лучше купить M2000HMK 45X28X8. Забыл высоту подписать 21мм
 

Вложения

  • DSCF0274.webp
    DSCF0274.webp
    118.6 KB · Просмотры: 358
  • DSCF0275.webp
    DSCF0275.webp
    105.4 KB · Просмотры: 244
мне столько же витков мотать или пересчитывать надо?
А на счет трансформатора:
Первичка 2х3 вит. 4х 0.75 мм, вторичка 2х7 вит. 4х 0.5 мм.
Дроссель входной 5х 0.75 мм, другие 5х 0.5 мм ...
 
Не нашел у себя провод 0.75 и 0.5. Можно и первичку мотать 2x3 вит. 5x0.7, а вторичку 2x7 вит. 4х0.7 ?
 
Не очень понял, какой у тебя провод? каким мотать хочешь?
 
Хочу мотать первичку в 5 жил проводом 0.7мм, а вторичку в 4 жилы тоже проводом 0.7мм, так можно?
 
не, для вторички 4 жилы будет маловато, мотай жил шесть.
 
Значит можно все таки проводом 0.7мм мотать и первичку и вторичку?
 
Значит можно все таки проводом 0.7мм мотать и первичку и вторичку?
Да можно, мотать можно любым проводом просто надо будет рассчитывать обмотки потому что в импульсных БП для обеспечения большего тока надо увеличивать число жил вместе с общим сечением провода (ну это я так вкратце)
 
Значит мне мотать:
первичку в 4 жилы проводом 0.7мм
вторичку в 6 жил проводом 0.7мм
завтра попробую намотать
 
Вот намотал трансформатор. Феррит надо чем-то склеивать? На первом фото собраный транс, на втором первичка.
 

Вложения

  • DSCF0277.webp
    DSCF0277.webp
    109.5 KB · Просмотры: 224
  • DSCF0276.webp
    DSCF0276.webp
    40.5 KB · Просмотры: 348
Назад
Сверху