- Регистрация
- 2 Мар 2010
- Сообщения
- 559
- Реакции
- 37
- Баллы
- 0
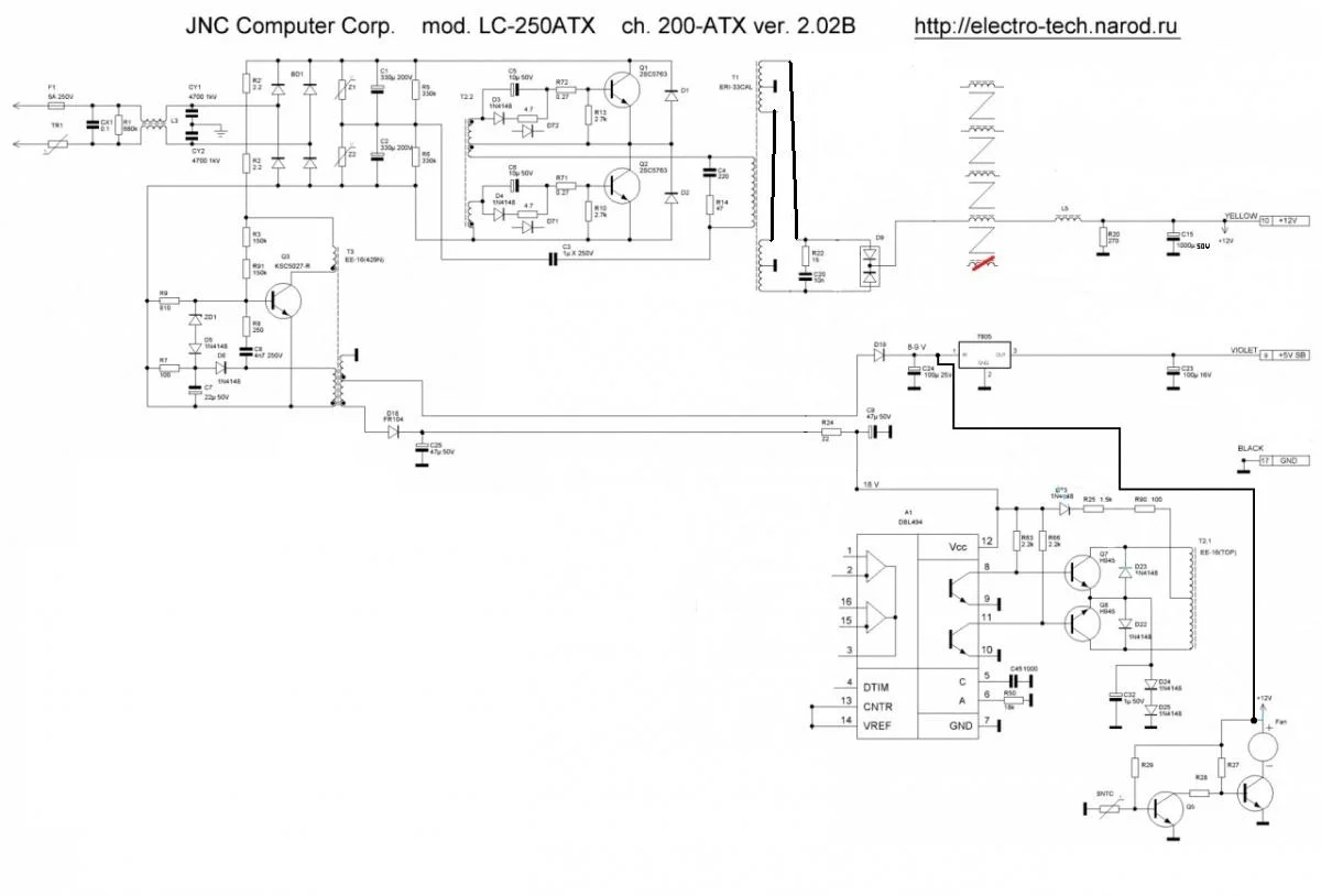
Ну и правильно. Я тоже А-метр подключаю прямо на шунт на плате управления.что б не ставить ещё один шунт, брал сигнал с первой ноги LM324 с платы управления
Смотрите видео ниже, чтобы узнать, как установить наш сайт в качестве веб-приложения на домашнем экране.
Примечание: Эта возможность может быть недоступна в некоторых браузерах.
Добро пожаловать на компьютерный форум Tehnari.ru. Здесь разбираемся с проблемами ПК и ноутбуков: Windows, драйверы, «железо», сборка и апгрейд, софт и безопасность. Форум работает много лет, сейчас он переехал на новый движок, но старые темы и аккаунты мы постарались сохранить максимально аккуратно.
Форум не связан с магазинами и сервисами – мы ничего не продаём и не даём «рекламу под видом совета». Отвечают обычные участники и модераторы, которые следят за порядком и качеством подсказок.
Если вы у нас впервые, загляните на страницу о проекте, чтобы узнать больше. Чтобы создавать темы и писать сообщения, сначала зарегистрируйтесь, а затем войдите под своим логином.
Ну и правильно. Я тоже А-метр подключаю прямо на шунт на плате управления.что б не ставить ещё один шунт, брал сигнал с первой ноги LM324 с платы управления
Да так и должно остаться.вот такое получилось
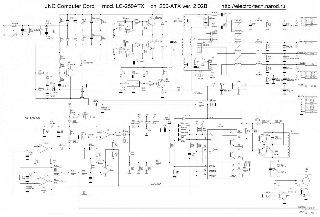
Нет. Маловато у нее Uобр. Вроде на 40В (может пробить).а можно ли туда соседнюю диодную сборку впаять?
Да надо. Они ведь и так соединены вместе.надо ли замыкать 13 и 14 ножки микросхемы?

а почему после проведенной тобой переделке БП напряжение
на ветке +12 возрастает до 20 вольт?
читай темуЕго можно переделать, но только прийдеться добавить маломощный БП на 12В, для питания ТЛ494 (т.к. в нем нет дежурного напряжения).
.
читай тему
блок питания после переделки не включается
шунт - лампочка 40W