Вячеслав12
Новые
- Регистрация
- 23 Апр 2011
- Сообщения
- 379
- Реакции
- 20
- Баллы
- 0
собрал, подключил, но очень тихийи постоянный писк. как сделать громче? резисторы 11кОм и 500 ом(1кОм паралельные) кондеры-0,1
Смотрите видео ниже, чтобы узнать, как установить наш сайт в качестве веб-приложения на домашнем экране.
Примечание: Эта возможность может быть недоступна в некоторых браузерах.
Добро пожаловать на компьютерный форум Tehnari.ru. Здесь разбираемся с проблемами ПК и ноутбуков: Windows, драйверы, «железо», сборка и апгрейд, софт и безопасность. Форум работает много лет, сейчас он переехал на новый движок, но старые темы и аккаунты мы постарались сохранить максимально аккуратно.
Форум не связан с магазинами и сервисами – мы ничего не продаём и не даём «рекламу под видом совета». Отвечают обычные участники и модераторы, которые следят за порядком и качеством подсказок.
Если вы у нас впервые, загляните на страницу о форуме и правила – там коротко описано, как задать вопрос так, чтобы быстро получить ответ. Чтобы создавать темы и писать сообщения, сначала зарегистрируйтесь, а затем войдите под своим логином.
от ПК(пищалка)Какой применён зуммер?
в каком месте сделать замер? питание или сопротивление?Померь тестером и напиши, что он показывает.
сопротивление прыгает от4 до 16 Ом, сначало 16 и медленно уменьшаетсякак чёрная колобушка
это я отдельно "пищялку" мерил=)сопротивление прыгает от4 до 16 Ом, сначало 16 и медленно уменьшается
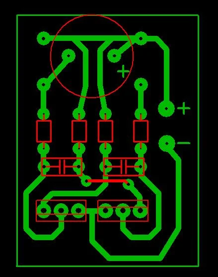
вот по этой схеме собирал, разводил сам по вашей схемеКак ты собирал схему?
Вот тут есть фьюзы: http://www.tehnari.ru/f170/t58639/Подскажите пожалуйста какие фьюзы выставлять в CodeVisionAVR? Спасибо.
я так понимаю что речь идет о тех которые 500 Ом?Я бы посоветовал уменьшить резистор в цепи пищалки до 50 Ом.
поставил 51 Ом, чуть громче стало. получается писк прерывистый но сбольшой частотой, практически постоянныйуменьшить резистор в цепи пищалки до 50 Ом.
вроде бы без, так как подключив к CR2032 писка нет. подключив к 5в слышно как мембрана дернется и всеА у тебя точно обычный излучатель? Без встроенной пищалки?