• Добро пожаловать на компьютерный форум Tehnari.ru. Здесь разбираемся с проблемами ПК и ноутбуков: Windows, драйверы, «железо», сборка и апгрейд, софт и безопасность. Форум работает много лет, сейчас он переехал на новый движок, но старые темы и аккаунты мы постарались сохранить максимально аккуратно.

    Форум не связан с магазинами и сервисами – мы ничего не продаём и не даём «рекламу под видом совета». Отвечают обычные участники и модераторы, которые следят за порядком и качеством подсказок.

    Если вы у нас впервые, загляните на страницу о форуме и правила – там коротко описано, как задать вопрос так, чтобы быстро получить ответ. Чтобы создавать темы и писать сообщения, сначала зарегистрируйтесь, а затем войдите под своим логином.

    Не знаете, с чего начать? Создайте тему с описанием проблемы – подскажем и при необходимости перенесём её в подходящий раздел.
    Задать вопрос Новые сообщения Как правильно спросить
    Если пришли по старой ссылке со старого Tehnari.ru – вы на нужном месте, просто продолжайте обсуждение.

ИБП для шуруповёрта

  • Автор темы Автор темы DTS
  • Дата начала Дата начала
Вот наконец то собрал всё в кучу, пока оставил без изменений, немного потестировал всё нормально, а там посмотрим что покажет.
 

Вложения

  • IMG_20180522_193207.jpg
    IMG_20180522_193207.jpg
    172.6 KB · Просмотры: 415
  • IMG_20180522_193412.jpg
    IMG_20180522_193412.jpg
    108.6 KB · Просмотры: 258
  • IMG_20180522_193431.jpg
    IMG_20180522_193431.jpg
    113.4 KB · Просмотры: 120
Господа, доброго дня всем. Я, конечно, читаю ветку с начала, но уж больно это долго, поэтому может кто сразу ответит. Сдохли аккумуляторы от шурика Ferm. Питание 18В.
Есть транс от БП АТХ, перематывать и тем более разбирать что-то не хочется. Насколько я понял по 2й картинке напряжение на выходе будет порядка 12В, хотя не пойму почему- по-моему должно быть меньше, т.к. нагрузка снимается между выводами "5В" и "12В". Т.е. если включить выход трансформатора не так как на рисунке, а между косой и 12В, то должно получиться больше. Что-то с возрастом хуже мозги работают.
И второе- есть ли смысл делать защиту от кз или перегрузки по току, ведь при блокировке ротора ток может вырасти раз в 10. Я уже читал про трещотку, но хочется соломку подстелить:)
 

Вложения

  • IMG_20180625_095555.jpg
    IMG_20180625_095555.jpg
    66.8 KB · Просмотры: 160
  • 01.gif
    01.gif
    34.6 KB · Просмотры: 311
Транзисторы irf740 позволяют кратковременно выдержать мощность порядка 600-700 ватт. Скорее Вам может вывернуть кисть руки, чем вынести их
 
Желательно небольшие радиаторы всё же поставить
 
Транзисторам нужен небольшой, от слова МАЛЕНЬКИЙ радиатор, схема РАБОЧАЯ выглядит так, диоды взять шустрые в то-220 либо лепить к радиатору кд213 , обычный низкочастотный диодный мостик ставить нельзя, от слова СОВСЕМ.
Для шуруповёрта с номинальным напряжением 18В, вполне возможно подавить на вход до 25В и ничего не сгорит, а будет работать в штатном режиме, ведь на свежей батарее как раз выходит почти столько же. Напряжение на полностью заряженном 1шт элементе около 1.5В, что даёт 15*1.5=22.5В
С такой схемой включения диодов ( диодный мост) получим как раз в районе 20В, что даёт возможность использовать трансформатор без перемотки.
 

Вложения

  • 01.gif
    01.gif
    39.9 KB · Просмотры: 731
Извините за тупые вопросы, но как вы рассчитали выходное напряжение? С сетевым синус. напряжением просто - переменку умножил на 1,4 за вычетом падения на диодах и всё. А тут импульсное...
 
Если кратенько то вот так:
220в - действующее
310в амплитудное
полумост -значит делим амплитудное поплам и получаем 155в
далее первичка 38витков
155:38=4 Вольт с одного витка
вторичка с линии +5В имеет 3+3 витка итого 6*4=24В без нагрузки. под нагрузкой просадка на 10% от максимального напряжения 24-10%= 21.6В
падение на диодах по 0.7В , в работе по два, значит 21.6в-1.4В =20.2В
 
4 выходных диода не влазят на плату, только 2. Придется или отматывать вторичку, или доматывать первичку, что крайне не хочется, или искать сборку с общим анодом (что весьма маловероятно), или использовать 13В. Правда не уверен будет ли шуруповерт работать от 13В
 
Вот такая печатка вышла. Прошу ругать и тыкать носом в каку, ибо импульсные БП первый раз делаю. Чёрные многоугольники по бокам платы - это то, что надо будет вырезать под крепеж крышки
 

Вложения

  • ИИП.JPG
    ИИП.JPG
    58.2 KB · Просмотры: 282
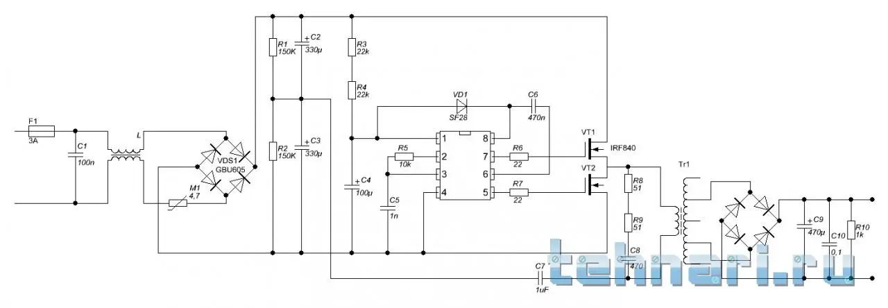
Схема. Диоды с общим анодом вроде нашел. По крайней мере заказал и оплатил в чипедипе
 

Вложения

  • ИИП_схема.JPG
    ИИП_схема.JPG
    46.7 KB · Просмотры: 635
Силовые дороги выходной части максимальной ширины нужно делать, а то при нагрузке пыхнут сразу же. Конденсаторов на выход поставить хотя бы парочку, тоже раздуть может от пульсаций
 
На выходе лоу еср стоит. Дороги расширю, спасибо. Просто боязно близко ко входной цепи вести. Я высоковольтной электроникой никогда не занимался, только низковольтной. Какие зазоры допустимы между проводниками в данном случае, не знаю.
 
Посмотрите на зазоры между низкой и высокой стороной в зарядниках сотовых телефонов. Думаю что очень уж сильно этим вопросом заморачиваться не стоит, тем более что железо от обмоток в любом случае изолировано. А лоу-еср тоже может раздуть от пульсаций, тем более что ток там будет бешеный, а кондеров с таким ripple current нет
 
Не такой уж и большой ток. Тут же прямоугольные импульсы, а конденсаторы фактически работают в паузах между импульсами.
 
У меня же есть симулятор, можно прикинуть, а такие расчеты симулятор делает очень точно. При токе нагрузки 7А такие же пульсации тока будут и через конденсатор (в модели 100мкф). Средний ток будет менее 1А, что безопасно. Можно и один конденсатор ставить.
 

Вложения

  • 1.PNG.jpg
    1.PNG.jpg
    46.2 KB · Просмотры: 122
Нужно будет проверить на практике, думаю
 

Похожие темы

Назад
Сверху