- Регистрация
- 23 Июл 2012
- Сообщения
- 4,803
- Реакции
- 186
- Баллы
- 0
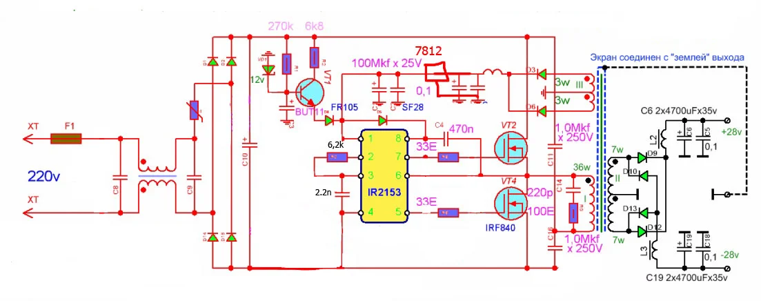
Это опять я )) Нагрузка приблизительно 50ватт транс потрескивает. Вопрос из-за чего?
Как уже сказал Саша (DDREDD), идет срыв генерации. Обычно это связано с недостатком питания ИР2153. Возможно не работает схема самопитания. Попробуй подцепить второй резистор 51к 2Вт параллельно R1.


