Смотрите видео ниже, чтобы узнать, как установить наш сайт в качестве веб-приложения на домашнем экране.
Примечание: Эта возможность может быть недоступна в некоторых браузерах.
Добро пожаловать на компьютерный форум Tehnari.ru. Здесь разбираемся с проблемами ПК и ноутбуков: Windows, драйверы, «железо», сборка и апгрейд, софт и безопасность. Форум работает много лет, сейчас он переехал на новый движок, но старые темы и аккаунты мы постарались сохранить максимально аккуратно.
Форум не связан с магазинами и сервисами – мы ничего не продаём и не даём «рекламу под видом совета». Отвечают обычные участники и модераторы, которые следят за порядком и качеством подсказок.
Если вы у нас впервые, загляните на страницу о форуме и правила – там коротко описано, как задать вопрос так, чтобы быстро получить ответ. Чтобы создавать темы и писать сообщения, сначала зарегистрируйтесь, а затем войдите под своим логином.
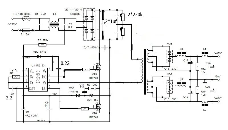
Для этого есть справочник(даташит) вот по ним и смотри, что пойдет а что не пойдет. А если совсем не разбираешься в этом деле, то собирай по готовому и ничего мудрить.
Здравствуйте форумчане, не сообщите примерную стоимость деталей преобразователя?
Где-то тут?) Перечитывать ещё раз не потяну
Голова лопнет
![]()
Даже нужно на 1 ватт.
Еще снабберы поставь в первичку. иначе вышибет ключи. Но если намотаешь транс лучше чем на заводе, то можешь и не ставить.