- Регистрация
- 5 Окт 2013
- Сообщения
- 458
- Реакции
- 5
- Баллы
- 0
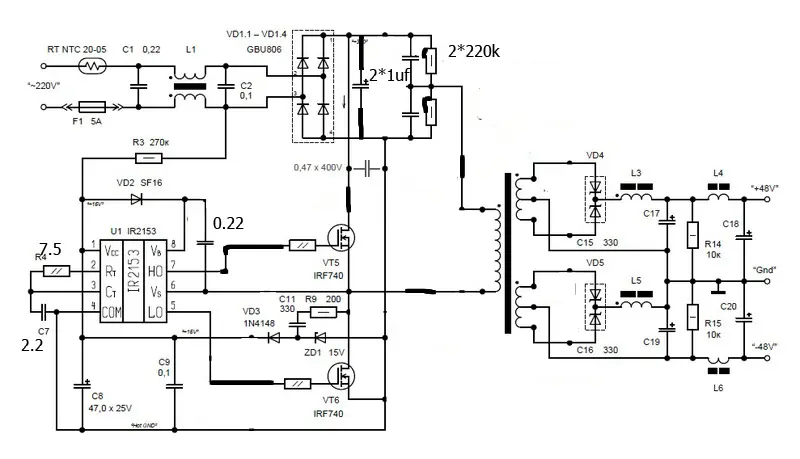
R3 увеличить до 2Вт и перекинуть на + диодного моста. Странно, что МС питается переменкой.
там не совсем переменка, она с положительным коефицентом. резистор на 2 ватта не нужен мс питается от него только при включение, а потом напряжение падает где то до 4-6 вольт чего соответсвенно мало и поэтому мс начинает питаться от цепи самопитания. а вот перекидывать на + питание ошибка. после диодного моста где-то 320 вольт а в сети где-то 220 вот и получается что для понижения с постоянки нужно ставить большее сопративление. теперь нужно вспомнить закон. чем больше сопративление резистора тем больше он греется. от постоянки на резисторе будет выделятся где-то 2ватта тепла а от переменки где-то 1ватт. вроде все написал, поправите меня если я что то не так сказал.
