Смотрите видео ниже, чтобы узнать, как установить наш сайт в качестве веб-приложения на домашнем экране.
Примечание: Эта возможность может быть недоступна в некоторых браузерах.
Добро пожаловать на компьютерный форум Tehnari.ru. Здесь разбираемся с проблемами ПК и ноутбуков: Windows, драйверы, «железо», сборка и апгрейд, софт и безопасность. Форум работает много лет, сейчас он переехал на новый движок, но старые темы и аккаунты мы постарались сохранить максимально аккуратно.
Форум не связан с магазинами и сервисами – мы ничего не продаём и не даём «рекламу под видом совета». Отвечают обычные участники и модераторы, которые следят за порядком и качеством подсказок.
Если вы у нас впервые, загляните на страницу о проекте, чтобы узнать больше. Чтобы создавать темы и писать сообщения, сначала зарегистрируйтесь, а затем войдите под своим логином.
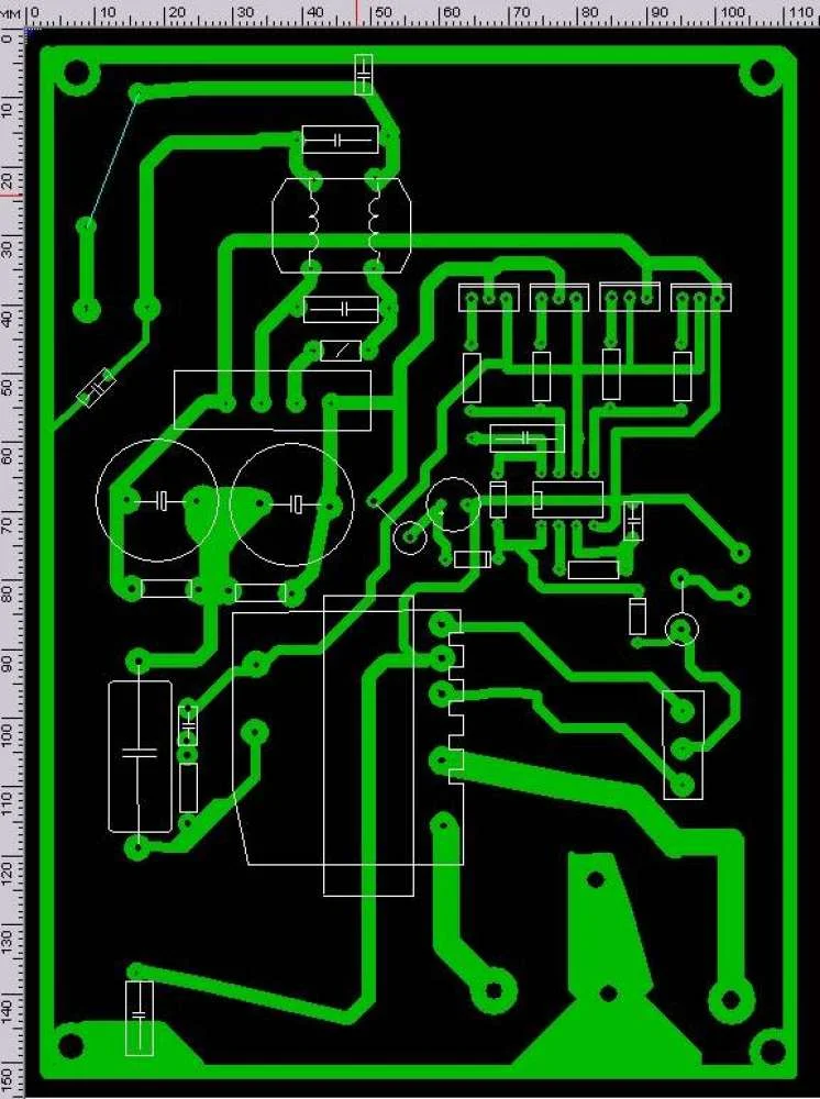
Ну во первых проводники слишком тонкие, во вторых не очень рационально использовано место на плате (много не использованных участков платы)Если есть какие нибуть замечание по печатке то напишите (исправлю)
Ну во первых проводники слишком тонкие, во вторых не очень рационально использовано место на плате (много не использованных участков платы)
В третьих не вижу выходных диодов, дросселей и емкостей (они что на отдельной плате будут?)
В четвертых не вижу варистора на печатке
Ну это я так пока бегло.
А можно не скромный вопрос? Чем не устраивает готовая печатка? тем более что она с большим количеством элементов занимает меньше места.
1.Какие именно проводники?(если не сложно укажите).

Ну отодвиньте их тогда к краю платы - зачем они по центру?2.Неиспользуемый участок платы за транзисторами это место отведено под радиатор
А смысл? Почему бы не сделать все на одной плате?3.Это будет на отдельной плате.
Можно взять кусок алюминия, сделать в нем пропилы ну и согнуть - и весь радиатор5. Вашу печатку нужно полностью переделывать по расположению транзисторов (просто у меня нет подходящего радиатора под эту печатку)

пойдет - быстрее не хуже а лучше1. Диод ультрабыстродействующий BYW29E-150(150V; 8A; 25ns
Если намотаете большим количеством жил чем у меня, то ничего не потеряете а даже увеличите возможность обеспечить больший ток.2. Если я намотаю транс проводом 0.4 по лаку, что я потеряю?
нет не обязателен, но очень желателен (я взял из комповского БП (старого) )3. Обязателен ли этот термистор, можно просто перемычку?
Да пожалуйста. Можно любые полевики которые подходят по параметрам..И еще главный вопрос: НА схеме IRFI840....а если я применю: Транзистор полевой IRF840((N-Ch) 500V; 8A; 125W; 0,85Ohm)...ничего страшного не будет?)
ничего замерять не нужно - он пойдетв общем, есть намотанный трансформатор от старого БП компьютера. Выдрал оттуда самый габаритный, хочу сделать иип на его основе. Вопрос как его размотать? Надо ли распиливать его? Хочу сделать замеры, какие части его нужно измерять?
А зачем кипятил ? Склеить можно, ничего страшного, в ВЧ трансформаторы частоя клеил клеем вроде бы нечего. кепетить ненужно нужно вымочить в горячей воде 30минут.
Блин точно, я забыл что я на водной бане держал а не на огне.кепетить ненужно нужно вымочить в горячей воде 30минут.
Да это я посоветовал чтобы расклеить - только забыл что я не кипятил а в кипятке держал.А зачем кипятил ?
Бери любой, только если возьмёшь который тоньше добавь по одной жиле.0.5 мм провода не нашел, есть где-то 0,4-0,45мм и 0,64мм, оба с лаком, какой из них взять?