• Добро пожаловать на компьютерный форум Tehnari.ru. Здесь разбираемся с проблемами ПК и ноутбуков: Windows, драйверы, «железо», сборка и апгрейд, софт и безопасность. Форум работает много лет, сейчас он переехал на новый движок, но старые темы и аккаунты мы постарались сохранить максимально аккуратно.

    Форум не связан с магазинами и сервисами – мы ничего не продаём и не даём «рекламу под видом совета». Отвечают обычные участники и модераторы, которые следят за порядком и качеством подсказок.

    Если вы у нас впервые, загляните на страницу о проекте, чтобы узнать больше. Чтобы создавать темы и писать сообщения, сначала зарегистрируйтесь, а затем войдите под своим логином.

    Не знаете, с чего начать? Создайте тему с описанием проблемы – подскажем и при необходимости перенесём её в подходящий раздел.
    Задать вопрос Новые сообщения Как правильно спросить
    Если пришли по ссылке со старого Tehnari.ru – вы на нужном месте, просто продолжайте обсуждение.

Импульсный блок питания для TDA7293-7294

  • Автор темы Автор темы SuSLiK
  • Дата начала Дата начала
ОГРОМНЕЙШЕЕ спасибо, телефон РАР не понимает
 
Всем доброго времени суток!
есть колечко fas130125a
Типоразмер: 33/19,9/10,7
Материал: Сендаст
Проницаемость, µi: 125
Для иип пойдет? Какая габаритная мощность колечка?
 
Нет не подойдет, проницаемость маленькая, только для выходного дросселя.
 
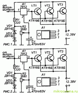
1) не могу разобраться с маркировкой транса с двумя двухполярками.
если можете помогите (как на рис.3)tehno015
2) можно с этих точек(рис.2) снять питание для двух 7294(рис.4 )? менять транзисторы? на какие?:tehnari_ru_325:
 

Вложения

  • 1.webp
    1.webp
    55.3 KB · Просмотры: 227
  • переделка35-28.webp
    переделка35-28.webp
    44.8 KB · Просмотры: 508
  • маркировка транса.webp
    маркировка транса.webp
    45.5 KB · Просмотры: 466
  • mf1.webp
    mf1.webp
    113.9 KB · Просмотры: 3,116
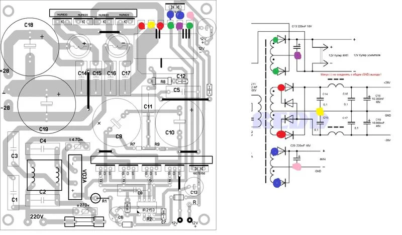
по такой схеме можно сделать переход с 45В на 28В?
 

Вложения

  • img.gif
    img.gif
    37.9 KB · Просмотры: 840
1) не могу разобраться с маркировкой транса с двумя двухполярками.
А что именно тебе не понятно?
2) можно с этих точек(рис.2) снять питание для двух 7294(рис.4 )? менять транзисторы? на какие?
Нет нельзя, но по тем схемам, что ниже можно. Только вопрос - для чего? Все преимущество импульсника "транзиюки" сожрут! Не проще транс перемотать на нужное напряжение?
 
надо два двуполярных питания +45, 0, -45,(260w) и +28, 0, -28 (2*7294~160w), и желательно +12, 0
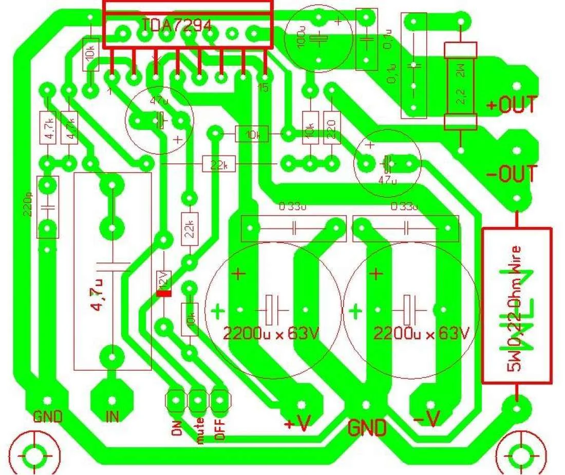
собираю систему 2.1, саб 4 Ома, по-этому мост 7294 отпадает, делаю его на мосфитах. Хотелось-бы всё собрать на одном бп. Ёмкости есть 4*(10тыщ на 50в). Переферия: 3 шт. индикаторы уровня сиг. ; темброблок (эквалайзер); ФНЧ; предвар для электрогитары (микрофон). Микшер уже сделаю отдельно.
 
Нет, не получится вообще ничего из этой затеи, нужно два импульсника, иначе проблем не оберёшься.
 
два двуполярных питания +45, 0, -45,(260w) и +28, 0, -28 (2*7294~160w), и желательно +12
Да из этих печаток, столько не выжмешь, транс не позволит, нужен побольше, а также емкости на высоковольтной части увеличить желательно. Плату же новую под БП хочешь делать? Я вот тоже вопросом задался этим и плату развел под тор 56 мм , правда по немного другой схеме (Хочу пару "Ланзаров" запитать). Кстати раньше здесь выкладывал плату по этой схеме, только под тор 56мм.
 
хорошо, делаю два подобных, поммогите развязать их по земле
 
в принципе "наш блок" поттянет ~450w?(у меня транс от 500w пк бп) я от ланзара отказался в пользу мосфитов.
А если взять с выхода 35-45в и застабилизировать в 28, тоесть снимаю на саб +-45(240w),потом стабилизирую с понижением питания до 28-ми вольт и питаю ими 2*7294? Ёмкости 2*10000 на линию 45в и две ёмкости на линию 28в, так по идее должно ведь получиться?
 
В таком варианте у тебя на "стабе" будет ватт 100 в тепло уходить, так что самый лучший вариант два БП, или как вариант еще одну обмотку сделать, а выпрямитель с фильтрами на отдельной плате. Тогда во идее мощности должно хватить, тем более, если такие емкости ставить. Единственное (если помню емкости на 50В?), что запаса по напряжению у "кондеров" на 45В практически нет.
 
А если взять с выхода 35-45в и застабилизировать в 28, тоесть снимаю на саб +-45(240w),потом стабилизирую с понижением питания до 28-ми вольт и питаю ими 2*7294?
Вот так точно не получится а если и получится то система стабилизации будет отжирать львиную долю мощности в никуда.
 
как тогда это всё (2 бп) развязать по земле что-бы земля была одна у всех?
 
Общие выводы соединить между собой, и/или на корпус все завести + вывод земли на корпус тоже завести, должно быть все нормально. Поправьте, если не прав.
 
не, землю 220 и питальные походу нельзя, проверил- искра идет. Корпус бп от пк, штеккер пит стандарт, зеля фаза ноль шунтированы высоковольт.кондёрами,может пробиты где? Плата бп поднята в корпусе на 4мм от железки+ пластик на дне ~0.5мм.
 
или другой вопрос, как задавить питание с 45в до 35-ти без перемотки транса?
 
Я про 220 не говорил, только корпус и общие выводы вторичек. Ну а розеточная земля, если она есть в розетке, обычно всегда на корпус заводится. Попробуй со всех вторичек общие выводы соединить, даже можно без корпуса, а там уже посмотришь по наводкам.
 
Назад
Сверху