• Добро пожаловать на компьютерный форум Tehnari.ru. Здесь разбираемся с проблемами ПК и ноутбуков: Windows, драйверы, «железо», сборка и апгрейд, софт и безопасность. Форум работает много лет, сейчас он переехал на новый движок, но старые темы и аккаунты мы постарались сохранить максимально аккуратно.

    Форум не связан с магазинами и сервисами – мы ничего не продаём и не даём «рекламу под видом совета». Отвечают обычные участники и модераторы, которые следят за порядком и качеством подсказок.

    Если вы у нас впервые, загляните на страницу о форуме и правила – там коротко описано, как задать вопрос так, чтобы быстро получить ответ. Чтобы создавать темы и писать сообщения, сначала зарегистрируйтесь, а затем войдите под своим логином.

    Не знаете, с чего начать? Создайте тему с описанием проблемы – подскажем и при необходимости перенесём её в подходящий раздел.
    Задать вопрос Новые сообщения Как правильно спросить
    Если пришли по старой ссылке со старого Tehnari.ru – вы на нужном месте, просто продолжайте обсуждение.

Источник питания на IR2153

  • Автор темы Автор темы Azziop
  • Дата начала Дата начала
Если производитель перепутал полярность НЧ динамиков, то велика вероятность перепутали во всей колонке по полосам разделения. Вряд ли вам им удастся получить полноценную сцену звучания. Думаю, нет, я уверен, что надо прозвонить обе колонки на предмет синфазности всех динамиков..
Но это надо обсуждать в теме о колонкостроении.
 
динамики асалаб, почитал на вегалаб я не один такой с неправелной полярностью
 
Доброго времени суток. Собрал на ir2153 пока что четыре иип. Два из них обычные по 100 Ватт, от них две паяльные станции питаются. Третий с повторителями и транзисторами 20n60, трудится в зарядке для авто АКБ(регулируемый). Четвертый решил попробовать с защитой спаять по схеме Сергея с трансформатором тока. Все четыре запустились сразу, никаких проблем не было. Есть вопрос по иип с защитой. Когда включаю блок в сеть, всё запускается, напряжение на выходе расчетное. Делаю КЗ, загорается светодиод, напряжение на выходе пропадает. Устраняют КЗ, а блок дальше в защите находится. Отключаю от сети, опять включаю, а блок так же в защите, опять включаю/выключаю и только тогда защита снимается. Так и должно быть(постоянно вкл/выкл ) что бы снять КЗ? Ранее было полностью прочитано две темы на РадиоКоте по ir2153, эта тема, и немного на "паяльнике". Но момента этого не припомню. Просто надоедает вилку дергать из сети постоянно.
 
Устраняют КЗ, а блок дальше в защите находится. Отключаю от сети, опять включаю, а блок так же в защите, опять включаю/выключаю и только тогда защита снимается. Так и должно быть(постоянно вкл/выкл ) что бы снять КЗ?

Судя по описанию, в ИИП триггерная защита, то есть она защелкивается. Для снятия защелки требуется полное снятие напряжения с элементов защиты. После срабатывания защиты требуется не только устранить КЗ, но и дать время для разрядки емкостей питания защиты.
 
Спасибо за объяснение. Появилось еще пару вопросов. Кака защита лучше/надежнее, триггерная или "икающая"? И если касаться только триггерной защиты, то какая лучше/надежнее, где датчиком тока является токовый трансформатор или схемы с резистором в роли датчика тока?
 
Триггерная защита надежнее.Но не удобная.А вроли датчика это уже кому как удобно.Мне удобнее использовать ТТ.
 
Многие жалуются на триггерной защиту где в роли датчика тока резистор. На ИИП с ТТ намного меньше жалоб. Мне кажется удобнее резистор использовать, проще, но нестабильность схемы в целом, останавливает, хотя опыта с использование резистора пока не было. Возможно ли что то изменить в схеме с ТТ что бы при устранении КЗ ИИП запускался сразу? Я так понимаю с резистором в роли датчика тока та же история после КЗ?
 
И ещё вопрос, возможно ли прикрутить триггерную защиту к схеме в которой на входе два электролита по 200 Вольт и со средней точки через плёночный кондёр на трансформатор? Сколько схем с защитой не встречал, везде на входе один 400-вольтовый электролит. Либо два по 200 последовательно, но что бы они выполняли роль одного 400-вольтового, опять таки без средней точки.
 
И ещё вопрос, возможно ли прикрутить триггерную защиту к схеме в которой на входе два электролита по 200 Вольт и со средней точки через плёночный кондёр на трансформатор? Сколько схем с защитой не встречал, везде на входе один 400-вольтовый электролит. Либо два по 200 последовательно, но что бы они выполняли роль одного 400-вольтового, опять таки без средней точки.

Можно, только, если ставить конденсаторы последовательно, то их нужно зашунтировать резисторами 2 ватта, ок 150к-300к каждый, для компенсации токов утечки, иначе за счет этих токов будет со временем на одном конденсаторе до 300в, на другом будет стремиться к нулю, технологический разброс однако. И конденсаторы выйдут со строя, оба, один пробьет, с соответственно потянет другой.
 
2 ватта, ок 150к-300к
Стремление ко всему большому,ставили б уже 5Вт чего мелочиться:tehnari_ru_509:А я и многие даже промышленные иип с резисторами до 1Вт.
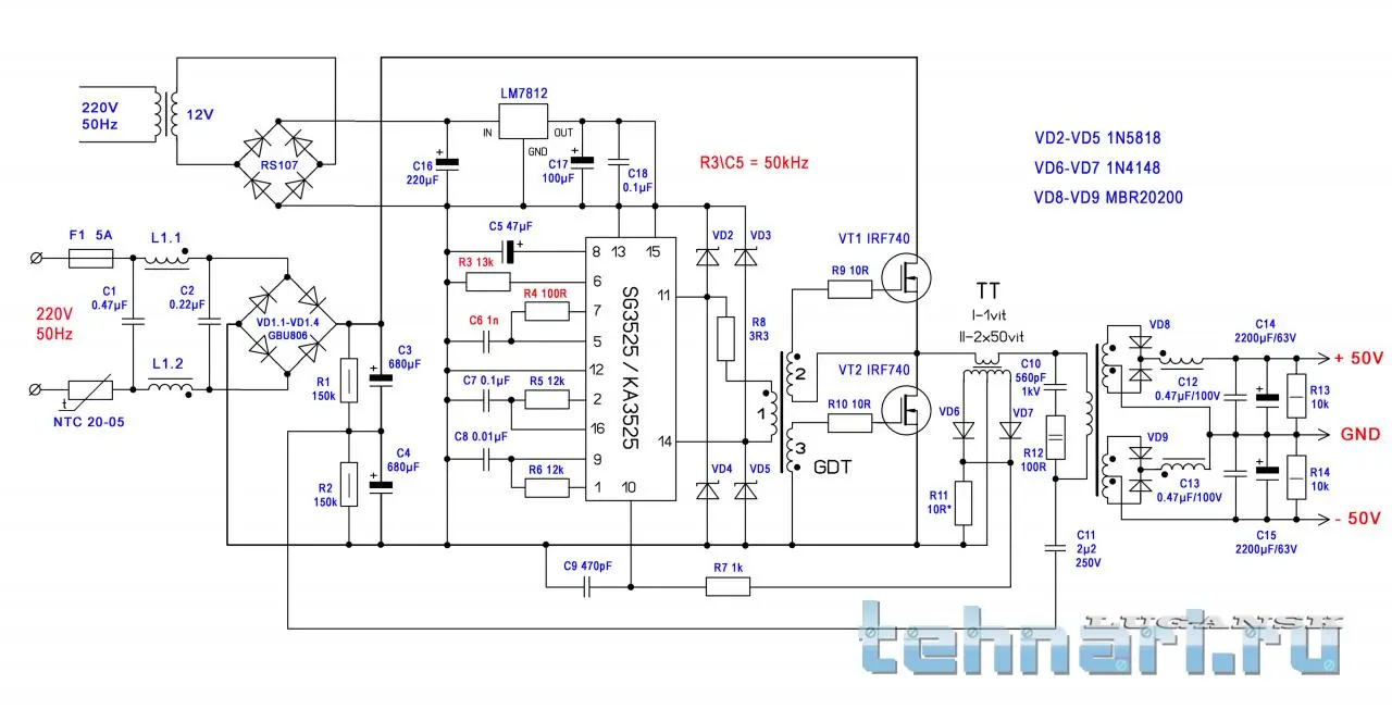
VADIKVADIK я показываю вам схему отличного иип.Берите его за основу к 10 ноге прикрутите триггер и будет счастье.
 

Вложения

  • Схема 3525.webp
    Схема 3525.webp
    46.3 KB · Просмотры: 739
  • резисторы.webp
    резисторы.webp
    50.3 KB · Просмотры: 307
Вынужден признать, я чепуху сморозил, посчитал в уме и ошибся на порядок: ток
310/300к=1.1ма
1,1 ма*310- и решил, что получается около 3,2 ватта (1,6 ватт на резистор), а на самом деле всего то получается 0.32 ватта на 2 резистора, т.е 0,25 ватт на резистор вполне хватит. Приношу свои извинения. Ошибки случаются.
 
Спасибо за наводку) На РадиоКоте тема по SG3525 у меня в закладках(в планах на будущее). Всё никак не доберусь прочитать/изучить. С ir2153 у меня как бы проблем не возникало, и думаю не возникнет. Понимаю что на ней свет клином не сошелся, но простота реализации и расчетов...подкупает.
 
Всем привет. Переразвел печатку с первого поста под свои детали. Подскажите, я нигде не ошибся.
 

Вложения

Собирал ИИП по печатке Сергея. В 20-мм кольцо помещается только 45 витков провода диаметром 0.3 по меди. Сам БП не запустился, даже питание на трансформатор ТТ не подается. В чем причина не пойму. Подскажите что я сделал не так?
 
Возьми мою ПП, если и по ней не заработает, то *дело было не в бобине*.
 

Вложения

Собрал сие устройство .Полевики воткнул STB6NK60Z (600v-6A)/ Подключил через лампочку -мигнула и погасла (вроде как заработало) .Включил без лампочки бамс не произошло но на выходе 0 .Крякнули оба полевика .воткнул STW9NK90Z(900V 8A)-приказали долго жить.Возможно ли такое из-за малого количества витков первички у транса CUFD3440BL(от блока питания телевизора SAMSUNG)
 

Вложения

  • IMG_20170918_094722.webp
    IMG_20170918_094722.webp
    42.6 KB · Просмотры: 371
  • IMG_20170918_094743.webp
    IMG_20170918_094743.webp
    50.2 KB · Просмотры: 228
Возможно ли такое из-за малого количества витков первички у транса CUFD3440BL(от блока питания телевизора SAMSUNG)

вполне возможно, не лишним было бы выяснить о наличии зазора между половинками сердечника, если он есть - то налаживай производство по выпуску тротуарной плитки, а вместо щебёнки используй тушки горелых транзисторов.
 
вполне возможно, не лишним было бы выяснить о наличии зазора между половинками сердечника, если он есть - то налаживай производство по выпуску тротуарной плитки, а вместо щебёнки используй тушки горелых транзисторов.

Причем тут тушки и зазор в сердечнике в телике то он работал и я его не половинил а только перемотал выходную обмотку
 
Первый собранный с трансом от БП компа работает на ура в блоке по этой схеме
 

Вложения

  • powersupply_upd.gif
    powersupply_upd.gif
    93.1 KB · Просмотры: 639
Интересно-интересно дальнейшее развитие событий.
Шавка, так Вы вопрос задаёте, или ДТСа учите делать импульсники?
 
Назад
Сверху