• Добро пожаловать на компьютерный форум Tehnari.ru. Здесь разбираемся с проблемами ПК и ноутбуков: Windows, драйверы, «железо», сборка и апгрейд, софт и безопасность. Форум работает много лет, сейчас он переехал на новый движок, но старые темы и аккаунты мы постарались сохранить максимально аккуратно.

    Форум не связан с магазинами и сервисами – мы ничего не продаём и не даём «рекламу под видом совета». Отвечают обычные участники и модераторы, которые следят за порядком и качеством подсказок.

    Если вы у нас впервые, загляните на страницу о проекте, чтобы узнать больше. Чтобы создавать темы и писать сообщения, сначала зарегистрируйтесь, а затем войдите под своим логином.

    Не знаете, с чего начать? Создайте тему с описанием проблемы – подскажем и при необходимости перенесём её в подходящий раздел.
    Задать вопрос Новые сообщения Как правильно спросить
    Если пришли по ссылке со старого Tehnari.ru – вы на нужном месте, просто продолжайте обсуждение.

Колонки на мобильный

Да, если два провода, то можно батарейку или аккумулятор
 
я потом выложу обозначение этого трансформатора я знаю что это и как это просто весь день не как не могу собраться с мыслями то я занят то они :):):)
 
я потом выложу обозначение этого трансформатора я знаю что это и как это просто весь день не как не могу собраться с мыслями то я занят то они
Ты лутше напиши сколько проводов идет от трансформатора на плату усилителя.
 
а вобще откуда можно выковырнуть усилитель может из какого нибудь радиоприёмника ?
 
Такие как на сониер не сделаешь,там питалово от акума мобилки
 
да в радио есть усилитель можно к нему подключиться
 
то есть напрямую к усилителю ? я так понял в зависимости от типа ести просто радио то звук моно а если старый аудио магнитофон то стерео звук я правильно понял ?
 
да если маг стерео то можно подключиться к обоим каналам ранише помню такие штуки продавали
 

Вложения

  • MP3-CASSETTPLAYER.webp
    MP3-CASSETTPLAYER.webp
    16.1 KB · Просмотры: 1,383
вобшем как найду аппаратуру выложу фотки
 
P.S а можно таким образом сделать громкую связь на домашний телефон ?
 
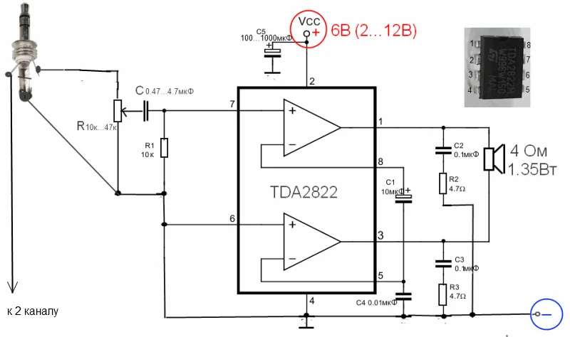
в радио может попадаться TDA2822M
 
это хорошо а как опознать плату усилителя в аудио магнитофоне ? кроме проводов
 
ну обычно на микросхемах усилителя стоят радиаторы . или же на плате усилителя стоят переменные резисторы для регулировки громкости . ну если маг ещё не разбирали то по проводам от динамиков легко прослеживается где унч .но китайцы любят монтировать всё на одной плате и тогда становится сложнее вырезать от туда унч
 
вот что касается вырезать это будет нелегко сделать а какое у неё питание должно быть ?
 
ну если маг переносной и сохранился отсек для батарей можно посчитать сколько вольт обычно от 4.5 до 12
 
Спасибо буду искать похожие устройства
 
в общем я нашел те самые колонки но я не могу никак понять какое питание подключал крону работает и подключал 3 батарейки класса АА работает также померил напряжение с выхода трансформатора а там 1.25В это как нормально ? и заработает ли такой усилитель от 1 батарейки класса D ?
 
подключал крону
Это 9 вольт.
подключал 3 батарейки
Это 4,5вольта.
а там 1.25В это как нормально
Для подобных устройств - нормально.
от 1 батарейки класса D ?
А почему не попробовать?
 
я просто не знал рабочее питание и если достаточно одной то буду ставить батарею класса D т.к у нее больше ёмкость
 
Здравствуйте технари. Появилась одна проблемка нужно питание для этой схемы. Я так понимаю что здесь питание от постоянного тока, от 6 до 12 вольт а а какой для нее нужен ток ? у меня есть стабилизированный адаптер от 3 до 12 вольт 500Ма подойдет ли он ?
 

Вложения

  • 52830d1318926918-2822-iino_noadhai.webp
    52830d1318926918-2822-iino_noadhai.webp
    19.9 KB · Просмотры: 288
Назад
Сверху