Смотрите видео ниже, чтобы узнать, как установить наш сайт в качестве веб-приложения на домашнем экране.
Примечание: Эта возможность может быть недоступна в некоторых браузерах.
Добро пожаловать на компьютерный форум Tehnari.ru. Здесь разбираемся с проблемами ПК и ноутбуков: Windows, драйверы, «железо», сборка и апгрейд, софт и безопасность. Форум работает много лет, сейчас он переехал на новый движок, но старые темы и аккаунты мы постарались сохранить максимально аккуратно.
Форум не связан с магазинами и сервисами – мы ничего не продаём и не даём «рекламу под видом совета». Отвечают обычные участники и модераторы, которые следят за порядком и качеством подсказок.
Если вы у нас впервые, загляните на страницу о проекте, чтобы узнать больше. Чтобы создавать темы и писать сообщения, сначала зарегистрируйтесь, а затем войдите под своим логином.
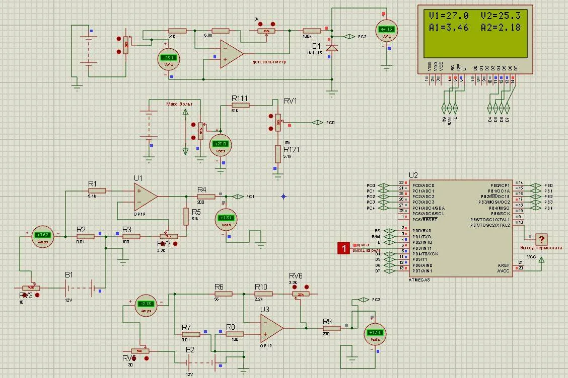
Мне пока просто интересно возможно ли на моей схеме с LCD сделать хотя бы показ двух положительных плеч
Видимо так и естьМы друг друга походу не понимаем.
Конечно на 2-х строчном (тот который у меня уже есть)Будешь на четырехстрочнике делать или на 2-х стр. индикаторе?
Это пока не успех, но я очень надеюсь что протеус моделирует максимально точно. Ну то есть что в железе все будет работать так же как и в программе.Ну чтож, поздравляю с успехом
Да я его же и собрал сперва а он блин с двухполяркой не работает - досада и облом...Просто делал Джин 1.0. Сделал, но никак не соберу блок в кучу.

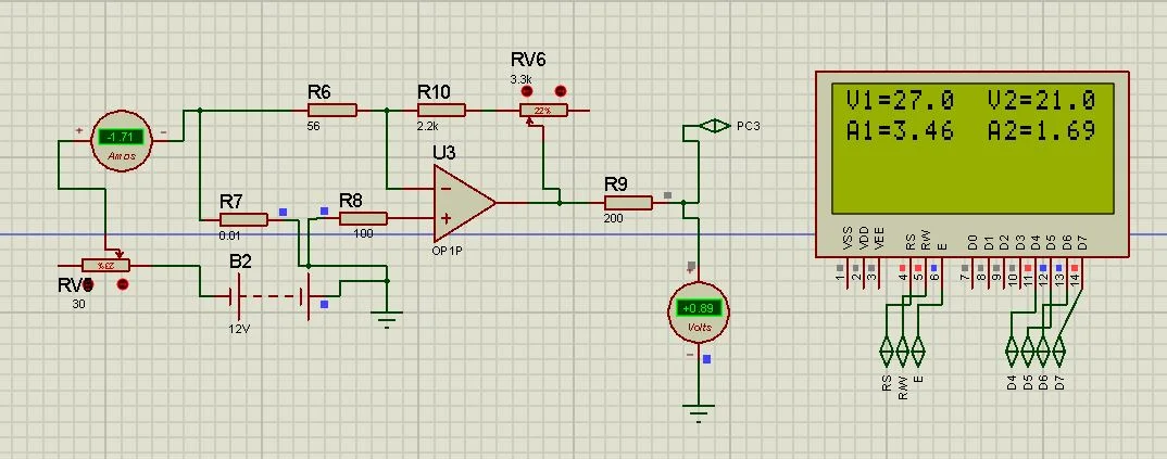
Для шунта взял 45см медного провода диаметром 1мм и намотал его спиралью.
Андрей я знаю но из подручных материалов (которые можно впаять в схему) ничего другого не было. Тем более я надеюсь что я долговременно с такими токами вряд ли буду работать. Да и сечение шунта в принципе как диаметры проводящего провода - думаю пойдет.У меди высокий температурный коэффициент. Показания тока будут сильно зависеть от температуры шунта.
Между плюсом одной из плат и минусом второй есть потенциал (около 13В) я так понимаю что это связано с тем что обе схемы запитаны от одной обмотки
Угумс, я блин прямо прогрессирую в познанияхПравильно понимаешь. Подключая два выпрямителя к одной обмотке транса их уже нельзя соединять в другом месте.
Я так и сделаю конечно же, просто прежде чем мотать решил убедится в ту ли сторону склонились мои мысли.можно намотать ещё одну обмотку без разборки-воспользуйся этим,так будет надёжнее.