• Добро пожаловать на компьютерный форум Tehnari.ru. Здесь разбираемся с проблемами ПК и ноутбуков: Windows, драйверы, «железо», сборка и апгрейд, софт и безопасность. Форум работает много лет, сейчас он переехал на новый движок, но старые темы и аккаунты мы постарались сохранить максимально аккуратно.

    Форум не связан с магазинами и сервисами – мы ничего не продаём и не даём «рекламу под видом совета». Отвечают обычные участники и модераторы, которые следят за порядком и качеством подсказок.

    Если вы у нас впервые, загляните на страницу о форуме и правила – там коротко описано, как задать вопрос так, чтобы быстро получить ответ. Чтобы создавать темы и писать сообщения, сначала зарегистрируйтесь, а затем войдите под своим логином.

    Не знаете, с чего начать? Создайте тему с описанием проблемы – подскажем и при необходимости перенесём её в подходящий раздел.
    Задать вопрос Новые сообщения Как правильно спросить
    Если пришли по старой ссылке со старого Tehnari.ru – вы на нужном месте, просто продолжайте обсуждение.

"ЛАНЗАР" - высококачественный усилитель

  • Автор темы Автор темы DTS
  • Дата начала Дата начала
Как я хочу собрать ланзара, но транзисторы для меня это темный лес. Везде распиновку смотреть нужно.
Да и блока питания не найти подходящего :)

На 1 комплементарной паре, ТП 100-6 с 20.000мф в плечо, у меня тянет нормально на всей катушке. Транс не греется. На 2-х парах уже не осиливает, даже с 40.000мф в плечо, транс греется.

А собирать его, глаза бояться только!
 
На 1 комплементарной паре, ТП 100-6 с 20.000мф в плечо, у меня тянет нормально на всей катушке. Транс не греется. На 2-х парах уже не осиливает, даже с 40.000мф в плечо, транс греется.

А собирать его, глаза бояться только!

Ну может как нибудь и соберусь :)
Дело в том, что у меня трансов нет вообще. Есть только ТС 160-3, но он у меня две tda2050 питает :)
У меня с транзисторами даже в защите АС проблемы были, я распиновку путаю :(
 
А что там путать - по даташиту смотрите расположение базы, коллектора, эмиттер. Из справочника добываете схемотехническое изображение этих выводов (база перпендикуляр, эмиттер - стрелочка, коллектор - оставшийся) - и сверяетесь!
 
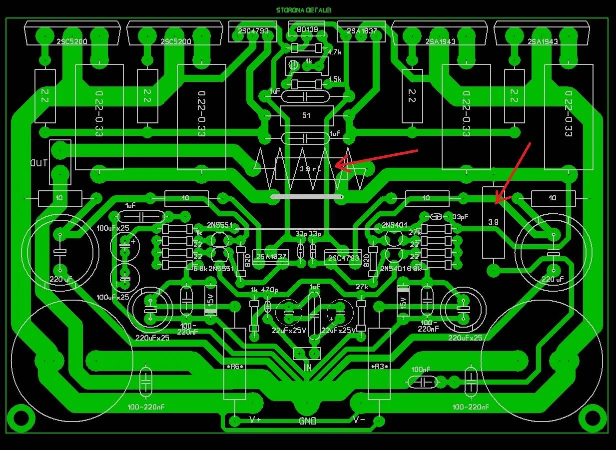
Еще раз здравствуйте! Скажите можно ли увеличить мощность(Вт) эти двух видов резисторов в большую сторону оставив номиналы прежними 2,2Ом и 3,9Ом? Насколько критична будет такая замена? Просто тех резисторов что указаны в списке нет в наличии в магазине.
 

Вложения

  • схема.webp
    схема.webp
    158.4 KB · Просмотры: 312
Конечно можно, лишь бы по размеру влезли
 
Спасибо). И еще последний вопрос вот эти резисторы помеченные стрелочками они оба одинаковых? Просто меня буковка "L" смущает немного или это означает что вокруг него намотан провод? Вот почти уже допаял свою плату, не хватает лишь ответа на последние вопросы)
 

Вложения

  • схема.webp
    схема.webp
    159.2 KB · Просмотры: 426
  • DSC_0383.webp
    DSC_0383.webp
    112.4 KB · Просмотры: 400
  • DSC_0381.webp
    DSC_0381.webp
    88.3 KB · Просмотры: 524
Да, оба 3,9Ом.

Плата нормальная, должен запустится без проблем.

Вот мой Ланзар:
 

Вложения

  • IMG_6960.webp
    IMG_6960.webp
    152.5 KB · Просмотры: 6,634
Последнее редактирование:
Еще раз спасибо за ответ. Пойду теперь учится перематывать телевизионный трансформатор)
 
Вот в работе:
 

Вложения

  • IMG_7013.webp
    IMG_7013.webp
    220 KB · Просмотры: 1,487
БП-270Ват
Усилок -200Ват на 4 Ом
 
Да, я понимаю. Этот радиатор быстро нагревается.
Это только для теста.
В корпусе радиаторы совсем другие
 
Вроде бы для питания усилителя рекомендуют трансформатор использовать. Или я зря мотаю, может проще тогда сделать такой же блок питания как на фото?
 
Пробовал я и от трансформаторного БП, и от ИИП. РАЗНИЦУ ЗАМЕТИЛ ТОЛЬКО В ВЕСЕ. Ох и тяжелый транс.
 
Вроде бы для питания усилителя рекомендуют трансформатор использовать. Или я зря мотаю, может проще тогда сделать такой же блок питания как на фото?

Если с намоткой транса нет проблем, то лучше транс. ИИП менее надежен.
 
Конечно транс надежнее, тем не мене вся нынешняя бытовая техника работает на ИИП.
 
Андрей, это жисть советует все больше ИИП ... :)

P.S. Есть от DDREDD рабочий ИИП, вторички другие и все ... :)
 
Конечно. У нас на рынке 400Ват ТОР для усилка стоит 100$. а я собрал свой ИИП за 5$

Еще забыл: Конденсаторов минимум 20000-30000мкф нужно, а они тоже не дешевые.
 
Последнее редактирование:
Сергеj, вы бы создали темы подобно этой , но только по созданию такого блока питания. Со списком деталей, печатной платой и описанием для новичков. Думаю многие были бы признательны вам за это.
 
Назад
Сверху