• Добро пожаловать на компьютерный форум Tehnari.ru. Здесь разбираемся с проблемами ПК и ноутбуков: Windows, драйверы, «железо», сборка и апгрейд, софт и безопасность. Форум работает много лет, сейчас он переехал на новый движок, но старые темы и аккаунты мы постарались сохранить максимально аккуратно.

    Форум не связан с магазинами и сервисами – мы ничего не продаём и не даём «рекламу под видом совета». Отвечают обычные участники и модераторы, которые следят за порядком и качеством подсказок.

    Если вы у нас впервые, загляните на страницу о форуме и правила – там коротко описано, как задать вопрос так, чтобы быстро получить ответ. Чтобы создавать темы и писать сообщения, сначала зарегистрируйтесь, а затем войдите под своим логином.

    Не знаете, с чего начать? Создайте тему с описанием проблемы – подскажем и при необходимости перенесём её в подходящий раздел.
    Задать вопрос Новые сообщения Как правильно спросить
    Если пришли по старой ссылке со старого Tehnari.ru – вы на нужном месте, просто продолжайте обсуждение.

"ЛАНЗАР" - высококачественный усилитель

  • Автор темы Автор темы DTS
  • Дата начала Дата начала
Не знаешь, не пиши!

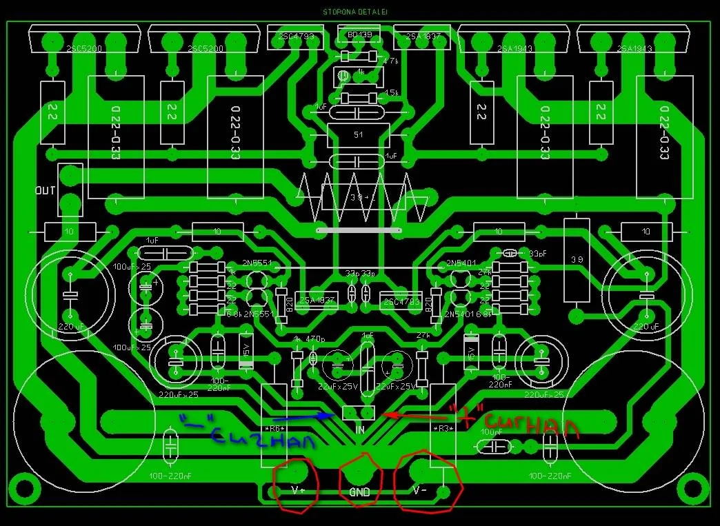
Zubex, через них подается входящий сигнал. Контакт который уходит к общей точке питания, это минус сигнала.
А как ты себе представляешь? "ЗАКОРОЧЕННЫЙ ВХОД"

Сам ерунды понаписал: "контакт который уходит"

Какой контакт???
 
мужики,вы оба правы по своему.
и вот почему:
то что один называет общим проводом для питания усилителя является минусом для входящего сигнала,так как сигнал идет по центральной жиле экранированного провода и имеет потенциал относительно общего,вот и выходит,что мы имеем как бы два провода с разными полюсами,но это скорее условно,правильнее сказать это *фаза* и *ноль*.По другому говорят(я так по крайней мере называю часто)-*горячий* и *холодный*,так вот *горячий*-это всегда несущий информацию кудато,а вот холодный-это тот по которому она возвращается.
А в случае с однополярным источником питания положительный потенциал идет именно по сигнальному проводу,так как не реально просто так без конденсатора его отделить,и корпус устройства находится под минусовым(холодным) потенциалом и является для его общим.

так что каждый прав ,но никто не хочет этого понять,это как спорить,что такое *лопата*,один говорит-это ручка и штык, а второй-это штык и ручка.
 
Вот приятно читать, когда грамотный человек, грамотно изложил.

И всем, все понятно.
 
Парни с малым одним списался, вот его фото ланзара если что вот его ссылка на вконтакте Саня Меленный
вроде как помню он сказал собирал на заказ красиво получилось вот ссылка на видео Ус. Ланзара, 2канала по 200вт. - YouTube и последняя ссылка на преобразователь Сетевой импульсный блок питания на IR2153/2155 - RadioSpec.Ru Схема, устройство, работа

ахренительно красиво:tehnari_ru_942:
 

Вложения

  • w_9f04df9c.webp
    w_9f04df9c.webp
    107.9 KB · Просмотры: 541
  • w_76ddb246.webp
    w_76ddb246.webp
    153.2 KB · Просмотры: 1,331
  • w_86dc7b61.webp
    w_86dc7b61.webp
    148.7 KB · Просмотры: 413
  • w_99b295d3.webp
    w_99b295d3.webp
    275.8 KB · Просмотры: 2,799
  • w_2532c82d.webp
    w_2532c82d.webp
    144.5 KB · Просмотры: 491
  • w_23012735.webp
    w_23012735.webp
    152.6 KB · Просмотры: 424
При установке тока покоя выходных транзисторов в первичку трансформатора снова последовательно вставляется лампа накаливания, вход усилителя перемыкается , динамик отключается, вольтметр подключается. Правильно ли все описал и подключил вольтметр?
 

Вложения

  • ланзар.webp
    ланзар.webp
    175.6 KB · Просмотры: 907
Лампа уже не нужна. подстроечник на максимальное сопротивление, пол часа должен поиграть чтобы прогрелся. Ток покоя выставляй не на базах, а на эмиттерах.
 
Правильно ли все описал и подключил вольтметр?
вольтметром смотреть падение напряжения на больших резисторах, зная падение напряжения и сопротивление резистора можно вычислить ток, протекающий через него и, соответственно, через транзистор.
 
Ааа точно! Спасибо всем, не с той стороны эмиттер обозначил, вот как будет получается)
 

Вложения

  • ланзар2.webp
    ланзар2.webp
    123.5 KB · Просмотры: 2,326
У меня стоят резисторы 0,3 Ома.
Вот себе я делал расчет:
 

Вложения

  • ТП.webp
    ТП.webp
    26.7 KB · Просмотры: 1,087
У меня резисторы по схеме 0,22 Ома, два резистора будет 0,44 Ома. Получается что зная что мне нужно выставить значение тока допустим 0,07А необходимо найти напряжение которое покажется на вольтметре.
V= RхI , подставляя свое значение сюда получаем V= 0.44х0.07= 0.03 В , т.е я кручу подстроечник пока не получу значение на вольтметре 0,03 В. Кажется так?
 
Подстроечный резистор на 960 Ом сейчас выставлен
 
Последнее редактирование:
Да. с резисторами 0,22 ома должно быть 30мВ
 
Спасибо, все доступно для моего понимания изложили.
 
Ты лучше бы нарисовал что нужно коротить.
А где контакты, где сигналы, он не спрашивал.
Да и вообще уже во всем давно разобрались, DTS изложил так, что всем понятно.
 
Когда включал усилитель вот как на фото, лампа вспыхивала но не гасла полностью, на спирали виднелся накал, это нормальное явления или она должна погаснуть полностью?
 

Вложения

  • Безымянный.webp
    Безымянный.webp
    14.8 KB · Просмотры: 295
Это нормально, зависит от мощности лампы
 
Всем привет!
Тоже начал сборку этого усилителя.
Трансформатор взял с усилителя RADIOTEHNIKA-101. Выходное напряжение с транса по 20В с каждой обмотки. 20*1.41=28В думаю вполне достаточно для усилителя при небольшой мощности (до 70Вт на канал).
Мощность большая не нужна, т.к. делаю для качественного прослушивания музыки дома.
Отсюда и вопрос. На чем лучше слушать данный усилитель? У меня имеются АС S70, но на форумах не очень отзываются о характеристиках советских АС. Полез в магазин за напольными АС до 700$ так там 2 полосные имеющие ВЧ+2НЧ дины. Для музыки нужны 3-хполосники.

кто на чем слушает ланзар? Какую АС посоветуете для качественного чистого звука?
Источник звука-ПК, провода будут обязательно с заземлением. АС до 700$.

Заранее спасибо!
 

Вложения

  • SDC14898.webp
    SDC14898.webp
    80 KB · Просмотры: 341
Назад
Сверху