• Добро пожаловать на компьютерный форум Tehnari.ru. Здесь разбираемся с проблемами ПК и ноутбуков: Windows, драйверы, «железо», сборка и апгрейд, софт и безопасность. Форум работает много лет, сейчас он переехал на новый движок, но старые темы и аккаунты мы постарались сохранить максимально аккуратно.

    Форум не связан с магазинами и сервисами – мы ничего не продаём и не даём «рекламу под видом совета». Отвечают обычные участники и модераторы, которые следят за порядком и качеством подсказок.

    Если вы у нас впервые, загляните на страницу о проекте, чтобы узнать больше. Чтобы создавать темы и писать сообщения, сначала зарегистрируйтесь, а затем войдите под своим логином.

    Не знаете, с чего начать? Создайте тему с описанием проблемы – подскажем и при необходимости перенесём её в подходящий раздел.
    Задать вопрос Новые сообщения Как правильно спросить
    Если пришли по ссылке со старого Tehnari.ru – вы на нужном месте, просто продолжайте обсуждение.

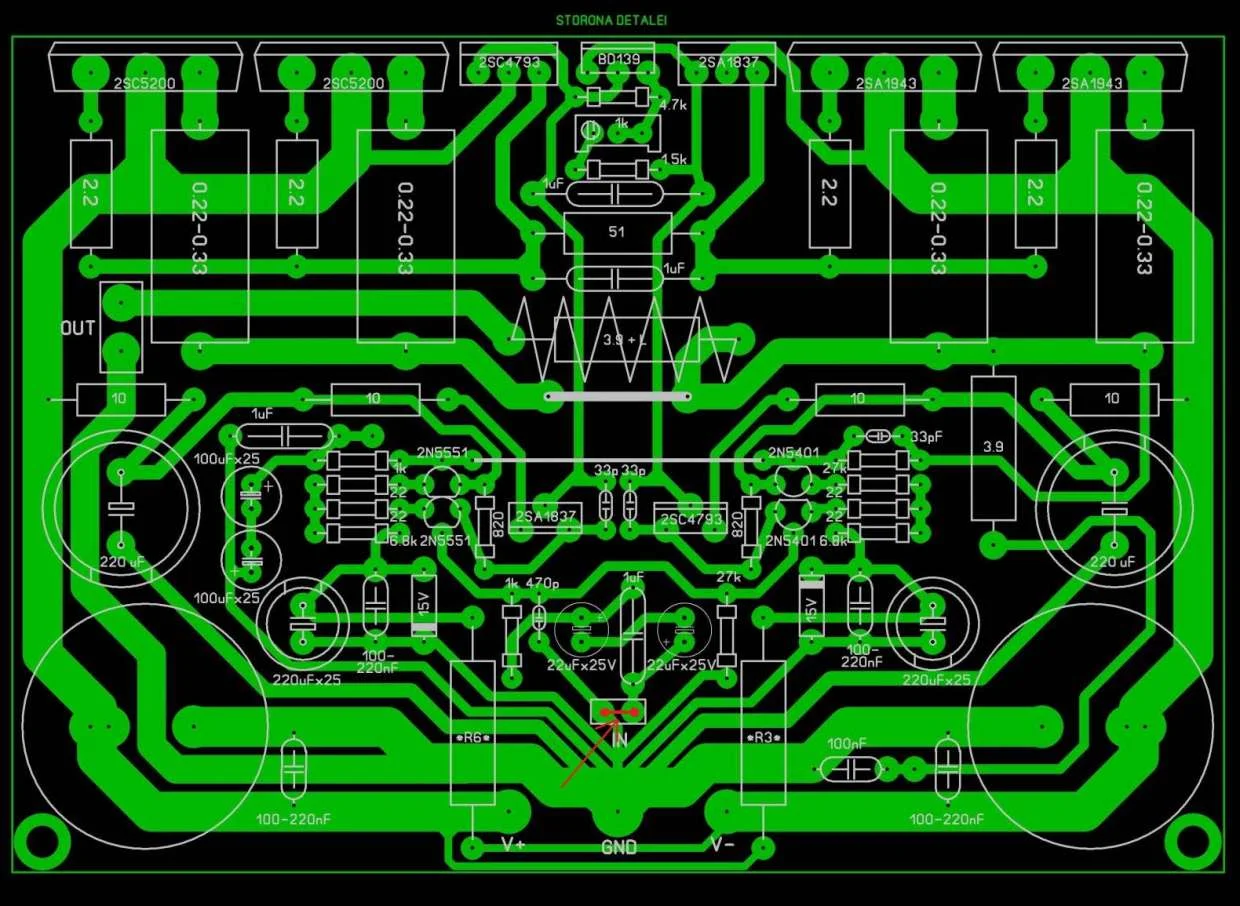
"ЛАНЗАР" - высококачественный усилитель

  • Автор темы Автор темы DTS
  • Дата начала Дата начала
У меня есть такая тема и конкретно про этот ИИП, только на другом форуме.
 
А можно ли как нибудь ссылку мне послать на эту тему по ИИП?
 
Проверь свои настройки, наверно личка отключена
 
Андрей, это жисть советует все больше ИИП ...

Это не жисть советует, а чисто экономический подход.
На мощности за 100 Вт трансформаторы стоят от 1000 рублей и выше. Импульсник обойдется в несколько раз дешевле.
Мотать транс самому тоже не всегда возможно. Надо найти подходящий сердечник, провод для намотки. Причем покупка только провода может стоить больше чем купить готовый транс.
Но если сердечник и провод в наличии имеется, то я бы лучше транс намотал, а не импульсник делал.


Еще забыл: Конденсаторов минимум 20000-30000мкф нужно, а они тоже не дешевые.

Конденсаторы нужны в любом случае.
 
Согласен на 100%.
Не раз уже замечаю, как же грамотно, понятно и доходчиво у Вас получается объяснить.
 
Погрешность в номинале резисторов допустима ли? Просто брал разные импортные резисторы и все равно в большую сторону отличаются от того что необходимо указал на фото их . И я взял резисторы большей мощность по 2 Вт.
 

Вложения

  • DSC_0384.webp
    DSC_0384.webp
    94.3 KB · Просмотры: 2,321
Никто не сможет ответить? Покупаю строго по номиналу, а при замере тестером сопротивление больше
 
Никто не сможет ответить? Покупаю строго по номиналу, а при замере тестером сопротивление больше

Какой тестер использовал? Большинство ширпотребовских мультиметров не способны корректно мерять сопротивления в несколько Ом. Кроме того, на столь малом сопротивлении на результат измерения влияет сопротивление самих щупов. Поэтому перед измерением следует замкнуть щупы между собой и посмотреть что покажет мультиметр. Потом это значение следует отнимать от измеренного сопротивления резистора.
 
Спасибо! Тестер ширпотреб )) 0,7 Ома врет. Интересно до 1000 руб все тестеры с такой погрешностью?
 
Спасибо! Тестер ширпотреб )) 0,7 Ома врет. Интересно до 1000 руб все тестеры с такой погрешностью?

есть с автоматической или ручной коррекцией,так что в продаже такого добра полно.Другое дело-нужно ли такое добро для подобных целей,где погрешность допускается в 10% без ощутимого ущерба качеству.
 
Спасибо! Тестер ширпотреб )) 0,7 Ома врет. Интересно до 1000 руб все тестеры с такой погрешностью?

Для измерения низкоомных сопротивлений используют мультиметры с четырехпроводной схемой измерения. Например такой:

v7-21a.webp
 
вопрос по транзисторам 2SA1837/2CS4793 - можно ли их заменить на BD139/BD140 при условии питания +-32В
 
вопрос по транзисторам 2SA1837/2CS4793 - можно ли их заменить на BD139/BD140 при условии питания +-32В

можно,но только если использовать в качестве драйверов для оконечных транзисторов,а вот для УНа их нужно подобрать с очень близким усилением(5-10% достаточно),так же бери во внимание,что цоколёвка выводов у них *зеркальная*
 
Собираюсь сделать первый запуск усилителя. Вот в инструкции написано- "настройку любого усилителя нужно проводить с закороченным на землю входом, с ограничением тока источника питания и без нагрузки". Может кто-нибудь показать на фото какой вход куда закоротить?
 

Вложения

  • ланзар.webp
    ланзар.webp
    99.6 KB · Просмотры: 4,080
Вход - это то, куда будешь подключать звуковой сигнал (музыку).
Выход - эту куда прицепишь динамик.
:D
 
можно,но только если использовать в качестве драйверов для оконечных транзисторов,а вот для УНа их нужно подобрать с очень близким усилением(5-10% достаточно),так же бери во внимание,что цоколёвка выводов у них *зеркальная*

да с цоколевкой думаю не промахнусь) а подбирать и те и другие надо, парами у нас они все равно не продаются, но BD-шки в наличии есть, да и стоят в 4 раза дешевле) и разницы по параметрам критичной для моего случая не заметил(планирую делать 2 по 50Вт/8Ом, питание +-32В)
 
Спасибо. Просто для меня питание тоже вроде как вход вот и уточняю)) Т.е вот это соединить перемычкой?
 

Вложения

  • ланзар 2.webp
    ланзар 2.webp
    137.6 KB · Просмотры: 2,330
ДА. Его и замкнуть.
 
Назад
Сверху