Купил сегодня С5200 и А1943 по 320 тенге(64 рубля) за штуку фирмы TOSHIBA. А так они стоят 500 тенге(100 рублей) штука. Попал всетаки в магазин оптовых цен
. Короче собрал весь полностью, но пока еще не проверял.

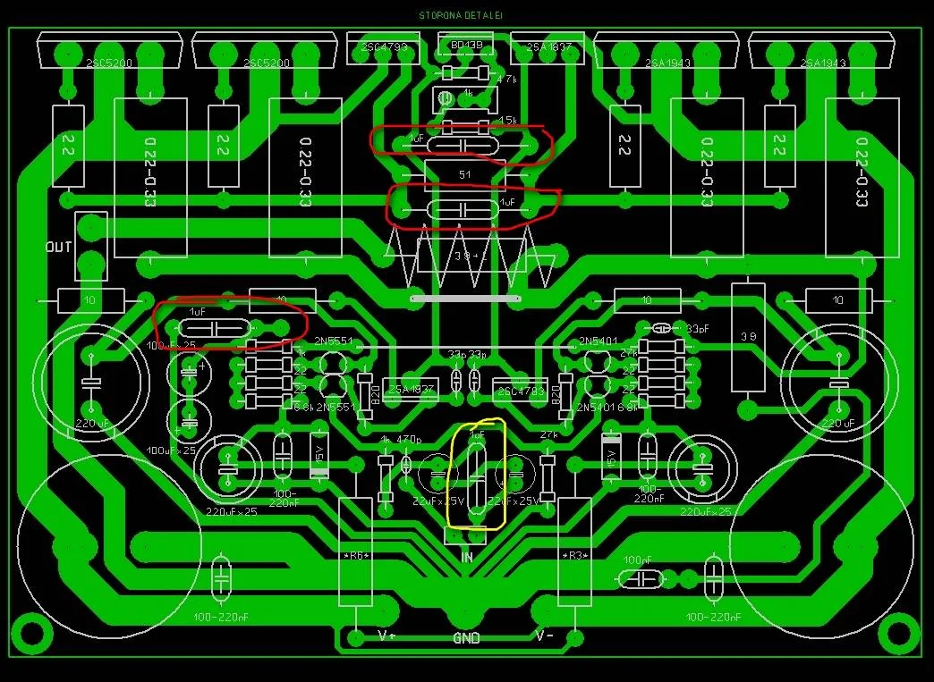
На сколько страшно замена 1мФ на 2.2мФ и 0.68мФ. Красным обведены 2.2, желтым 0.68. Все в магазине перемерил по размеру, нечего не лезет. Только эти номиналы можно поставить по размеру более менее. Другого нечего нет, все разобрали... И если возможно, то какие можно заменить на керамику. (входной будет пленка.)

На сколько страшно замена 1мФ на 2.2мФ и 0.68мФ. Красным обведены 2.2, желтым 0.68. Все в магазине перемерил по размеру, нечего не лезет. Только эти номиналы можно поставить по размеру более менее. Другого нечего нет, все разобрали... И если возможно, то какие можно заменить на керамику. (входной будет пленка.)