• Добро пожаловать на компьютерный форум Tehnari.ru. Здесь разбираемся с проблемами ПК и ноутбуков: Windows, драйверы, «железо», сборка и апгрейд, софт и безопасность. Форум работает много лет, сейчас он переехал на новый движок, но старые темы и аккаунты мы постарались сохранить максимально аккуратно.

    Форум не связан с магазинами и сервисами – мы ничего не продаём и не даём «рекламу под видом совета». Отвечают обычные участники и модераторы, которые следят за порядком и качеством подсказок.

    Если вы у нас впервые, загляните на страницу о проекте, чтобы узнать больше. Чтобы создавать темы и писать сообщения, сначала зарегистрируйтесь, а затем войдите под своим логином.

    Не знаете, с чего начать? Создайте тему с описанием проблемы – подскажем и при необходимости перенесём её в подходящий раздел.
    Задать вопрос Новые сообщения Как правильно спросить
    Если пришли по ссылке со старого Tehnari.ru – вы на нужном месте, просто продолжайте обсуждение.

"ЛАНЗАР" - высококачественный усилитель

  • Автор темы Автор темы DTS
  • Дата начала Дата начала
Как это одножильный провод, а экран подключен только в одной точке? Обратный провод как идет? По корпусу?
 
Как это одножильный провод, а экран подключен только в одной точке? Обратный провод как идет? По корпусу?
Как РК75 одножильный в экране, экран подключён только в нагрузке, например, с сумматора выход провод центральная жила сигнал, а экран этого провода подключен только в ФНЧ и т.д.. Или что я не правильно понял на счет земляной петли? И подскажите как подключать, в какой точке, земля третий провод 220, экран трансформатора и корпус РГ?
 
Подскажите как подключать, в какой точке, земля третий провод 220, экран трансформатора и корпус РГ?
 
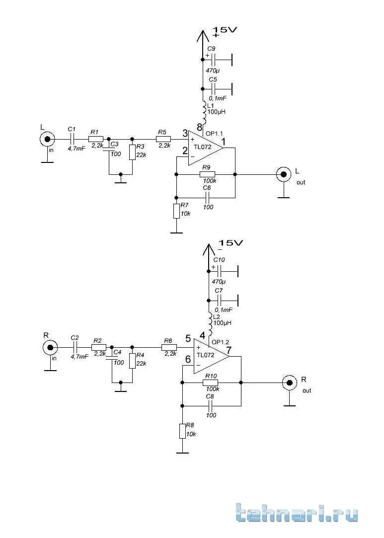
На выходе ПУ 5В постоянки!!! Подскажите как "побороть" этот "недуг"
 

Вложения

  • схема ПУ.webp
    схема ПУ.webp
    21.6 KB · Просмотры: 204
последовательно выходу конденсатор на 1мФ.а вообще неправильная работа ОУ
 
Магнитом проверил совсем не магнитится, правда может магнит левый брал от дверец шкафа, надо бы попробовать магом от жёских они посильнее будут теперь буду ёмкость мерить! Вот ещё вопрос - в цепи ОС, а так же на входе есть -литы, на схеме они подключены ++- ми друг к другу , на фотках -- минусами , по моему работать будет так и так но лучше спросить- как правильнее?
 
Да без разницы как подключать++ или --. Тут просто нужно сделать неполярный конденсатор.
 
я так и думал! завтра посчитаю свой радик!
 
На выходе ПУ 5В постоянки!!! Подскажите как "побороть" этот "недуг"

R7 и R8 подключить к массе через конденсатор. Хотя возможен косяк при сборке или левые микросхемы. А подавать питание на микросхему через катушки - это вообще дурдом ведущий к возбуду.
 
Схема нарисована вся, убрал дроссели, постоянка на выходе (вывод 1,7) 30мВ, а была если точно 4,6В.
 
Как с нулем на выходе будете усиливать сигнал? Только одну полуволну?
Нужно с питания на вход плюс через 22 кОма подать смещение, чтобы на выходе было половина питания. А на выход поставить конденсатор, чтобы отсечь эту постоянку после процесса усиления.
Если питание плохое и на вход будет лезть помеха от питания, то 22 кОма заменить на два по 11 к и их точку соединения подключить к земле через конденсатор 100 мкФ.
 
Что-то я совсем запутался, у меня сначала сумматор потом ФНЧ и так как сигнал ослаблялся я поставил этот пред по рекомендации dts, но я решил поставить ещё и дроссели как в сумматоре и ФНЧ но появились хлопки при выведении регулятора громкости в положение макс, питаю пред от бп сумматора и ФНЧ.
 

Вложения

  • dinamic98-45.webp
    dinamic98-45.webp
    1.4 KB · Просмотры: 129
  • dinamic98-58.webp
    dinamic98-58.webp
    1.6 KB · Просмотры: 176
Мистика какая-то или чья-то злая шутка. А может девочка перерисовывала и конденсаторы и дроссели поменяла местами для красивого рисунка.
Не может иметь смысла связь четырех операционников в одном корпусе на одну нагрузку в цепи питания, которой являются эти дроссели.
Наоборот всегда стараются развязать и даже индивидуальные сделать провода как можно короче.
А тут групповой дроссель. Держите меня семеро.
 
Ноу по шарам.
Между глаз попало.
 
Приветствую всех.
Подскажите пожалуйста,я не совсем понял транзисторы в дифкаскаде подбирать по kfe попарно,т.е VT1,VT3 и VT2,VT4 или все четыре должны быть с одинаковым kfe?
Почти собрал,сомнения заели.
Перебрал кучу транзисторов 5551 одной партии все с kfe от 170 до 180,а 5401 тоже все одной партии-от 210 до 220.
 
в идеале все одинаковые, но попарно вполне допустимы, к тому же есть резисторы в их эмиттерах, так что есть где разгуляться.
 
Спасибо понял,если что ноль подгонять резистором или R4,илиR5,правильно?
 
Назад
Сверху