• Добро пожаловать на компьютерный форум Tehnari.ru. Здесь разбираемся с проблемами ПК и ноутбуков: Windows, драйверы, «железо», сборка и апгрейд, софт и безопасность. Форум работает много лет, сейчас он переехал на новый движок, но старые темы и аккаунты мы постарались сохранить максимально аккуратно.

    Форум не связан с магазинами и сервисами – мы ничего не продаём и не даём «рекламу под видом совета». Отвечают обычные участники и модераторы, которые следят за порядком и качеством подсказок.

    Если вы у нас впервые, загляните на страницу о проекте, чтобы узнать больше. Чтобы создавать темы и писать сообщения, сначала зарегистрируйтесь, а затем войдите под своим логином.

    Не знаете, с чего начать? Создайте тему с описанием проблемы – подскажем и при необходимости перенесём её в подходящий раздел.
    Задать вопрос Новые сообщения Как правильно спросить
    Если пришли по ссылке со старого Tehnari.ru – вы на нужном месте, просто продолжайте обсуждение.

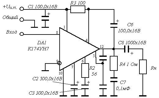
Помогите собрать усилитель на К174УН7

  • Автор темы Автор темы IRBIS
  • Дата начала Дата начала
у меня есть К174УН7 зачем мне другая
 
как создать печатную плату для моего усилка с картинками в полном описании
 
Купи макетную плату, выглядит она примерно так, как показано на первой картинке.
Затем вставь микросхему, и смотря на схему, (желательно её распечатать) устанавливай и соединяй детали в соответствии со схемой.


Затем подключи динамик(и), подай питание, соблюдая полярность, и подключи к телефону....
 

Вложения

  • PLATA_B6505.webp
    PLATA_B6505.webp
    25 KB · Просмотры: 1,914
  • к174ун7 распиновка.webp
    к174ун7 распиновка.webp
    14.1 KB · Просмотры: 9,394
  • un7_4.gif
    un7_4.gif
    4.9 KB · Просмотры: 494
Назад
Сверху