• Добро пожаловать на компьютерный форум Tehnari.ru. Здесь разбираемся с проблемами ПК и ноутбуков: Windows, драйверы, «железо», сборка и апгрейд, софт и безопасность. Форум работает много лет, сейчас он переехал на новый движок, но старые темы и аккаунты мы постарались сохранить максимально аккуратно.

    Форум не связан с магазинами и сервисами – мы ничего не продаём и не даём «рекламу под видом совета». Отвечают обычные участники и модераторы, которые следят за порядком и качеством подсказок.

    Если вы у нас впервые, загляните на страницу о форуме и правила – там коротко описано, как задать вопрос так, чтобы быстро получить ответ. Чтобы создавать темы и писать сообщения, сначала зарегистрируйтесь, а затем войдите под своим логином.

    Не знаете, с чего начать? Создайте тему с описанием проблемы – подскажем и при необходимости перенесём её в подходящий раздел.
    Задать вопрос Новые сообщения Как правильно спросить
    Если пришли по старой ссылке со старого Tehnari.ru – вы на нужном месте, просто продолжайте обсуждение.

Предусилитель с темброблоком

  • Автор темы Автор темы $ER}I{
  • Дата начала Дата начала
Кто то не смог дать анализа работ шунта Алисона.а на других бочку катит
 
Поколение next, мы незнаем математику и не понимаем основополагающих принципов, но любим симуляторы (а ведь он всего лишь помощник). В полку мышедавителей прибывает.

Ты с головой явно не дружишь. Разве я ему предлагал симулятор вместо мозгов вставить? Именно как помощником, избавляющим от бесполезного рутинного труда, я и предложил им воспользоваться.

Слушай, тебя на днях бешеная собака не кусала?
 
Аззиоп, оставьте мою голову в покое, прежде чем что-то моделировать, сначала надо хоть что-то рассчитать.
Васильев, смешной Вы человек, я уже говорил Вам: Я Вам ни чего не должен. Если Вы неспособны связать формулами источник тока управляемый напряжением - причем здесь я?
 
Аззиоп, оставьте мою голову в покое, прежде чем что-то моделировать сначала надо хоть что-то рассчитать.

Так ты ведешь себя неадекватно и говоришь полные глупости. Вот нахрена мне долбаться с расчетом АЧХ, если симулятор её посчитает в секунды?
 
Так нечего и развязывать было. Я не трогал ни тебя, ни хвоста который тобой руководит. Ты прочитал мой пост, сделал из него неверные выводы и стал пургу нести. Если у тебя нет умственных способностей чтоб правильно понимать чужие слова, то лучше промолчи.
 
Во первых, ты мне не тычь.
Во вторых не нужно все на свой счет принимать.
В общем: "Мужик - ты меня понял?!"...
 
По поводу баланса
А зачем он нужен, вообще? Вот зачем? Ну я понимаю в восьмидесятые, когда записывали на поганую Тасму, или менее паршивую Свему, да ещё на пиленую головку. Один канал тише, другой громче ! Баланс был как бы не лишним. Ну а сейчас? Сейчас CD, или комп, ну или же ( в моём случае ) винил. Всё ровно, я бы даже сказал идеально ровно. Что там балансировать? Сделал я себе усилок с этим девайсом. Ну и что? Всегда стоит ( девайс ) в одном и том же положении. И это положение 0.......
 
После первого поста Рыбака спрашивал об этом (балансе), тоже не понимаю.
 
Мне давно все понятно.одни понты и только.
 
Мне давно все понятно.одни понты и только.
Если Вы это обо мне, то для меня Ваше мнение совершенно безразлично.
PS. Освойте для начала правописание, а то читая Ваши посты плакать хочется.
Если для Вас высшее образование понты, то тогда да, конечно...
 
Bаши посты для меня не несут никакой информации.
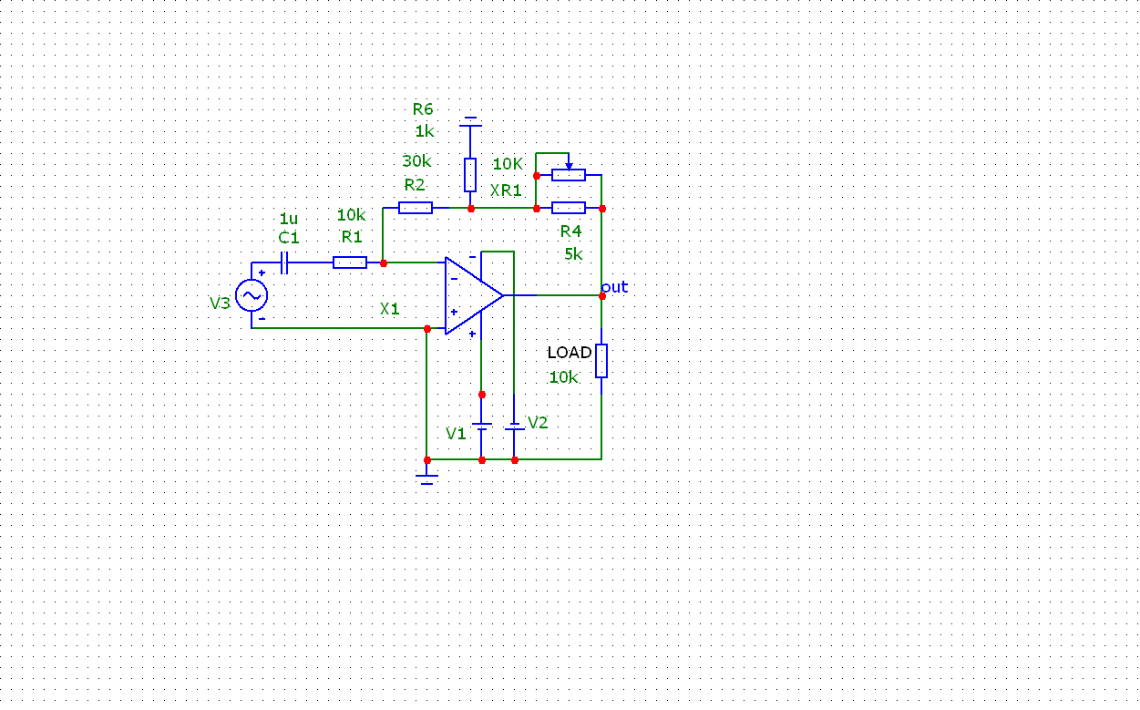
По теме .Схема баланса для инвертирующего усилителя с иммитацией сдвоенного переменного резистора с металлизацией части резистивного слоя .
Офф нужен ,не нужен баланс,но стандартами он предусмотрен,да и автору топика он нужен .
 

Вложения

  • баланс.GIF
    баланс.GIF
    13.5 KB · Просмотры: 777
Кус ,равный трем, взят для работы с активным РТ,для пассивного необходимо увеличить номинал резистора R2для нужной величины.
 
Для того,чтобы не увеличивать чрезмерно номинал R2 ,стоит ввести Т-оос .
 

Вложения

  • баланс 1.GIF
    баланс 1.GIF
    12.3 KB · Просмотры: 2,642
Я бы увеличил R1 до 47-51к, это снизит требования к выходному сопротивлению источника сигнала и позволит уменьшить С1 (размер платы тоже не последнее значение имеет). А подстроечный резистор наверное проще найти с отводом от середины.
 
Оптимальное входное сопротивление по моему скромному дилетанскому мнению 10ком.
Для более высокого сопротиления нужно за основу взять входной каскад у Н.Сухова
 
Оптимальное входное сопротивление по моему скромному дилетанскому мнению 10ком.

А в чем тогда смысл Т-ООС? Зачем это усложнение схемы, да еще с ухудшением стабилизации нуля на выходе? Насколько я понимаю, единственный смысл в Т-ООС, это как раз повышение входного сопротивления без применения высокоомных резисторов ведущих к повышенной чувствительности к наводкам.
 
Невнимательно прочитал пост 75. Вопрос снимается.
 
Здравствуйте, Уважаемые Технари!!!
Уважаемый господин Mr.Fix! С юным падаваном усё путём (...не сотвори себе кумира и не поклоняйся ему.). Тёмные не пройдут! Повторюсь, мне крайне важно каждое мнение, потому-как помимо практической реализации своей мечты-идеи, для себя лично считаю необходимым освежить в голове институтские знания по радиоэлектронике, полученные ещё в конце 80-х - начале 90-х (авиационное приборостроение). По жизни профессионально электроникой не занимался, только любитель. Отсюда и ноги темы выросли, но я методичный и упорный. По поводу симуляторов- конечно здорово, но не поняв методику рукопашного расчёта говорить о чём-то дальше сложновато.
Уважаемый господин М.Васильев, а Вы ведь чуточку слукавили! Схемку-то дали тю-тють другую. От изначально предложенной вами схемы, уверен, и дедушка Кирхгоф со своим первым законом в начале неминуемо бы потянулся к стакану.
Всем ОГРОМНОЕ СПАСИБО за глубокий анализ и информацию, всегда ваш - юный падаван.:dog:
 
Назад
Сверху