Схемку выслать на почту,
Хочу попробовать модернизировать Радиотехнику 101, У нее Тембр-блок целый и транс жив, (вот думаю хватит его или нет?)
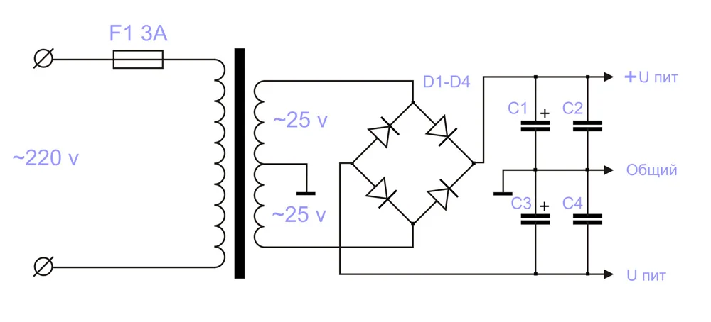
Я конечно не модернизировал, но взял транс от Амфитон А101 (по идеи та же радиотехника), транс идет с 4 вторичными обмотками, то есть питает отдельно 2 усилителя 2-х полярным питанием, при выпрямлении тока, напряжениее составляет 32 Вольт...