Усилитель для медиацентра с нуля

Вложения

  • компоновка_.webp
    компоновка_.webp
    115 KB · Просмотры: 108
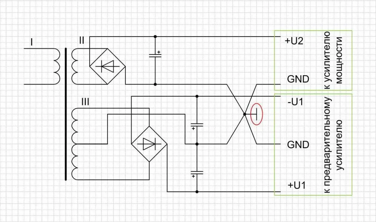
На трансе 2 намотки (силовые) первая для унч на 10 вольт вторая на 15 вольт на плечо(двухполярная) для предусилка . Какой подключать на корпус блока? и надо ли изолировать корпус блока от корпуса самого усилителя?
Судя по этому, экранирующей обмотки на трансе нет.
 
Судя по этому, экранирующей обмотки на трансе нет.
Нет конечно я просто с 15 вольт до 10 вольт скрутил несколько витков вот и все , А сам транс уже был.
 
К корпусу блок питания подключить нужно только одной точкой. Как на рисунке
 

Вложения

  • схема2_.webp
    схема2_.webp
    72.5 KB · Просмотры: 101
К корпусу блок питания подключить нужно только одной точкой. Как на рисунке
Спасибо!!! Только мощность обмоток разная ( на унч диаметр провода 1,5мм*2( тоже был двухполярный , но для увеличения мощности соединил выводы, а на предусилитель намного тоньше) Все получится нормально?
 
Я примерно так и решил для себя. Но мало ли надо посоветоваться.
 
Сообщение от urfinjuss66
А почему 125 в сети?! Братская ГЭС стока дает?
Да фик знает сколько она дает. На вольтметре так.
Выкинул в детские игрушки вольтметр. приобрел мультиметр (ВАХ)
 
Ну и что там в розетке? 380?tehno020
 
Подскажите какой радиатор лучше выбрать. От диодов или от ЦП ПК?
 

Вложения

  • DSC_0000055.webp
    DSC_0000055.webp
    33.4 KB · Просмотры: 66
  • DSC_0000056.webp
    DSC_0000056.webp
    29.5 KB · Просмотры: 71
  • DSC_0000057.webp
    DSC_0000057.webp
    36.7 KB · Просмотры: 69
Лучше от диодов...
 
Процевый радиатор имеет частые рёбра. Значит будет эффективен только с обдувом. Тонкая подошва - в сравнении радиатором от диода. Для динамических тепловых нагрузок полезен большой массив металла в месте крепления греющегося элемента (микросхемы). Я бы рекомендовал радиатор от диода. Только положи его, чтобы рёбра располагались вертикально.
 
Из-за близкорасположенности ребер радиатора очень плохая ковекция. Он нагреется, и будет плохо охлаждаться. Нормально будет только с вентилятором. А это - дополнительная мощность от источника питания и помехи от работы двигателей вентиляторов. А у этих радиаторов от диодов, площадь навскидку квадратов 500 - 600. Тебе хватит.
 
Я бы рекомендовал радиатор от диода.
Понял. Раз спецы сказали значит так и сделаем. Только пилить его пополам это что то с чем то, последний раз я так пилил и шлифовал напильником в 98 году в училище на технологии.
 
Немного опережая события. Как вы так красиво делаете надписи на панелях спереди и сзади на выходах?
 
Только пилить его пополам это что то с чем то
Нормально он пилится. Полотно для ножовки только купи с крупным зубом. Меньше забивается, пилить легче. Шлифовать нужно не напильником. Купи в автомалярном отделе наждачку, мирка или 3М зернистостью 80, 120, 240 и 400. На стол кладёшь стекло, на стекло лист наждачки и придерживая наждачку, круговыми движениями шоркаешь радиатор. Сначала на зерне 80, потом уменьшаешь номер.
Как вы так красиво делаете надписи на панелях
На передних панелях это ЛУТ, потом лак. на задних - прозрачная самоклейка для лазерных принтеров, печать, потом лак. Как дойдешь, поподробней обьясню.
 
Назад
Сверху