Усилитель Дорофеева на ОУ

Первый пробный унч Дорофеева был собран так,это для пробы
 

Вложения

  • IMG_20160830_101232.webp
    IMG_20160830_101232.webp
    37.5 KB · Просмотры: 492
  • IMG_20160830_101214.webp
    IMG_20160830_101214.webp
    29.1 KB · Просмотры: 359
  • IMG_20160821_143202.webp
    IMG_20160821_143202.webp
    51.3 KB · Просмотры: 603
Написал уже туда
 
Всем привет!
В общем надо мне стерео усилитель в последующем он будет работать в мосту.Не хочу использовать классическую схему.Думаю сделать так.Взять TL072 и к ней прикрутить 2 канала остальной навески. Хочу услышать мнение,какие подводные камни могут выскочить(про один я догадываюсь).
PS вскоре открою тему автоусилитель моно блок.Пока нарабатываю материал пока есть 3 печатных платы .
 
Нормально будет работать, но вот только о постоянке на выходе подумать придется. Возможно придется добавлять электролит в цепь ООС.
 
Ну вот про это я тоже подумал.Еще вопрос,если в ВК будут стоять 818/819 в пластике,и усилитель работает в мосту при +-25,,27В.Не загнуться ли транзисторы на 4Ом?Усилитель будет работать в НЧ канале.
 
загнуться,считай что на 2 Ом будет каждый усь работать, ставь в металле или нагрузку делай 8 Ом.
 
Я считал,просто хотел уточнить.Да и металл не катит и 8Ом тоже.
 
tip35,36 в помощь
 
унч

вот я делал по этой схеме ( типа доровеева , класс В ) так вот хотел сделать стерео для фронта в авто с одной парой и поставил tl072 и не работает ((( вытягиваю с гнезда tl072 на проводах подпаиваю tl071 к одному из каналов пашет...
 

Вложения

  • um200.gif
    um200.gif
    18.6 KB · Просмотры: 1,907
вот я делал по этой схеме ( типа доровеева , класс В ) так вот хотел сделать стерео для фронта в авто с одной парой и поставил tl072 и не работает ((( вытягиваю с гнезда tl072 на проводах подпаиваю tl071 к одному из каналов пашет...

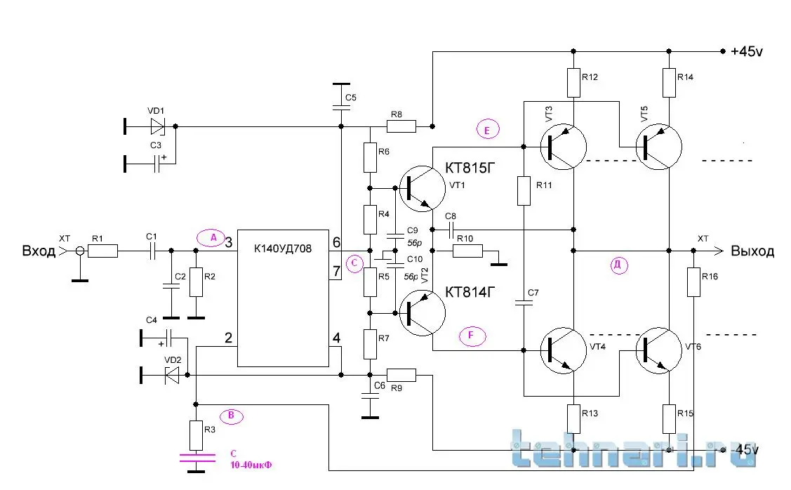
Ищите косяк в плате. Или покажите, какие режимы в точках: то можно косяк вычислить.
Еще проверьте напряжение на питании операционника.
И еще, в ОС надо поставить конденсатор, обозначил красным, иначе может схема, за счет напряжения смещения нуля, на выходе иметь большое постоянное напряжение. Было у меня подобное, пока не установил конденсатор в ОС, не смог схему запустить. И лучше поставить более быструю микросхему. TL07x имеет напряжение смещения нуля до 10мв, или при к усиления 100 (за счет ООС, без нее там вообще будет на выходе напряжение питания), это 1в постоянки на выходе.
 

Вложения

  • 2.PNG.webp
    2.PNG.webp
    27.3 KB · Просмотры: 905
Последнее редактирование:
Кондёр (В) в схеме обязательно , дрейф 0 у всех ОУ есть , а насчёт микрух из советских я бы порекомендовал 544уд2 .
 
Кондёр (В) в схеме обязательно , дрейф 0 у всех ОУ есть , а насчёт микрух из советских я бы порекомендовал 544уд2 .

Тут вопрос рассматривается в соседней ветке,
http://www.tehnari.ru/f170/t256178/index2.html#post2526128
К544УД2 медленная, лучше К574УД1 Но нужно включит корректирующий конденсатор 10 пф между 6 и 7 ножкой (для К574УД1, у К571УД2 просто выходов микросхемы для корркции не предусмотрено, не хватает ножек) , иначе микросхема склонна к самовозбуждению, можно поставить резистор коррекции смещения нуля. Резистор коррекции ок 3м. Тогда напряжение смещения можно сделать минимальным, но все равно оно будет играть, посему конденсатор в цепи ООС необходим.
К574УД1 и КР574УД1 отличаются цоколевкой.
 

Вложения

  • 1.PNG.webp
    1.PNG.webp
    78.6 KB · Просмотры: 551
  • 2.PNG.webp
    2.PNG.webp
    24.5 KB · Просмотры: 361
Последнее редактирование:

Вложения

  • 1.PNG.webp
    1.PNG.webp
    11.2 KB · Просмотры: 96
  • 2.PNG.webp
    2.PNG.webp
    7.6 KB · Просмотры: 64
Последнее редактирование:
К544УД2 медленная, лучше К574УД1
544 уд 2 - отличный ОУ. Скорость конечно не космическая, но зато очень стабильна в работе, в отличии от 574.
Ну, эту только в каком нибудь драйвере для индикаторов можно использовать, или в стабилизаторе.
 
Ищите косяк в плате. Или покажите, какие режимы в точках: то можно косяк вычислить.
Еще проверьте напряжение на питании операционника.
И еще, в ОС надо поставить конденсатор, обозначил красным, иначе может схема, за счет напряжения смещения нуля, на выходе иметь большое постоянное напряжение. Было у меня подобное, пока не установил конденсатор в ОС, не смог схему запустить. И лучше поставить более быструю микросхему. TL07x имеет напряжение смещения нуля до 10мв, или при к усиления 100 (за счет ООС, без нее там вообще будет на выходе напряжение питания), это 1в постоянки на выходе.

конденсаторы поставил - эфект тот же! непашит с tl072 . вывод либо что то с tl072 либо хз. а на tl071 работает! просто хотел на одном опере сделать а теперь придется ставить две tl071 и еще плату другую травить(((. мож кто подскажет как tl072 проверить ?
 
Назад
Сверху