- Регистрация
- 31 Дек 2011
- Сообщения
- 972
- Реакции
- 7
- Баллы
- 0
а можно две микросхемы ставить на один радиатор??
Смотрите видео ниже, чтобы узнать, как установить наш сайт в качестве веб-приложения на домашнем экране.
Примечание: Эта возможность может быть недоступна в некоторых браузерах.
Добро пожаловать на компьютерный форум Tehnari.ru. Здесь разбираемся с проблемами ПК и ноутбуков: Windows, драйверы, «железо», сборка и апгрейд, софт и безопасность. Форум работает много лет, сейчас он переехал на новый движок, но старые темы и аккаунты мы постарались сохранить максимально аккуратно.
Форум не связан с магазинами и сервисами – мы ничего не продаём и не даём «рекламу под видом совета». Отвечают обычные участники и модераторы, которые следят за порядком и качеством подсказок.
Если вы у нас впервые, загляните на страницу о форуме и правила – там коротко описано, как задать вопрос так, чтобы быстро получить ответ. Чтобы создавать темы и писать сообщения, сначала зарегистрируйтесь, а затем войдите под своим логином.

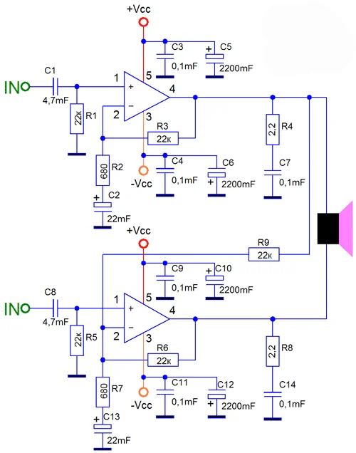
Подключение регулятора громкости.
http://www.tehnari.ru/f156/t34992/index2.html#post320343
Используй только выводы отмеченные красной точкой.
Посмотреть вложение 63391
оказывается был маленький входной сигнал(с компа).Вот из за чего так тихо играло.Может то что не так громко играет из за маленького входного сигнала? подключаю от компа.