• Добро пожаловать на компьютерный форум Tehnari.ru. Здесь разбираемся с проблемами ПК и ноутбуков: Windows, драйверы, «железо», сборка и апгрейд, софт и безопасность. Форум работает много лет, сейчас он переехал на новый движок, но старые темы и аккаунты мы постарались сохранить максимально аккуратно.

    Форум не связан с магазинами и сервисами – мы ничего не продаём и не даём «рекламу под видом совета». Отвечают обычные участники и модераторы, которые следят за порядком и качеством подсказок.

    Если вы у нас впервые, загляните на страницу о форуме и правила – там коротко описано, как задать вопрос так, чтобы быстро получить ответ. Чтобы создавать темы и писать сообщения, сначала зарегистрируйтесь, а затем войдите под своим логином.

    Не знаете, с чего начать? Создайте тему с описанием проблемы – подскажем и при необходимости перенесём её в подходящий раздел.
    Задать вопрос Новые сообщения Как правильно спросить
    Если пришли по старой ссылке со старого Tehnari.ru – вы на нужном месте, просто продолжайте обсуждение.

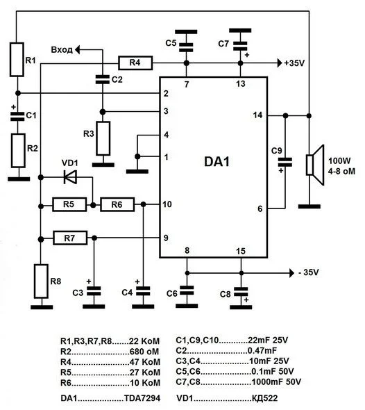
Усилитель мощностью 100 ватт на TDA7294

Есть желание собрать на данной микросхеме стерео усилитель.
То есть, собрать 2 такие схемы, 1 общий радиатор, общий БП.
Если правильно все понял то БП средний отвод вторички садится на корпус, радиатор изалирую от корпуса, на радиаторе будет (-) так?
Далее.... Радиатор нужен ГАБАРИТНЫЙ, но есть вариант взять меньше и поставить кулер, вроди бы ниче...но... микруха боится статики а кулер ее полюбому создат со временем, можно ли этого какнибудь избежать?
Корпус планирую метал и пластик либо пластмас.
Хотя если весь корпус сделать металическим, он же получается заземлен??? от БП....
это спасет от статики?
 
маленький вопросик....если на вход поставить вместо одного кондера на 0.74мкФ 3 паралельно включеных на 0.33 мкФ, ето как то скажется на звуке???
 
на вход желательно ставить один, так как при несколльких подключенных конденсаторах звук ухудшится...

но у меня в мафоне в машине стоят два кондера паралельно, пленка, играет нормально, но это в машине...
а на тда7294 где звук хороший, незнай как будет, в любом случае проверить не долго)
 
да у меня просто не было другого*(((
у меня из пленкой проблемы, по всему городу нету пленки(((
я думаю лучше будет чем с керамикой или електролитами?? как думаете??
 
В крайнем случае можно танталовый поставить, но это только в крайнем случае.
Электролиты там вообще никчему.
 
В крайнем случае можно танталовый поставить, но это только в крайнем случае.
Электролиты там вообще никчему.

вопрос стоял в том, как будут вести себя во входной цепочке три пленочные кондеры???
 
был муз. центр sony, но там сгорели оконечники. Муз.центр орал прилично, но подключил я эти колонки от этого музыкального центра к TDA7294, динамики разрывает на НЧ(ну не прям разрывает а так норм), но почему так тихо играет на СЧ, ВЧ(тише муз. центра SONY)?Может надо как то повысить СЧ на TDA7294 или как?

Оконечник на муз центре 140ватт, но так как стерео на каждый канал приходиться 70ватт.А тут аж 100ватт на канал а играет тихо.вот этого я не пойму ведь должно громче ещё быть.
 
вопрос стоял в том, как будут вести себя во входной цепочке три пленочные кондеры???
Плохо отразится на звуке.
Оконечник на муз центре 140ватт, но так как стерео на каждый канал приходиться 70ватт
А это на центре было написано, или ты смотрел даташит на оконечники?
 
А это на центре было написано, или ты смотрел даташит на оконечники?
это я смотрел даташит на МС.
Может то что не так громко играет из за маленького входного сигнала? подключаю от компа.
 
нет, от компа сигнал нормальный должен идти.
скорее трабл в блоке питания, возможно слабоват.
 
ставь на 0.33 тогда, низов будет поменьше чуть.
 
блок питание думаю норм.
ТС270 +-34 вольта(постоянного), конденсаторы по 2200uf(это на время, но я думаю от маленькой емкости не зависит громкость)
 
$ER}I{, скорее всего фильтры в колонках "заточены" именно под те МС что стояли в муз.центре.
 
как измерить напряжение на выходе УНЧ? это поставить ручку мультиметра в положение "измерения переменного напряжения"?
и ещё вопрос напряжение на выходе усилителя должно равнятся выходу напряжение на БП или как?
 
за что отвечает резистор на 680 Ом??
можна вместо него поставить на 1000 Ом?
 
У меня такой вопрос...
тотже уселитель но схема изменена....
также изменена печатка...
какой вариант луче???
 

Вложения

  • tda7294_1.webp
    tda7294_1.webp
    25.9 KB · Просмотры: 151
Лучше такой ССЫЛКА УДАЛЕНА
 
как измерить напряжение на выходе УНЧ? это поставить ручку мультиметра в положение "измерения переменного напряжения"?
и ещё вопрос напряжение на выходе усилителя должно равнятся выходу напряжение на БП или как?
????????????
 
это поставить ручку мультиметра в положение "измерения переменного напряжения"?
У мультиметра есть предел частоты измерения переменного напряжения. Читать в инструкции.
Как вариант, подать на вход синус 250 гЦ и измерить выход.
напряжение на выходе усилителя должно равнятся выходу напряжение на БП или как?
Нет, будет меньше, на выходных транзисторах чуть упадет.
Выдавать напряжение, равное питанию могут только специальные Rail-to-Rail операционные усилители.
 
Назад
Сверху