• Добро пожаловать на компьютерный форум Tehnari.ru. Здесь разбираемся с проблемами ПК и ноутбуков: Windows, драйверы, «железо», сборка и апгрейд, софт и безопасность. Форум работает много лет, сейчас он переехал на новый движок, но старые темы и аккаунты мы постарались сохранить максимально аккуратно.

    Форум не связан с магазинами и сервисами – мы ничего не продаём и не даём «рекламу под видом совета». Отвечают обычные участники и модераторы, которые следят за порядком и качеством подсказок.

    Если вы у нас впервые, загляните на страницу о форуме и правила – там коротко описано, как задать вопрос так, чтобы быстро получить ответ. Чтобы создавать темы и писать сообщения, сначала зарегистрируйтесь, а затем войдите под своим логином.

    Не знаете, с чего начать? Создайте тему с описанием проблемы – подскажем и при необходимости перенесём её в подходящий раздел.
    Задать вопрос Новые сообщения Как правильно спросить
    Если пришли по старой ссылке со старого Tehnari.ru – вы на нужном месте, просто продолжайте обсуждение.

Усилитель мощностью 100 ватт на TDA7294

Народ у меня такой вопрос.на рисунку есть +питания ,- питания ,и есть общий,куда ево подключать(общий)?И одкуда будет ити питания к уселку?
 
Общий - это средняя точка обмоток трансформатора. На плюс с минусом берутся от диодного моста.
 
Всем доброго времени суток!:tehnari_ru_208: Прочел всю тему, но ответа на мой вопрос так и не нашел! В самом начале, (да и дальше) ведется разговор про усилок на одной тда7294.
У меня планы немного другие: Хочу сделать усилитель для саба и для этого использовать 2 микрухи мостом. Заявленная мощность у них :tehnari_ru_657: (мост) около 180Вт, но я прекрасно понимаю, что выжмут они не более 120-140Вт, но более менее неискаженных.
Блок питания уже собрал (ТС250-2М (провод вторички d=1.5мм) + диодный мостик KBPC5010 + батарея из 8 кондеров на 4700мкФх35В (4 кондера в плечо=18800мкФ в плечо)). Выпрямленное напряжение при Ucети=220В получается в пределах 28В+/-0.1В. (сделал я так специально, ведь при подключении всех элементов схемы напряжение все равно просядет вольта на 2 - вот и будет норма. Правильно???:tehnari_ru_203:)

Вопросы:
1. Надо-ли ставить какой-нибудь стабилизатор напряжения (типа КРЕН), просто напряжение сети у нас прыгает от 170 до 220, следовательно и выпрямленное тоже будет меняться...:tehnari_ru_117:

2. Приведенную на первой странице схему можно как-нибудь переделать
в мостовую? (просто я читал:tehnari_ru_674:, что мостовая схема мало чем отличается от обычной, за исключением небольших нюансов)...

3. Нужно-ли заменить в исходной схеме какие-либо элементы на более мощные при учете того, что усилитель собираю для сабвуфера 5.1 системы?
 
Нет, стабилизатор не нужен.
В мост переделать можно, но сам я никогда не делал.
Для любой мощности элементы заменять не надо - не они выдают эту мощность.
А если сабвуфер будет использоваться дома, то ста ватт более чем достаточно, всё равно не будешь включать больше пятидесяти.
 
Если можно, то как?
А на счет элементов, читал на другом форуме, говорят, что емкости некоторых кондеров увеличивают для лучшей отдачи на НЧ... Или это все фигня...?:tehnari_ru_509:
P.S. живу в частном доме - сосоеди не помеха, так что и 150Вт можно!!!:))
 
10.000 микрофарад в фильтре - более чем достаточно.
Для подъёма низких частот можно увеличить ёмкость конденсатора С5 с 47 до 100 микрофарад, можно и больше, но не более 330 микрофарад.
А в мостовом включении микросхемы левого производства, а их сейчас большинство, имеют тенденцию взрываться с красочным фейерверком. Причём когда это произойдёт - непредсказуемо.
 
А как определить - левые они или нет? В любом случае, можно же сначала собрать 2 усилителя, протестить их, а уж потом цеплять в мост! Правильно?
 
Да никак не определишь, так похоже делают. Просто микросхема получилась очень удачной, вот её и начали копировать все, кому не лень. Но ты бы, для начала, собрал бы на одной микросхеме и послушал. Я уверен, что тебе за глаза хватит. А уж если не хватит, то лучше тогда применить TDA7294 для раскачки мощных транзисторов и таким образом увеличить выходную мощность.
 
Посмотрим...:tehnari_ru_159:

скажите, а ваша схема сильно от даташитовской отличается? Какие там изменения, кроме удаления аппендикса в виде stend-by и mute? Схема рабочая? Надежная?:tehnari_ru_235:
 
Рабочая и надёжная, но не совсем подходит для TDA7293, они не совсем взаимозаменяемые.
 
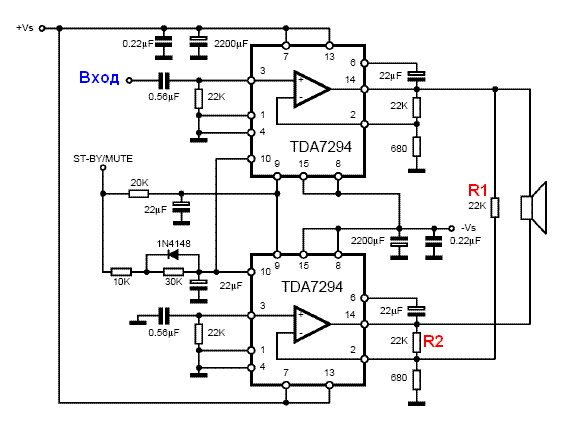
А что скажите по поводу данной схемы???
И еще: к этой схемке даются вот такие советы...


Резисторы R1 и R2 должны иметь как можно более одинаковое сопротивление.
В цепи питания вместо конденсаторов 0,22 мкФ лучше использовать конденсаторы емкостью не менее 1 мкФ. Причем неэлектролитические (например пленочные К73-17).
Напряжение конденсаторов в цепи питания 50 вольт для электролитов и 63 вольта для пленочных.
Все конденсаторы емкостью 22 мкФ заменить на 47...100 мкФ х 50 В (их 4 штуки). Можно и большей емкости, но разницы очень мало.
Емкость нижнего по схеме конденсатора 0,56 мкФ (подключен к выводу 3 нижней микросхемы) по возможности увеличить (но электролитический не ставить). Качество конденсатора практически не имеет значения. "Плохие" керамические все же лучше не использовать, но и дорогие "аудиофильские" ставить абсолютно не нужно.
Параллельно электролитам, включенным между выводами 6 и 14 микросхем подключить пленочные конденсаторы емкостью не менее 0,68 мкФ.
Если усилитель предназначен для сабвуфера, то емкость входного конденсатора нужно увеличить до 1 мкФ.
Печатные проводники питания делать минимальной длинны и максимальной ширины.
С выхода каждой из микросхем на землю пустить цепочку, состоящую из последовательно соединенного резистора 8,2 Ом 0,5 Вт и конденсатора (неэлектролита!) 0,1 мкФ на напряжение не менее 35 вольт.



Что можете сказать по этому поводу? Стоящие советы или чего-то можно не делать?

Кстати, как на этой схеме избавиться от stend-by и mute???

P.S. просто я пока плохо в этом разбираюсь - это мой первый опыт после тда1558q. Поэтому хочется не допускать ошибок сразу...:tehnari_ru_657:
 

Вложения

  • brige.gif
    brige.gif
    12.5 KB · Просмотры: 524
Это обычная схема с мостовым включением, все рекомендации правильные. А избавляться от stend-by и mute не надо, просто сразу подключи к ним плюс питания, они и выключатся.
 
То есть вот так? Скажите, а зачем в цепочке к stend-by\mute подключен диод? Для чего он там?

И еще вопрос: где найти нормальную рабочую печатную плату под этот "мост"? (!!!чтобы проверенная была уже!!!):tehnari_ru_509:
 

Вложения

  • brige.gif
    brige.gif
    13.3 KB · Просмотры: 904
Да. Так правильно.
Для чего там диод -я и сам не знаю.
А печатку надо рисовать.
 
Валерий, а можно как-нибудь с вашей печаткой подшаманить, чтобы она была под мост? Или там все кардинально меняется...?:tehnari_ru_102:
 
Нет, тут надо заново рисовать.
 
Нарисовал...
 

Вложения

  • TDA7294-мост.webp
    TDA7294-мост.webp
    60.9 KB · Просмотры: 3,295
  • TDA7294-мост.zip
    TDA7294-мост.zip
    50.2 KB · Просмотры: 292
ай-на-на....Спасибо Валер...Давно жду...не хотел вас затруднять с этим вопросом!!!!!!!
 
и от меня спасибо, кину в папочку себе, может пригодиться!
 
Назад
Сверху