• Добро пожаловать на компьютерный форум Tehnari.ru. Здесь разбираемся с проблемами ПК и ноутбуков: Windows, драйверы, «железо», сборка и апгрейд, софт и безопасность. Форум работает много лет, сейчас он переехал на новый движок, но старые темы и аккаунты мы постарались сохранить максимально аккуратно.

    Форум не связан с магазинами и сервисами – мы ничего не продаём и не даём «рекламу под видом совета». Отвечают обычные участники и модераторы, которые следят за порядком и качеством подсказок.

    Если вы у нас впервые, загляните на страницу о форуме и правила – там коротко описано, как задать вопрос так, чтобы быстро получить ответ. Чтобы создавать темы и писать сообщения, сначала зарегистрируйтесь, а затем войдите под своим логином.

    Не знаете, с чего начать? Создайте тему с описанием проблемы – подскажем и при необходимости перенесём её в подходящий раздел.
    Задать вопрос Новые сообщения Как правильно спросить
    Если пришли по старой ссылке со старого Tehnari.ru – вы на нужном месте, просто продолжайте обсуждение.

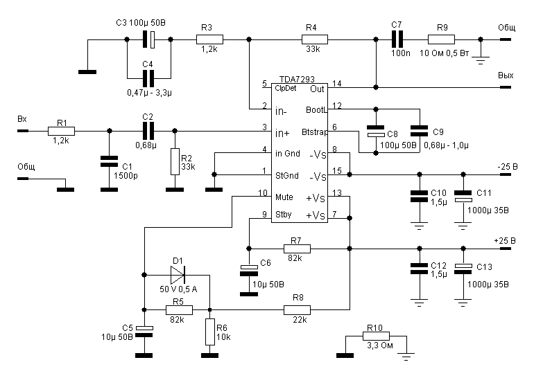
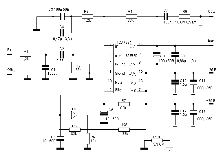
Усилитель мощностью 100 ватт на TDA7294

Да, а если параллельно то всего два ома, что маловато для этой микросхемы.
 
То есть если собрать усилитель на TDA 8560 и соединить параллельно 2 четырёх омных динамика то он будет выдавать мощьность 40 ватт? громче чем TDA 1558Q?
 
Последнее редактирование:
Да, на 2 Ома выходная мощность будет 40 ватт.
 
А разница то хоть будет чувствоваться 40ватт на 2х омную и 22 вата на 4х омную?
 
Но не громче
 
Естественно! На два ома ток больше и, следовательно, отдача.
 
а в этой схеме функции Mute и STBY не реализованы???
 
почему то на схеме эти выводы заземлены через резисторы...
 
А зачем они вообще нужны?
 
ну как зачем, приглушать и выключать звук)
понятно, можно и без них обойтись)))
 
другой вопрос, если я этот усилитель на комп поставлю, можно будет резистор на входе не ставить в качестве регулятора, а регулировать звук через проигрыватель???
по идее то же самое получается, только уровень входного сигнала регулируется через проигрыватель)
 
Нет, резистор на входе обязателен. Без него усилитель будет гудеть так, что мама не горюй!
 
Да, подойдёт. Но лучше использовать универсальную плату. Перемычка определяет тип используемой микросхемы. Две перемычки устанавливать нельзя.
 

Вложения

  • plata7293-7294.gif
    plata7293-7294.gif
    13.8 KB · Просмотры: 21,868
  • schema7293.gif
    schema7293.gif
    8.5 KB · Просмотры: 3,384
  • schema7294.gif
    schema7294.gif
    8.3 KB · Просмотры: 6,012
  • tda7293-7294.zip
    tda7293-7294.zip
    17.3 KB · Просмотры: 269
Тут такая проблема, насколько я помню конденсаторов на 0,74 мкф нету, есть 0,68 а потом 1.
 
Можно и 0.68 и 1.0
Это никак не повлияет.
 
Да, конечно можно. Вот только потом резистор будет нагреваться. Его надо будет ставить большой мощности. Я предпочитаю установить более мощные диоды.
 
1. Микросхема TDA7294 (или TDA7293)
2. Резисторы мощностью 0.25 вата
R1 – 680 Om
R2, R3, R4 – 22 kOm
R5 – 10 kOm
R6 – 47 kOm
R7 – 15 kOm
3. Конденсатор плёночный, полипропиленовый:
C1 – 0.74 mkF
4. Конденсаторы электролитические:
C2, C3, C4 – 22 mkF 50 volt
C5 – 47 mkF 50 volt
5. Резистор переменный сдвоенный - 50 kOm

а можно ли упростить схему,чтоб было как можно меньше дополнительных деталей или это и так предел?
 
Проще уже некуда. В базовой схеме деталей даже больше.
 
Назад
Сверху