Смотрите видео ниже, чтобы узнать, как установить наш сайт в качестве веб-приложения на домашнем экране.
Примечание: Эта возможность может быть недоступна в некоторых браузерах.
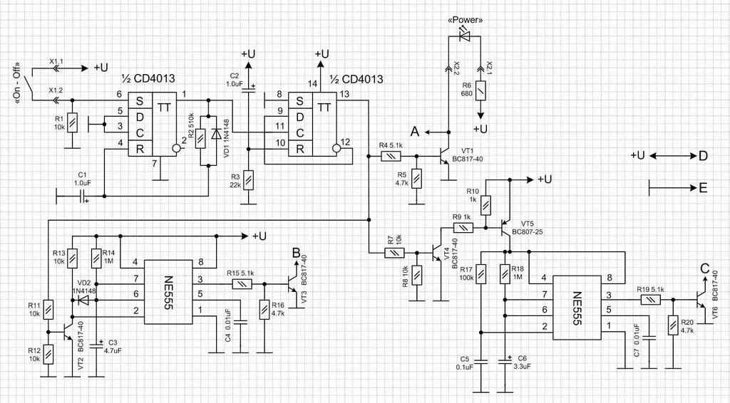
Сегодня день пропал не зря. Доделал плату сервиса, которая в процессе разработки превратилась в модуль, так как на одну плату всё не влезло. Модуль включает в себя силовую часть - фильтр питания, балластные резисторы софтстарта, предохранители основного и вспомогательных трансформаторов, источник питания собственных нужд и выпрямитель питания платы защиты, а так же схему управления, которая обеспечивает включение-выключение усилителя одной кнопкой, управляет реле софтстарта, осуществляет задержку отключения питания платы защиты.
Немного фото.
Ну почему же не обвожу, обвожу, но стачиваю их в ноль. Они для меня скорее технологические.Я смотрю вы в своих платах контуры не обводите