Усилитель на MOSFET - 400 ВАТТ

  • Автор темы Автор темы TSKos
  • Дата начала Дата начала
Вообщето det тут от меня наоборот кое что взял
Да я в курсе,не про то имел ввиду. На Паяльнике хорошо расписал все Владимир,который Black-мур.
Но ОБР у них на чесном слове
Энто да. Максим,а чего тут не присутствует ваш простой усилитель,который на TIP-ах и вторая версия 5200-1943?
 
А , чет неохота .Для меня это прошедший этап .Хотя на типах нравится .
 
С Одой тоже закончено?
 
Нее, дело движется .Но медленно.Сложный очень в конструкции. Еще проект идет,но нет для него радиаторов ,на композитном оу и моем оригинальном буфере. Задумок много,ресурсы не позволяют самому все собрать.Но если кто возмется на типах собрать.помогу.но не мощный .+/30вольт питания
 
А что за зверь такой Ода? Или это который с большим количеством транзисторов?
 
Ода зверь не страшный. Аудиокомплекс Ода-102 производства СССР
 
монстр на больших радиаторах
Ода зверь не страшный. Аудиокомплекс Ода-102 производства СССР
там от оды ничего не осталось.Есть правда вариант этого усилителя на одной паре выходников и односторонней плате небольшой.мощи меньше но Кг также маленький.Но не в этой ветке же говорить.
 
Последнее редактирование:
ну так а какой посоветуйте усилитель 200 ватт

Я посоветую "ланзар", только позаботьтесь о хорошем охлаждении и питании, и вы получите 200 ватт на канал.
Сам собрал такой, не нарадуюсь мощный и качественный.
 
Я посоветую "ланзар", только позаботьтесь о хорошем охлаждении и питании, и вы получите 200 ватт на канал.
Сам собрал такой, не нарадуюсь мощный и качественный.

питание какой надо для "ланзара"??????
 
ну так а какой посоветуйте усилитель 200 ватт
Ну в принципе все уже ответили и верно. Только вот эта цифра забавная 200 ватт...Какие колонки? Готов потратиться на трансформатор и БП? За 300 рубликов такое не сделаешь
 
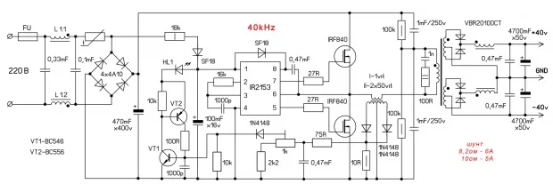
я собрал ибп вот этот! хочу собрать усилок, а колонки ямаха старого типа!!!
 

Вложения

  • 4.webp
    4.webp
    16.4 KB · Просмотры: 207
  • 5.webp
    5.webp
    94.7 KB · Просмотры: 840
  • 6.webp
    6.webp
    14.7 KB · Просмотры: 214
есть еще трансформатор 400 вт +-35v
 
Подарить печатку БП на +/-32 вольта что ли.двухсторонку для дома ?
 
а сможешь двухсторонку плату сделать?
 
Назад
Сверху