• Добро пожаловать на компьютерный форум Tehnari.ru. Здесь разбираемся с проблемами ПК и ноутбуков: Windows, драйверы, «железо», сборка и апгрейд, софт и безопасность. Форум работает много лет, сейчас он переехал на новый движок, но старые темы и аккаунты мы постарались сохранить максимально аккуратно.

    Форум не связан с магазинами и сервисами – мы ничего не продаём и не даём «рекламу под видом совета». Отвечают обычные участники и модераторы, которые следят за порядком и качеством подсказок.

    Если вы у нас впервые, загляните на страницу о проекте, чтобы узнать больше. Чтобы создавать темы и писать сообщения, сначала зарегистрируйтесь, а затем войдите под своим логином.

    Не знаете, с чего начать? Создайте тему с описанием проблемы – подскажем и при необходимости перенесём её в подходящий раздел.
    Задать вопрос Новые сообщения Как правильно спросить
    Если пришли по ссылке со старого Tehnari.ru – вы на нужном месте, просто продолжайте обсуждение.

Усилитель

  • Автор темы Автор темы $ER}I{
  • Дата начала Дата начала
А что если на прямую подключить к муз.центру?
 
не подскажите что за мс К157УД2
 
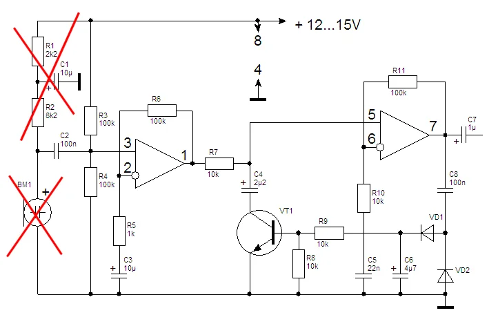
Прекрасный, очень качественный предварительный усилитель с питанием +/-12-15В,
если добавить транзисторы КТ816 и КТ817, то усилитель до 2Вт, если еще добавить
КТ818 и КТ819, то можно догнать до 10-15Вт. Если стерео, то К157УД2 -1 шт., она
двухканальная, а транзисторы по два ... :D
 
подойдет ли такой предусилитель для светомузыки?
 

Вложения

  • 11.png_5170427_552029.webp
    11.png_5170427_552029.webp
    17.4 KB · Просмотры: 259
Нет смысла, на входе цветомузыки не нужна мощность, там нужно
напряжение, а чтобы не было зависимости от громкости, делается
усилитель - компрессор. Такой усилитель обсуждали в разделе
Цветомузыка, просмотри темы ... :)
 
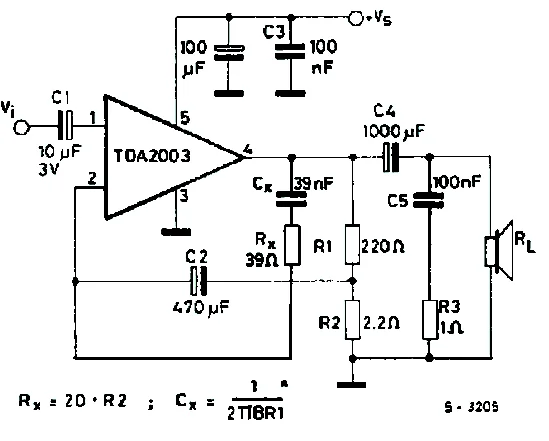
что тут надо изменить что бы подключить сигнал с линейного выхода?или прям на место микрофона кидать сигнал?
 

Вложения

  • 53335d1319466177-mic_amp.gif
    53335d1319466177-mic_amp.gif
    10.8 KB · Просмотры: 170
Давай завтра, я сегодня так устал, там убрать 4-е детали, на входе, а менять
ничего не надо ... :D
 
------хорошо-------
 
Вот так с линейного выхода, резистор обратной связи усилителя надо заменить на
подстроичный 100 кОм, он устанавливает коэффициент усиления, отрегулируешь
как надо. Удобнее всего использовать микросхему TL072 ... :D

01.webp

02.webp
 
спс, что помог
 
Назад
Сверху