• Добро пожаловать на компьютерный форум Tehnari.ru. Здесь разбираемся с проблемами ПК и ноутбуков: Windows, драйверы, «железо», сборка и апгрейд, софт и безопасность. Форум работает много лет, сейчас он переехал на новый движок, но старые темы и аккаунты мы постарались сохранить максимально аккуратно.

    Форум не связан с магазинами и сервисами – мы ничего не продаём и не даём «рекламу под видом совета». Отвечают обычные участники и модераторы, которые следят за порядком и качеством подсказок.

    Если вы у нас впервые, загляните на страницу о проекте и правила – там коротко описано, как задать вопрос так, чтобы быстро получить ответ. Чтобы создавать темы и писать сообщения, сначала зарегистрируйтесь, а затем войдите под своим логином.

    Не знаете, с чего начать? Создайте тему с описанием проблемы – подскажем и при необходимости перенесём её в подходящий раздел.
    Задать вопрос Новые сообщения Как правильно спросить
    Если пришли по старой ссылке со старого Tehnari.ru – вы на нужном месте, просто продолжайте обсуждение.

Усилитель

  • Автор темы Автор темы bar7uk
  • Дата начала Дата начала
Что у вас за трансформатор?
Хотелось бы оставить существующий на 8 вольт ( амперы не знаю,маленький,китайский) но вижу что его не хватит. Есть ещё огромный от старого цветного телевизора, марку не помню, напишу завтра. Есть ещё полуразобраная плата от компьютерного БП с какими то трансформаторами, может оттуда можно что нибудь перемотать?
 
Питание понадобится 15в 1а
Есть возможность купить ТП-114 (18вольт 0.8А), что о нём скажете?
Ещё,если я правильно понял,ток должен быть постоянным,т.е. ещё нужен будет диодный мост,правильно?
 
Сразу несколько вопросов по радиодеталям для будущих модулей. Я вам напишу что есть, а вы исправьте если что не так.
1.трансформатор ТП - 114 ( 18V, 0.8A )
2.
диодный мост 2W10 ( 1000V, 2A )
3.
Микросхема TDA 2003 ( TO -220 ) STM
4.
конденсатор электролитический 100мкФ х 16В ( 105* ) ( 6х12х) SAMWHA
5.
конденсатор электролитический компьютерный 470мкФ х 16В ( 105* ) ( 8х11.5 ) CapXon
6.
Конденсатор металлопленочный 0,1 мкФ х 100V, 10%
7.
конденсатор электролитический 10мкФ х 35В ( 105* ) ( 5х11х2.0 )
8.
Резистор 0, 5W ( + / - 5% ) 1, 0Ом
9.
Резистор 0, 5W ( + / - 5% ) 10 Ом
10.
Резистор 0, 5W ( + / - 5% ) 1 kОм
 
1. Напряжения много, тока мало:) Напряжение желательно не более 12В, тока - 2...3А
2. Желательно 100В_3...5А
4.5. Желательно 1000мк Х 25В
7. Желательно плёнку 1...4,7мк
8.9.10. Резисторов маловато и номиналы не те... по какой схеме делаете?
 
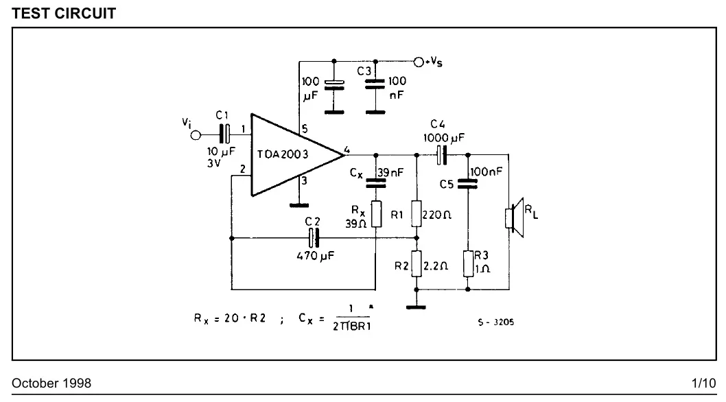
А вот схема из даташита, как думаете, какая будет правильней?
 

Вложения

  • tda.webp
    tda.webp
    19.8 KB · Просмотры: 1,721
Я только делаю первые шаги в электронике, ещё не очень разбираюсь, но думаю что из даташита будет вернее!
 
"Моя" схема всё таки попроще, и деталей меньше. Опишите мне в двух словах плюсы и минусы "моей" схемы и "вашей".
 
Или такой
 
Почему не отвечаете?
 
По трансформатору. Мощность его нужна 12-15вт и то это для 2003 с запасом неимоверным. Вторичку перематываем под себя - и радуемся. Фильтр питания: электролит 1000...2200мкФ х 25в, ему шунтирование конденсатором керамика 0.33...1мкФ... Но со списком деталей обождем - разберитесь с питанием. Для вторичной обмотки подойдет провод диаметром 0.3...0.5мм по лаку, напряжение вторички 11в должно быть, в итоге получим вторичку мощностью 15вт (при проводе 0.3мм) или 22вт (при проводе 0.5мм). Главное, чтобы транс был мощностью такой же. Ссылки пока еще не смотрел, но транс со вторичкой 18в 0.8а под перемотку в самый раз будет. У него мощность 14.4вт, будет достаточно. Вполне. Далее по выпрямительному узлу. Для питания 2003 вполне справляется... что бы вы думали?)))) да, самый банальный мост кц405)))) если есть диоды 1N1401...1N1408 - на них можно сделать мост, они справятся тоже. Как видно - полигон выбора огромный. Поэтому мой вердикт таков - сначала разобраться нужно с трансформатором, а уже после с деталями. Топ.стартер сам дал понять, что новичок в этом деле и грузить сразу полной обоймой необходимого не вижу смысла, а даже наоборот - вредновато. Пусть постепенно осваивает - надежнее будет:)
 
"Моя" схема всё таки попроще, и деталей меньше.... Есть трансформатор ТС-250-2М... Что скажете о таком агрегате... Или такой...
Делайте то, что вам по силам, а там видно будет... ТС-250 не надо, поберегите для других конструкций... агрегат не надо... поищите такой же, но с током 2...3А
 
Диодный мост DB107 (1000V 1A) подойдёт?
 
Фильтр питания: электролит 1000...2200мкФ х 25в, ему шунтирование конденсатором керамика 0.33...1мкФ...
Можно подробнее! Фильтр питания я понял (+кондёра на +моста, минус на минус), а дальше?
 
Назад
Сверху