Усилители мощности

Они все проверенные, что емкостья что ESR.
 

Вложения

  • конденсатоы.webp
    конденсатоы.webp
    31 KB · Просмотры: 64
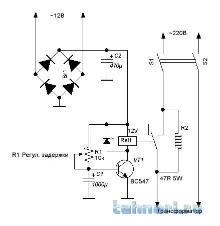
Я тоже к им склоняюсь,но надо собрать софт старт для них,когда заряжаются настольная лампа тускнеет :) софт старт думаю этот делать,пробно собрал работает и с 12в реле и с 24в только питание соответственно больше надо,зарежка 0.5-1сек.
 

Вложения

  • amp151-7.webp
    amp151-7.webp
    10.2 KB · Просмотры: 45
Только надо ещё два трансформатора,один основной силовой для ум.,второй для темброблока,третий для софт старта и индикатора маяк-240(если индикатор от основного транса или от того транса который питать будет темброблок то наводки по вч лезут в звуковой тракт от индикатора) и что только не делал эти наводки ни убрать.
 
Вопрос:lm3915 потянит по два светодиода вместо одного?если потянит то лучше паралельно включать или последовательно светодиоды.
 

Вложения

  • 01.png.webp
    01.png.webp
    23.7 KB · Просмотры: 45
Только надо ещё два трансформатора
Зачем? Мне кажется ты сильно усложняешь. У меня софт - старт питается от 220 в ( задержка 3 сек ). И с индикаторами мне тоже не понятно : какие наводки лезут в звуковой тракт? Просто по питанию развяжи, и всё. У меня один транс в усилке. От него всё и питается. И нет там никаких наводок. Может что с землёй не так?
 
От 220в софт старт не хочу делать,на счёт наводок:розвязывай-не розвязывай по питанию это не чего не дает,проверено!лезит генирация кр1534(тонкий писк)экранирование тоже не чего не дало.на силовом трансе только 2х28 и 2х34в переменки
 
Забыл,на силовом трансе есть 2х10в. А этого мало для стабилизированого 2х12-15в для питания темброблока.
 
на силовом трансе есть 2х10в. А этого мало
Два по 10 Вольт, это в сумме 20V. Используя однополупериодные выпрямители, можно получит питание, достаточное
для стабилизированого 2х12-15в для питания темброблока.
 

Вложения

  • Один-полуп.-2-полярн-.webp
    Один-полуп.-2-полярн-.webp
    8.8 KB · Просмотры: 63
Та ну,так изголчтся не хочу, поставлю доп.транс
 
С чего тут быть в шоке не могу понять,есть трансформаторы,есть возможность куда их ставить в чем сдесь изголение то,а вот лепить однополупериодный стаб я не хочу!вон люди по три -четыре ставят и им не мишут"я в шоке"
 
так изголчтся не хочу,
лепить однополупериодный стаб я не хочу
Ну, не
допустим, а выпрямитель.
И если просто
то тут дело хозяйское.
Тут и я абсолютно согласен, что
Доп. Транс - это и есть " изголение".
вон люди по три -четыре ставят
Люди ставят дополнительные трансформаторы вынужденно, т.к. основной трансформатор не имеет необходимое количество обмоток.
 
Вот и я про что,поставлю ещё один транс и все решено,Маяковский индикатор решил не ставить,решил на LM собрать,задал вопрос по LM потянит ли она да светодиода
 
решил на LM собрать
Стесняюсь спросить, а на какой именно
?
и вот это не понятно
LM потянит ли она да светодиода
?
Схему включения этой самой
увидеть бы.
 
Все ранние писалось и выкладывалось по индикатору на LM.
 
Задам вновь вопрос,птянет ли микруха lm3915 два светодиода в цепи
 

Вложения

  • 01.png.webp
    01.png.webp
    23.7 KB · Просмотры: 93
Ставьте без опасений. Только включены они должны быть последовательно.
 
Забыл,на силовом трансе есть 2х10в. А этого мало для стабилизированого 2х12-
Ну так можно же сделать удвоение напряжения. И хватит напруги запитать пред. Главное, чтобы току хватило......
 
Назад
Сверху