• Добро пожаловать на компьютерный форум Tehnari.ru. Здесь разбираемся с проблемами ПК и ноутбуков: Windows, драйверы, «железо», сборка и апгрейд, софт и безопасность. Форум работает много лет, сейчас он переехал на новый движок, но старые темы и аккаунты мы постарались сохранить максимально аккуратно.

    Форум не связан с магазинами и сервисами – мы ничего не продаём и не даём «рекламу под видом совета». Отвечают обычные участники и модераторы, которые следят за порядком и качеством подсказок.

    Если вы у нас впервые, загляните на страницу о проекте, чтобы узнать больше. Чтобы создавать темы и писать сообщения, сначала зарегистрируйтесь, а затем войдите под своим логином.

    Не знаете, с чего начать? Создайте тему с описанием проблемы – подскажем и при необходимости перенесём её в подходящий раздел.
    Задать вопрос Новые сообщения Как правильно спросить
    Если пришли по ссылке со старого Tehnari.ru – вы на нужном месте, просто продолжайте обсуждение.

Включение кнопкой без фиксации

  • Автор темы Автор темы Stubbs
  • Дата начала Дата начала
Предложу такой вариант с ПП
 

Вложения

  • Кнопка.webp
    Кнопка.webp
    9.6 KB · Просмотры: 6,046
  • Кнопка.zip
    Кнопка.zip
    26.2 KB · Просмотры: 182
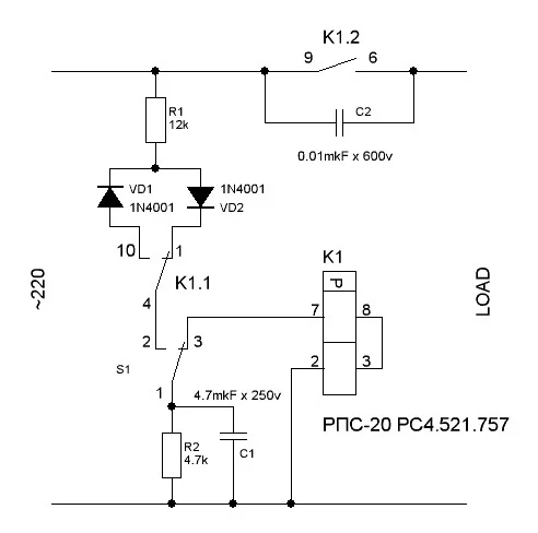
Читал тему, не могу понять?, а почему именно поляризационное реле, а по другому никак + дежурное питание ?... :)
 
Для поляризованного реле не нужно дополнительного питания
 
Как это сделать?
Да вроде - сделали уже:
я выпаял и прозвонил еще раз 1-4 пищит,1-10 нет,4-10 нет,5-9 да,5-6 нет,6-9 нет Между 2 и3 625 Ом,между 7 и 8 605 Ом
Проверьте выпаянное реле: подайте кратковременно напряжение (около 20 вольт) на 7 (+) и 8 (-) контакты. Реле должно переключиться: будут звониться 9-6 и 4-10.
 
Последнее редактирование:
все сделал звонится 9-6 и 4-10
Уточним - только 9-6 и 4-10 (контакты обмоток 2,3,7,8 - не в счёт)?
Отлично. Теперь "+" на 2, "-" на 3. Должно вернуться в то состояние, какое было раньше (звонятся 9-5 и 4-1)
Если получится, значит - реле рабочее.
 
Валерий,вы говорите что правильно здесь
 

Вложения

  • Включение-одной-кнопкой.webp
    Включение-одной-кнопкой.webp
    29.4 KB · Просмотры: 334
А в 70 посте вы пишете ,что правильно в этом рисинке
как же будет правильно?
 

Вложения

  • Без имени.webp
    Без имени.webp
    9.2 KB · Просмотры: 829
Это разные группы контактов.
 
Уточним - только 9-6 и 4-10 (контакты обмоток 2,3,7,8 - не в счёт)?
Отлично. Теперь "+" на 2, "-" на 3. Должно вернуться в то состояние, какое было раньше (звонятся 9-5 и 4-1)
Если получится, значит - реле рабочее.
сделал,звонится 4-1 и 9-5
 
Да слышим мы, слышим :)
Значит, реле рабочее. Схему Вы использовали ту, на которую ссылка из поста #2? Подключите параллельно конденсатору вольтметр, нажмите кнопку. Смотрите, с какой скоростью он заряжается, сколько ему надо времени, чтобы "созреть" до 20 вольт (ну, или хотя бы 18 - паспортное напряжение срабатывания Вашего реле). После этого кнопку отпустите: сработало, нет?
Кстати, в этой схеме, если долго держать кнопку нажатой, напряжение на конденсаторе (при указанных номиналах резисторов) может значительно превысить его рабочее напряжение (50v). Будет плохо не только конденсатору, но и реле. Я бы поставил параллельно конденсатору стабилитрон... Хотя и этого будет мало: при длительном удержании кнопки, в конце концов, сгорит верхнее по схеме сопротивление :)
 
Нет, я использовал схему Валерия пост №18 а реле у меня рпс20 рс4.521.754 оно на 27в
 

Вложения

  • Включение-одной-кнопкой.webp
    Включение-одной-кнопкой.webp
    29.4 KB · Просмотры: 504
А есть возможность приобрести реле РПС32А?
 
Назад
Сверху