• Добро пожаловать на компьютерный форум Tehnari.ru. Здесь разбираемся с проблемами ПК и ноутбуков: Windows, драйверы, «железо», сборка и апгрейд, софт и безопасность. Форум работает много лет, сейчас он переехал на новый движок, но старые темы и аккаунты мы постарались сохранить максимально аккуратно.

    Форум не связан с магазинами и сервисами – мы ничего не продаём и не даём «рекламу под видом совета». Отвечают обычные участники и модераторы, которые следят за порядком и качеством подсказок.

    Если вы у нас впервые, загляните на страницу о проекте, чтобы узнать больше. Чтобы создавать темы и писать сообщения, сначала зарегистрируйтесь, а затем войдите под своим логином.

    Не знаете, с чего начать? Создайте тему с описанием проблемы – подскажем и при необходимости перенесём её в подходящий раздел.
    Задать вопрос Новые сообщения Как правильно спросить
    Если пришли по ссылке со старого Tehnari.ru – вы на нужном месте, просто продолжайте обсуждение.

"ЯУЗА МП-221С-2", встречаем!

  • Автор темы Автор темы Дим
  • Дата начала Дата начала
13 В для него много , будет греться микруха рчв и скорость поплывёт , переделать старый рчв на стабилизатор или поставить крен9 .
 
Эта самая плата .
 

Вложения

  • 20171028_193929.webp
    20171028_193929.webp
    12.8 KB · Просмотры: 281
И почему нельзя регулировать скорость штатными подстроечниками (или на плате, или на моторе)?
 
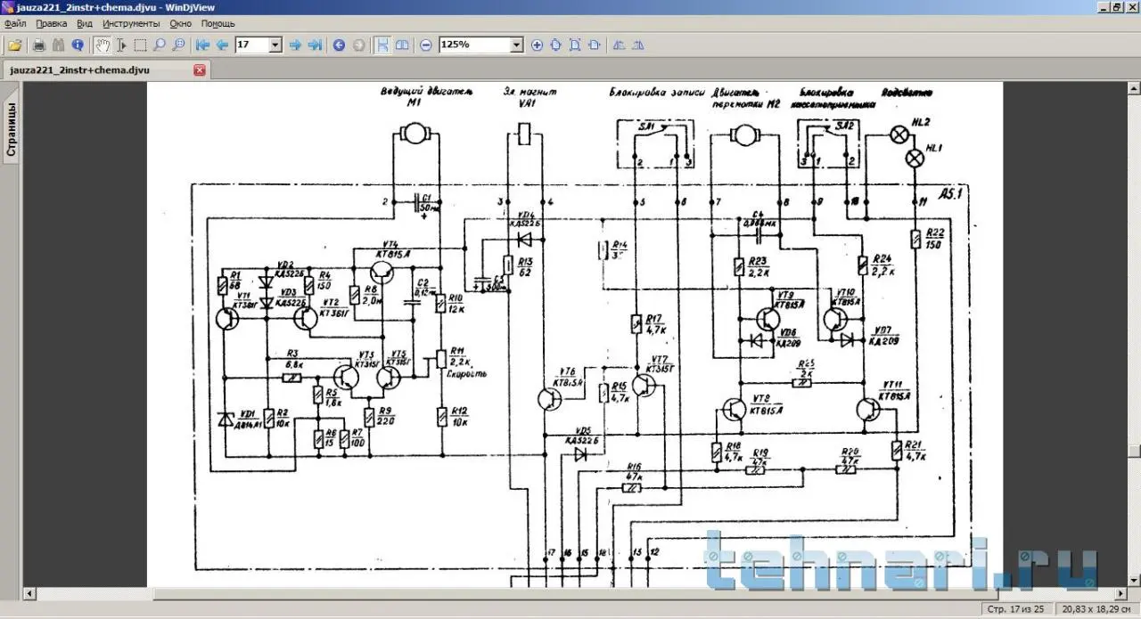
Вот эта схема.
 

Вложения

  • Безымянный.webp
    Безымянный.webp
    69.1 KB · Просмотры: 1,486
Включай свою Мабучу между 9 и 17 контактами платы А5.1. Плюс на 9-й, для минуса можно использовать 2-й (если лень искать 17-й).
 
С 1 го на 9 й перекинуть и хватит .
 
Николай, почему 9 и 17? Я понял так (см. рис.)
Но 13 вольт-не до фига ли ему будет?
 

Вложения

  • Безымянный.webp
    Безымянный.webp
    72.8 KB · Просмотры: 1,548
Вот полная схема.
 
Полная схема
 

Вложения

  • Безымянный.webp
    Безымянный.webp
    49.4 KB · Просмотры: 1,320
И я никак не пойму-если я подключу мотор напрямую к питанию, то как я смогу регулировать частоту вращения?
Встроенным регулятором?
 

Вложения

  • Безымянный.webp
    Безымянный.webp
    51 KB · Просмотры: 372
И вообще-проблема в завышенной частоте скорости вращения, как я понял.
Это приводит к ускоренному на 10% воспроизведению.
Как переключение мотора на источник питания решит эту проблему?
 
Так куда мне мотор переключать?
 
И почему нельзя регулировать скорость штатными подстроечниками (или на плате, или на моторе)?
 
У тебя сейчас встроенный рчв не работает , он начинает работать с 6 В примерно , отсюда возможно плавание скорости , большая детонация .
 
Назад
Сверху