• Добро пожаловать на компьютерный форум Tehnari.ru. Здесь разбираемся с проблемами ПК и ноутбуков: Windows, драйверы, «железо», сборка и апгрейд, софт и безопасность. Форум работает много лет, сейчас он переехал на новый движок, но старые темы и аккаунты мы постарались сохранить максимально аккуратно.

    Форум не связан с магазинами и сервисами – мы ничего не продаём и не даём «рекламу под видом совета». Отвечают обычные участники и модераторы, которые следят за порядком и качеством подсказок.

    Если вы у нас впервые, загляните на страницу о форуме и правила – там коротко описано, как задать вопрос так, чтобы быстро получить ответ. Чтобы создавать темы и писать сообщения, сначала зарегистрируйтесь, а затем войдите под своим логином.

    Не знаете, с чего начать? Создайте тему с описанием проблемы – подскажем и при необходимости перенесём её в подходящий раздел.
    Задать вопрос Новые сообщения Как правильно спросить
    Если пришли по старой ссылке со старого Tehnari.ru – вы на нужном месте, просто продолжайте обсуждение.

Защита акустических систем

  • Автор темы Автор темы DTS
  • Дата начала Дата начала
Чёт всё усложнили так, от 100вт я не знаю а до 100 нормально на реле, токо реле дорогое надо а не китай, на ток от 16 а, и контакты защищают резисторами, но не просто схема защиты контактов подобна защите УМЗЧ с индуктивной коррекцией из журнала радио ещё подобную защиту встречал в усилителях сансуи. погуглите посмотрите. я поищу.
 
Соврал там у меня R-C цепи а не одни резюки забыл уже извините!
 
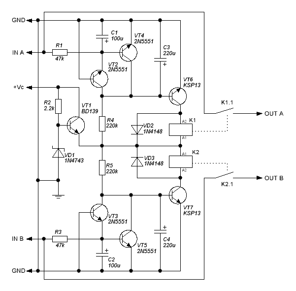
Предлагаю вашему вниманию ещё один вариант защиты АС. Автор схемы - Илья Стельмах (Nem0). В архиве схема, статья автора, и две печатки - одна авторская, под реле типа Tianbo HJR-3FF, и моя слегка изменённая под реле типа Omron G2R-24 на 2 группы контактов. Во втором варианте реализована возможность индикации срабатывания защиты двухцветным светодиодом: горит зелёный - всё хорошо, АС подключены к выходу УМЗЧ, горит красный - акустика не подключена по причине наличия постоянки на выходе усилителя или выхода из строя схемы защиты.
Будьте внимательны при подключении светодиодов - рассчитайте ограничивающие резисторы под своё напряжение питания, и следите за полярностью (бывают двухцветные светодиоды с общим катодом и общим анодом).
Схема работает: проверял лично.
415840d1525758342-dinamic109-2.gif
З.Ы.: плата на фото была изготовлена под мои личные нужды для замены Бриговской защиты на эту, в архиве немного другая печатка!
 

Вложения

  • DEF2017.zip
    DEF2017.zip
    2.5 MB · Просмотры: 226
  • 415730d1525683560-img_20180505_174825617.webp
    415730d1525683560-img_20180505_174825617.webp
    52.8 KB · Просмотры: 647
  • 415731d1525683560-img_20180505_174833940.webp
    415731d1525683560-img_20180505_174833940.webp
    59.4 KB · Просмотры: 499
  • 415732d1525683560-img_20180505_174844833.webp
    415732d1525683560-img_20180505_174844833.webp
    93.1 KB · Просмотры: 450
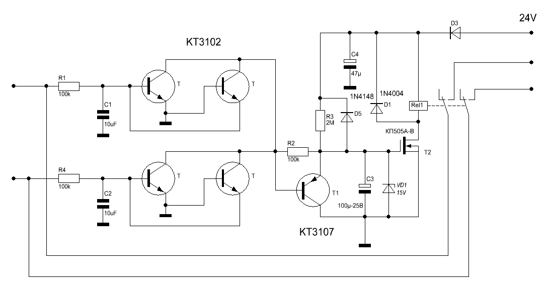
Есть Вариант схемы под 24v реле ?
omron g2r-24-dc24
 
Вариант схемы под 24v реле
Что там искать - то ?
Для питания реле надо добавить стабилизатор, аналогичный собранному на транзисторе VT1 и стабилитроне VD1 (см. схему пост 503, выше) на 24 Вольта.
 
Для питания реле надо добавить стабилизатор
Да Вы что, собирать стабилизатор для реле нонсенс. Поставить резистор. задать ток и всего делов. У реле такой гистерезис, что никакой стабилизатор никогда не нужен.
 
Есть Вариант схемы под 24v реле ?
Приведу некоторые характеристики и принцип работы схемы из 503 поста от автора.
Кратко перечислю особенности и технически характеристики данной схемы:
- независимая защита для каждого из двух каналов усилителя. При аварии в одном из каналов усилителя отключится только неисправный канал.
- встроенный стабилизатор напряжения позволяет питать устройство защиты непосредственно от плюсовой шины питания усилителя мощности.
- допустимый диапазон напряжений питания (+Vc) от 15 до 50В (при использовании реле с катушкой на 12В) или от 30 до 90В (при использовании реле с катушкой на 24В).
- время срабатывания защиты (отключения акустической системы) при появлении постоянного напряжения на выходе усилителя (на входе защиты):
0,7 сек (при постоянном напряжении на входе защиты 5В);
0,25 сек (при постоянном напряжении на входе защиты 15В);
0,15 сек (при постоянном напряжении на входе защиты 25В);
0,07 сек (при постоянном напряжении на входе защиты 50В).
- минимальное постоянное напряжение на выходе усилителя (входе защиты) необходимое для отключения акустической системы +1В / -3,5В.
- время задержки подключения акустической системы к выходу усилителя с момента подачи напряжения питания - 3 сек.
- автоматическое подключение акустической системы к выходу УМЗЧ после исчезновения на его выходе опасного постоянного напряжения.
- время подключения акустической системы после исчезновения опасного постоянного напряжения на выходу УМЗЧ - 3 сек.
- моментальное отключение акустической системы от выхода усилителя мощности в случае обесточивания или неисправности устройства защиты.
Рассмотрим принцип действия схемы на примере одного из каналов устройства защиты (верхнего по схеме). При нулевом постоянном напряжении на входе схемы, оба входных транзистора VT2 и VT4 полностью закрыты. При подаче питания, начинает заряжаться конденсатор С3 через резистор R4, при достижении на обкладках конденсатора напряжения примерно в 1,2-1,5В (спустя примерно 3 сек после подачи питания), открывается транзистор VT6 и на катушке реле K1 появляется напряжение равное напряжению на выходе стабилизатора напряжения (VT1), контакты реле К1.1 замыкаются и выход усилителя соединяется с акустической системой. В случае аварийной ситуации, когда на входе схемы появляется постоянное напряжение величиной более минимального напряжения срабатывания устройства защиты, открывается один из транзисторов (VT2 или VT4) в зависимости от знака постоянного напряжения на входе - плюс или минус. Открывшийся транзистор шунтирует собой конденсатор С3 и база-эмиттерный переход транзистора VT6, что приводит к его закрытию, исчезновению напряжения на катушке реле и размыканию контактов К1.1. Акустическая система отключается от выхода усилителя мощности. Как только постоянное напряжение на входе устройства защиты опускается ниже минимального значения напряжения срабатывания защиты, транзисторы VT2 и VT4 закрываются, заряжается С3, транзистор VT6 открывается, на катушке реле появляется управляющее напряжение и акустическая система снова подключается к выходу усилителя мощности. Транзистор VT1 вместе с R2 и VD1, образуют простейший стабилизатор напряжения который дает возможность запитывать устройство защиты от плюсовой шины блока питания усилителя мощности или любого другого источника питания с напряжением от 15 до 90В.
В зависимости от величины имеющегося напряжения источника питания, которое будет использовано для питания защиты, целесообразно выбирать реле с катушкой либо на 12, либо на 24В. Это необходимо для снижения рассеиваемой мощности на транзисторе стабилизатора напряжения (VT1), который обязательно должен быть установлен на небольшом теплоотводе. Так при напряжении питания от 15 до 30В, необходимо использоваться реле с катушкой рассчитанной на 12В, а при напряжении питания от 50В и выше - реле с катушкой рассчитанной на 24В. При использовании источника питания с напряжением от 30 до 50В, допускается использовать реле с катушкой как на 12В, так и на 24В. При использовании реле с катушкой рассчитанной на 24В, в обязательном порядке необходимо заменить стабилитрон VD1 (1N4743, 13В), на стабилитрон с напряжением стабилизации 24В, например на 1N4749.
 
Последнее редактирование:
А чем можно было бы заменить KSP13 ?
ps. из чип и дипа через месяц только доедет
 

Вложения

  • аналог.png.webp
    аналог.png.webp
    54.9 KB · Просмотры: 176
  • KSP13.png.webp
    KSP13.png.webp
    36.2 KB · Просмотры: 322
  • КТ972.png.webp
    КТ972.png.webp
    26.8 KB · Просмотры: 418
Последнее редактирование:
Составной транзистор из КТ815+КТ315 подойдёт ?
вычитал на сайте чип инфо , про про КТ972А
R=6.8к

2-61.gif
 
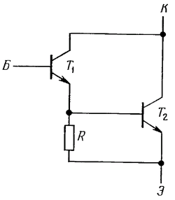
Когда-то использовал такую схему. До сих пор у сына работает в усилке уже лет 15.
 

Вложения

  • Amp-protect.GIF
    Amp-protect.GIF
    13.3 KB · Просмотры: 2,261
Доброго времени суток!

Прощу помощи.

Собрал вот такую схемку в усилитель для наушников. Реле сначала было пара РЭС-55А, потом разжился другими типами, и установил в схему одну РЭС80.

Проблема такая - при подаче на вход положительного проверочного напряжения (3V от CR2032) схема мгновенно срабатывает, а при подаче отрицательного - только светодиод чуть тусклее светит, а реле не срабатывает.

Пробовал от Кроны 9V минус подавать, реле срабатывает, но при отключении мгновенно взводится на исходную.

При снятии положительного напряжения (и 3V и 9V) со входа схема плавно, с выдержкой по времени взводится в исходную.

Схему проверил, вызвонил, вроде не накосячил с монтажом.
 

Вложения

  • IMG_20180805_173418.webp
    IMG_20180805_173418.webp
    48.8 KB · Просмотры: 333
Эта схема прежде всего должна питаться независимым питанием, гальванически развязанного от питания усилителя. Массу этой схемы нельзя соединять с массой усилителя.
 

Ну до усилителя схема ещё не "доехала". Запитал эту защиту от лабораторного блока питания, регулируемого. А на вход постоянное U-е подаю от батареек, для проверки работы.
Снизил ради интереса питающее с 20V до 15V - реле стало срабатывать от обоих полярностей, но по плюсу плавно выходит в рабочий режим, а по минусу на входе - мгновенно. Непонятно, в общем, почему по разному.
 
Назад
Сверху