• Добро пожаловать на компьютерный форум Tehnari.ru. Здесь разбираемся с проблемами ПК и ноутбуков: Windows, драйверы, «железо», сборка и апгрейд, софт и безопасность. Форум работает много лет, сейчас он переехал на новый движок, но старые темы и аккаунты мы постарались сохранить максимально аккуратно.

    Форум не связан с магазинами и сервисами – мы ничего не продаём и не даём «рекламу под видом совета». Отвечают обычные участники и модераторы, которые следят за порядком и качеством подсказок.

    Если вы у нас впервые, загляните на страницу о проекте, чтобы узнать больше. Чтобы создавать темы и писать сообщения, сначала зарегистрируйтесь, а затем войдите под своим логином.

    Не знаете, с чего начать? Создайте тему с описанием проблемы – подскажем и при необходимости перенесём её в подходящий раздел.
    Задать вопрос Новые сообщения Как правильно спросить
    Если пришли по ссылке со старого Tehnari.ru – вы на нужном месте, просто продолжайте обсуждение.

Авто преобразователь

  • Автор темы Автор темы TSKos
  • Дата начала Дата начала
- вот такой...
- да есть ещё мысль можно упростить эту схему ?
 

Вложения

  • DSC00001.webp
    DSC00001.webp
    171.1 KB · Просмотры: 419
  • Схема.webp
    Схема.webp
    32 KB · Просмотры: 804
а вот так сделать можно?
 

Вложения

  • Схема.webp
    Схема.webp
    23.9 KB · Просмотры: 2,980
ау есть кто живой????
 
так чего нельзя так?
 
а на TL494 в отличии от IR2153 есть защита транзисторов?
 
можно на ТЛ494 добавить ещё пару транзисторов?
 
можно на ТЛ494 добавить ещё пару транзисторов?
 
можно на ТЛ494 добавить ещё пару транзисторов? а вместо IRF44N можно IRF640?
 
Также вместо IRFZ44 можно IRFZ46, они по току даже больше ... :)
а что с IRF640 нельзя? так на TL494 можно поставить две пары транзисторов чтоб увеличить мощность (для ланзара ватт под 300-350)
 
а что с IRF640 нельзя? так на TL494 можно поставить две пары транзисторов чтоб увеличить мощность (для ланзара ватт под 300-350)
 
да.... , глухая темка получилась.... новую сделаю :)
 
Не стоит, с вашими вопросами заглохнет и следующая... :(
чё это вдруг? что разве такие сложные вопросы? мне вот нужно хотя бы 400 ватт мощности в преобразователе для ланзара.... на ir2153 как я понял транзисторы летят, вот и спрашиваю можно добавть на TL494 ещё пару транзиторов и как это сделать???? так же имеются(валяются) irf640 вот и спрашиваю может из можно поставить вместо irfz44n???
 
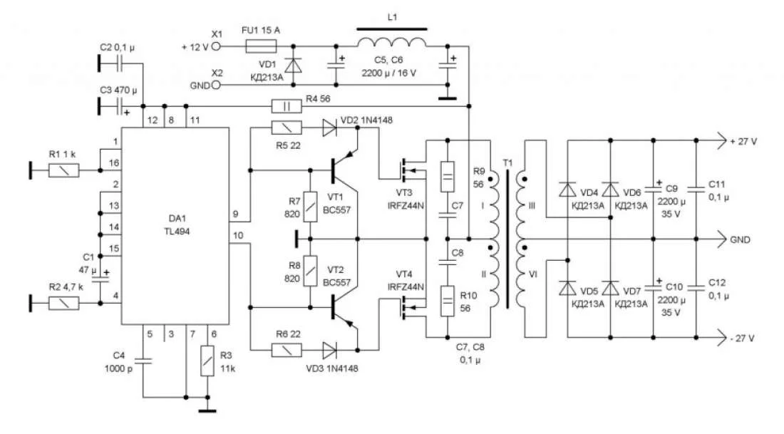
Есть надежная, простая и проверенная схема на 494м, ключи можно поставить irfz44n или irf 3205.
 
с двумя ирф3205 на плечо максимальная мощность 600Вт.
сам собирал такую на саб, год работает без проблем.
 

Вложения

  • amp146-1.webp
    amp146-1.webp
    46.7 KB · Просмотры: 2,022
с двумя ирф3205 на плечо максимальная мощность 600Вт.
сам собирал такую на саб, год работает без проблем.
-а есть фото собранного( фото платы деталей)
-какой усилитель от его запитал??
 
фото есть. запитал усилитель холтона (по ДФ).
слева внизу ФНЧ, справа защита АС.
 

Вложения

  • Фото2734.webp
    Фото2734.webp
    122.5 KB · Просмотры: 1,281
Назад
Сверху